零基础做爆款科普视频!干货码住


最近知识科普类视频赛道非常火,不管是讲历史,还是成语故事小短剧等,流量都非常高,不多说,现在就教你用DeepSeek+即梦+剪映的方式来完成,一个人就能做出专业级真人科普视频!不用出镜也能搞定,连实验室场景都能"造"出来👇
📝第一步:用DeepSeek"写"科普剧本
1️⃣ 打开DeepSeek
2️⃣ 直接输入你的科普主题(示例):
没有主题也没关系,你可以将你的要求告诉给它,让它帮你生成这篇科普文的主题。提示词如下:
“我是一名历史科普博主,我现在需要你帮我写一篇8分钟左右的历史科普视频脚本,需要帮助选择一个历史事件来进行解读,要求如下:
主题方向:明确一个特定的历史时期所发生的某件具体事件,该事件在大众眼中颇具争议
核心观点:解开一个历史谜团
风格调性:严谨考据与轻松幽默相结合,口语化为主,让大众都能看得懂
目标观众:对历史感兴趣的普通网友
视频结构:
1.开篇充满悬念,用“年份+事件/人物”开头,需要引发观众好奇
2.结尾需要带动观众情绪,使其关注后续创作内容
3.历史背景:交代清楚事件发生的时间、地点、所涉及的人物及社会背景等
4.人物描写:突出主角当时的社会地位及成长经历
5.意义:突出该事件在当时所带来的社会意义或者影响”

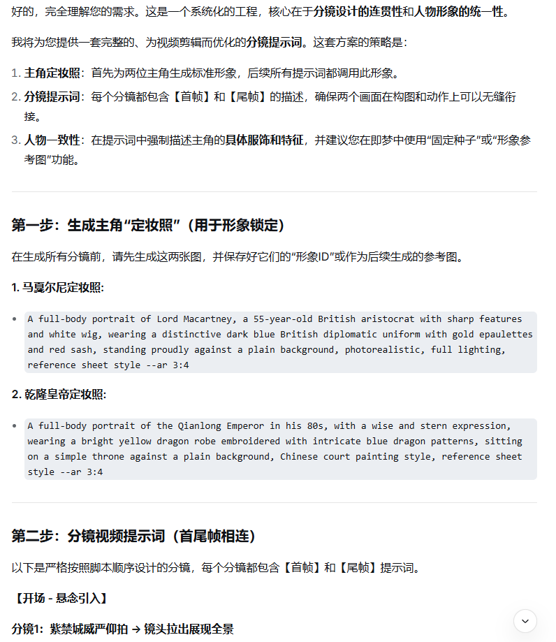
3️⃣ 生成分镜提示词(会包含画面描述+主角定妆)
输入提示词,让DeepSeek将视频脚本生成分镜脚本,并给出文生图的提示词,提示词如下:
“你根据科普视频脚本给生成分镜视频提示词,我根据你给的提示词去即梦用文生图生成相应的图片,再根据图片去生成相应的视频,需要首尾帧相连,这非常重要,另外需要保持人物的一致性”
(💡小技巧:主题越具体越好,比如"手机充电原理"比"科技科普"更易生成)

🎨第二步:把剧本"拆"成AI画作
1️⃣ 打开即梦APP → 点击【图片生成】

4️⃣ 逐个粘贴提示词生成图片(选16:9比例)


挑满意的保存(建议生成3-5个关键分镜)
(⚠️注意:如果人物手部变形,在提示词加"手指自然")
🎥第三步:让图片"动"起来
1️⃣ 回到即梦首页 → 点击【视频生成】

2️⃣ 上传刚才保存的分镜图片

上传刚生成好的首尾帧图片,并附上首尾帧提示词即可生成视频,不知道提示词怎么写的,可以借助deepseek帮你生成
示例:

生成视频示例:
PS:其他的视频镜头依次生成,这里不做过多赘述
✂️第四步:打开剪映"组装"成片
1️⃣ 打开剪映 → 点击【开始创作】→ 导入所有分镜视频

点击【文本】→ 粘贴脚本台词
添加好旁白
做好分镜剪辑
2️⃣添加背景音乐:
搜"科普BGM"(推荐《神秘园之歌》纯音乐)
音量调至25%(避免盖过人声)
📌总结:这套流程就像"科普视频生产线"!DeepSeek负责"写剧本",即梦负责"搭场景",剪映负责"后期包装"。下次看到爆款科普视频,你就知道没有那么难了~(生成的视频记得加话题#科普新势力 哦!)
(遇到卡点?评论区留言"求助",附上你的脚本片段和生成效果图,帮你优化!)✨




