教你用DeepSeek一键搞定Word排版


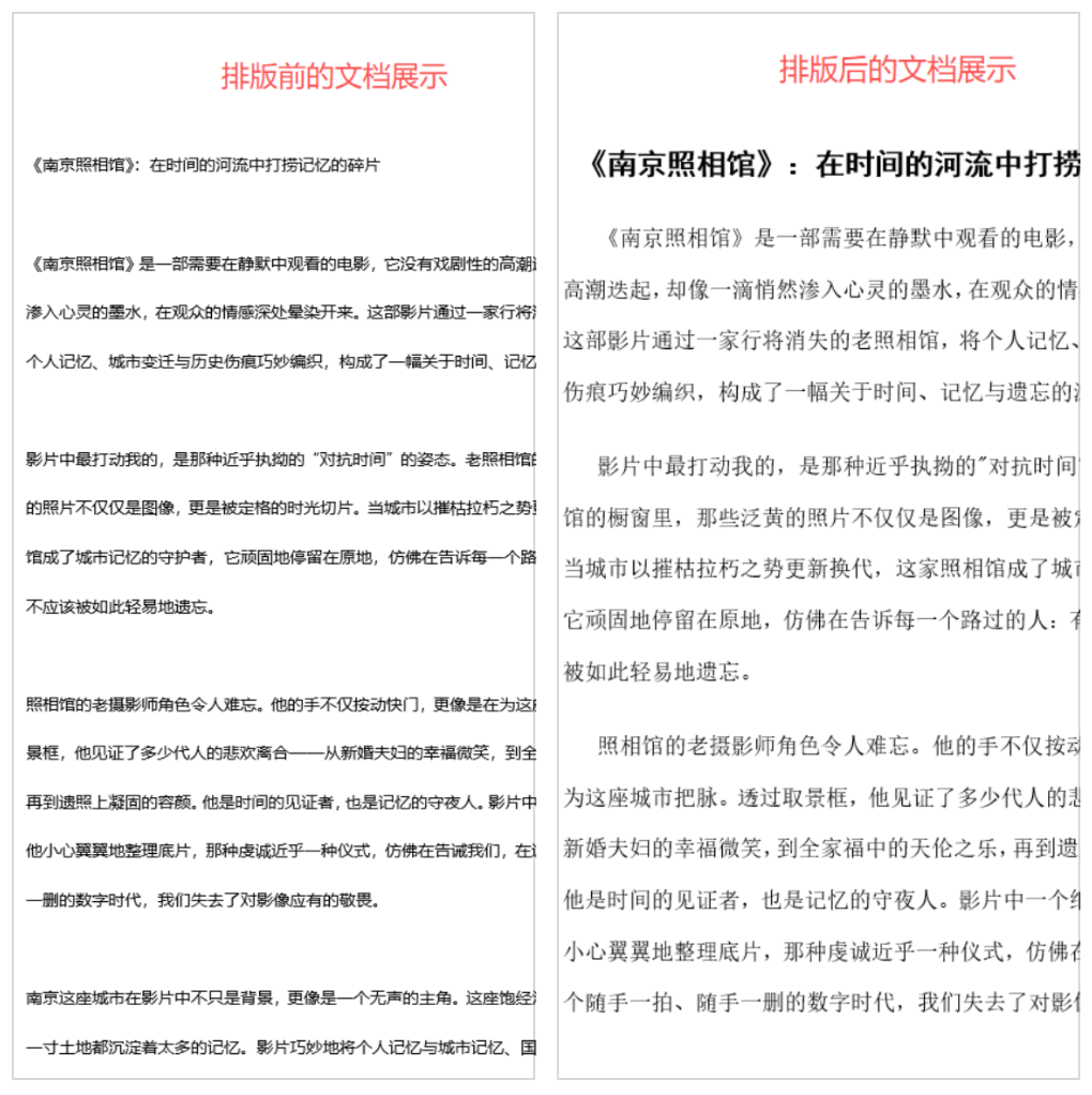
你是不是经常被Word文档的排版折磨得头疼?标题对不齐、段落缩进乱、格式刷刷到手酸……别急!今天教你用DeepSeek“一键搞定”排版,连小白都能3步完成,看完这篇你也能变身“排版达人”👇
第一步:把Word文档“喂”给DeepSeek,说清你的排版要求
打开DeepSeek,就像给朋友发消息一样自然——先上传你的Word文档,然后直接告诉它你的排版需求,比如“标题居中、正文首行缩进2字符、段落间距1.5倍、图片自动编号”。它会立刻“听懂”你的需求,并生成带HTML格式的排版代码!

提示词参考:
你是一位专业的文档格式专家,精通Microsoft Word的各项排版规范。将上传文件的内容以HTML格式输出,完整保留所有内容,具体格式如下:
核心排版参数:
1. 文字格式
中文字体: 正文用“宋体”,标题用“黑体”。
西文字体: 统一使用“Times New Roman”。
2.字号
文档主标题:小二,加粗。
一级标题:三号,加粗。
二级标题:小三,加粗。
正文:小四。
3. 段落与行距
对齐: 标题居中,正文两端对齐。
缩进: 正文段落首行缩进2字符。
行距: 全文统一使用1.25倍或1.5倍行距。
间距: 标题需设置“段前”和“段后”各0.5行。
4. 标题与样式(关键步骤)
强制使用Word的“样式”功能 来定义并应用“标题1”、“标题2”、“正文”等样式,以确保格式统一并便于自动生成目录。
5. 细节规范
标点: 使用全角中文标点。
空格: 中文与英文、数字之间需有一个空格。
PS:不会提示词也没关系,你可以让DeepSeek帮你生成,示例如下:

第二步:运行代码,复制带格式的HTML内容

按照要求生成后,在DeepSeek里点击“运行”按钮,系统会立刻呈现排版后的文档效果——标题自动居中、段落乖乖缩进、图片带着编号整齐排列。这时候别急着关页面,直接用鼠标选中所有内容,右键选择“复制”(或者按Ctrl+C),记得要复制“带格式”的版本哦!
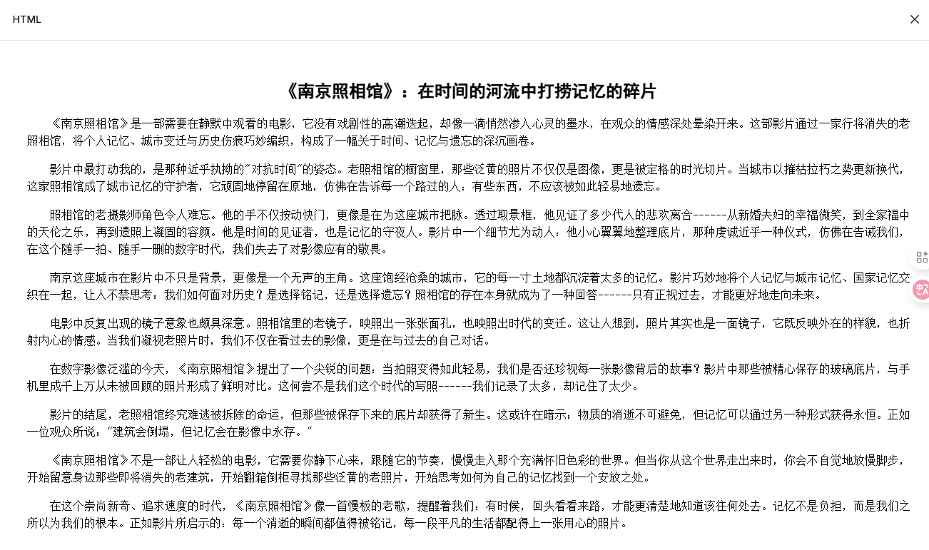
运行后的效果展示:

第三步:把HTML“粘”回Word,格式自动保留
打开你的Word文档,在需要插入排版内容的位置,右键点击选择“带格式粘贴”(或者按Ctrl+V后选“保留源格式”)。奇迹发生了——DeepSeek生成的标题、段落、图片格式,竟然原封不动地“跑”到了Word里!不用手动调缩进、不用挨个标图号,连字体大小都帮你匹配好了!
技术会变,但会利用工具的人永远吃香。下次被Word排版折磨时,别急着手动调格式——试试DeepSeek+Word这对CP,你会发现,排版原来可以这么简单!💡




