DeepSeek与Kimi强强联手,解锁AI新境界


摘要:DeepSeek 与 Kimi 分别是国内 AI 大模型与中文长文本优化的代表。DeepSeek 以 MoE、MLA、FP8 训练等创新实现知识理解与代码生成领先,Kimi 则凭 128K 上下文、多模态、中文优化见长。二者协同可完成“DeepSeek 初稿+Kimi 精修”的闭环,在内容创作、科研、法律、PPT 生成等场景显著提升质量与效率,但也面临数据一致性、模型融合、算力需求等挑战,可通过数据清洗、中间表示、分布式计算等策略化解,前景广阔。
在当今人工智能飞速发展的时代,DeepSeek 和 Kimi 无疑是自然语言处理领域中两颗耀眼的明星 。
DeepSeek 作为国内 AI 大模型的杰出代表,自 2025 年初推出以来便迅速崛起,在全球 AI 行业引发了广泛关注。其推出的 DeepSeek-V3 通过引入 Mixture-of-Experts (MoE) 架构和 Multi-Head Latent Attention (MLA) 等创新技术,在计算效率和推理能力方面取得了显著进展,还实现了 FP8 混合精度训练,极大降低了训练成本,提升了模型在实际应用中的效率。在多个基准测试中,DeepSeek 都展现出了卓越的性能指标,尤其在知识理解和代码生成等领域表现突出。并且在全球著名投资基金、咨询公司 Andreessen Horowitz 发布的 2025 年全球 100 生成式 AI 消费级应用排行榜中,DeepSeek 的 AI 应用荣获网页版排行榜第二名,仅次于行业巨头 ChatGPT,其移动端产品也在短时间内取得了优异的成绩,展示了强大的技术实力和用户吸引力。
Kimi 同样不容小觑,它由月之暗面科技有限公司开发,专为中文用户设计,具备出色的中文理解和表达能力,在自然语言处理领域也有较高知名度。Kimi 通过长上下文扩展和多模态训练,优化了模型在复杂推理任务中的表现,使其具备在多模态任务上出色的能力。其独特的长上下文处理技术,能够支持多达 128,000 个标记,在长文本生成及处理领域实现了潜在突破;采用的改进策略优化方法,通过有效的采样策略和长度惩罚来提升模型的训练效率,使得 Kimi 在复杂任务的适应能力上显著提升 。此外,Kimi 还能一次性处理大量代码和文档,支持多种文件格式,能够直接读取和分析常见的脚本和配置文件,在实际应用中展现出了强大的实力。

一、DeepSeek:技术亮点剖析
(一)核心技术与能力

DeepSeek 之所以能够在众多 AI 模型中脱颖而出,关键在于其先进的技术架构和强大的算法。它采用了 DeepSeek - R1 专业模型,该模型基于 Transformer 架构,并在此基础上进行了大量的优化和创新 。通过引入 Mixture-of-Experts (MoE) 架构和 Multi-Head Latent Attention (MLA) 技术,DeepSeek 不仅显著提高了模型的计算效率,还增强了其在复杂任务中的推理能力。在处理大规模文本数据时,MoE 架构能够动态地分配计算资源,使得模型可以更高效地处理不同类型的任务;MLA 技术则通过引入多个注意力头,让模型能够更好地捕捉文本中的语义信息,从而提升了对复杂语义的理解和处理能力。
在自然语言处理方面,DeepSeek 展现出了卓越的能力。它能够理解和生成自然流畅的语言,无论是日常对话、专业文档还是文学创作,DeepSeek 都能应对自如。在代码生成领域,DeepSeek 同样表现出色,它能够根据自然语言描述生成高质量的代码,支持多种编程语言,如 Python、Java、C++ 等。这一能力大大提高了软件开发的效率,减少了开发人员的工作量。
此外,DeepSeek 还具备深度思考和联网搜索的能力。在面对复杂问题时,它能够进行多步推理,逐步分析问题并找到解决方案。并且,DeepSeek 可以实时联网搜索最新的信息,为用户提供最准确和全面的回答。在回答关于科技、金融等领域的问题时,DeepSeek 能够结合最新的行业动态和数据,给出专业且有深度的见解。
(二)应用场景展示

DeepSeek 的强大能力使其在多个领域都有着广泛的应用。在商业领域,DeepSeek 可以为企业提供决策支持,帮助企业分析市场趋势、竞争对手和客户需求,从而制定更加科学合理的战略。某电商企业利用 DeepSeek 分析海量的用户购买数据和市场动态,成功预测了某类商品的销售趋势,并提前调整了库存和营销策略,取得了显著的经济效益。
在内容创作方面,DeepSeek 可以帮助作者撰写文章、故事、报告等。一位金融分析师使用 DeepSeek 辅助撰写行业报告,DeepSeek 不仅提供了丰富的行业数据和案例,还帮助分析师梳理了报告的结构和逻辑,大大提高了报告的质量和撰写效率。

在学术研究领域,DeepSeek 可以协助研究人员进行文献检索、资料分析和论文写作。通过与学术数据库的集成,DeepSeek 能够快速筛选出相关的文献,并对文献进行摘要和分析,帮助研究人员节省了大量的时间和精力。
二、Kimi:技术亮点剖析
(一)核心技术与能力

Kimi 基于自主研发的 Moonshot 长文本模型,在长文本处理、多语言处理、精准语义理解等方面展现出了卓越的能力 。
Kimi 最引人注目的是其超长上下文处理能力,它能够支持多达 128,000 个标记,这一能力使得 Kimi 在处理长篇文档时具有明显优势。无论是几十万字的学术论文,还是上百万字的小说,Kimi 都能轻松应对。在处理一篇长达 50 万字的学术专著时,Kimi 可以快速准确地提取其中的关键论点、研究方法和主要结论,为用户提供详细的摘要和分析 。
Kimi 还具备出色的多语言处理能力,支持中文、英文、日文、韩文等多种语言。它不仅可以实现不同语言之间的准确翻译,还能理解不同语言的文化背景和语义内涵,在跨语言交流和多语言内容创作中发挥了重要作用。一位从事国际贸易的工作人员在与国外客户沟通时,使用 Kimi 进行实时翻译,Kimi 不仅准确地传达了双方的意思,还根据不同语言的习惯进行了适当的调整,使得沟通更加顺畅 。

在精准语义理解方面,Kimi 通过对大量文本数据的学习和训练,能够深入理解用户的问题和需求,准确把握文本的语义和语境。无论是复杂的逻辑问题,还是隐晦的情感表达,Kimi 都能给出准确的回答和分析。当用户询问关于某部电影的深层含义时,Kimi 可以结合电影的情节、角色、背景等因素,深入分析电影所传达的主题和情感,为用户提供有深度的解读 。

(二)应用场景展示
Kimi 的强大能力使其在多个领域都有着广泛的应用,为用户提供了高效、便捷的解决方案 。
在长篇小说创作方面,Kimi 可以为作者提供丰富的创意和灵感。它可以根据作者设定的故事背景、人物形象和情节框架,生成详细的故事大纲和章节内容,帮助作者快速搭建起小说的架构。一位网络小说作者在创作一部玄幻小说时,使用 Kimi 生成了小说的大纲和部分章节内容,Kimi 提供的丰富想象力和精彩情节,为作者的创作提供了很大的帮助,大大提高了创作效率 。
在学术论文撰写领域,Kimi 可以协助研究人员进行文献综述、数据分析和论文写作。它可以快速筛选出相关的文献资料,并对文献进行摘要和分析,帮助研究人员了解该领域的研究现状和发展趋势。在撰写论文时,Kimi 可以根据研究人员提供的论点和数据,生成逻辑清晰、语言准确的论文内容,还能帮助检查论文中的语法错误和格式问题。一位研究生在撰写关于人工智能算法研究的论文时,利用 Kimi 进行文献检索和综述,Kimi 快速准确地提供了大量相关文献和分析,使得该研究生能够在短时间内掌握该领域的研究动态,顺利完成了论文的撰写 。

对于深度报道,Kimi 能够快速分析大量的新闻素材,提取关键信息,帮助记者撰写具有深度和广度的报道。在对某一重大事件进行报道时,Kimi 可以整合来自不同渠道的信息,为记者提供全面的事件背景和多角度的分析,使报道更加客观、准确 。
在文档修改优化方面,Kimi 可以对用户上传的文档进行语法检查、词汇替换、逻辑优化等操作,提高文档的质量和可读性。一份商业计划书在经过 Kimi 的优化后,语言更加流畅,逻辑更加清晰,重点更加突出,大大提升了计划书的专业性和吸引力 。
三、DeepSeek 与 Kimi 结合:原理与优势
(一)技术原理揭秘
当 DeepSeek 与 Kimi 结合时,它们通过深度学习模型协同工作,为用户提供更强大、更智能的服务。在用户输入问题或指令后,DeepSeek 首先利用其先进的自然语言处理技术对输入内容进行理解和分析。它基于 Transformer 架构的模型能够捕捉到文本中的语义信息、语法结构和上下文关系,将用户的自然语言转化为计算机能够理解的语义表示 。

接着,DeepSeek 会根据对用户输入的理解,结合其丰富的知识储备和强大的推理能力,进行初步的分析和规划。如果用户询问关于某一专业领域的复杂问题,DeepSeek 可以通过其训练过程中学习到的大量专业知识和逻辑推理能力,对问题进行拆解和分析,尝试找到解决问题的思路和方法 。
在 DeepSeek 完成初步处理后,Kimi 会介入并发挥其独特的优势。Kimi 凭借其超长上下文处理能力和精准语义理解技术,对 DeepSeek 生成的初步结果进行进一步的优化和完善。Kimi 可以理解 DeepSeek 生成的内容的深层含义,结合自身对语言的精准把握和对不同语境的理解,对内容进行润色、补充和结构化处理 。如果 DeepSeek 生成的是一篇文章的初稿,Kimi 可以检查文章的语法错误、词汇使用是否恰当,还可以根据文章的主题和风格,对段落结构进行调整,使文章更加通顺、逻辑更加清晰 。

通过这样的协同工作方式,DeepSeek 和 Kimi 实现了优势互补。DeepSeek 在知识理解、快速分析和初步内容生成方面表现出色,而 Kimi 则在长文本处理、语义精准理解和内容优化方面具有独特的能力。两者结合,能够为用户提供更加全面、准确和高质量的服务 。
(二)协同优势展现
- 提升内容生成质量:DeepSeek 和 Kimi 的结合能够显著提升内容生成的质量。在撰写一篇专业的技术报告时,DeepSeek 可以快速地收集和整理相关的技术资料、研究成果和案例分析,为报告提供丰富的素材和准确的信息。而 Kimi 则可以对这些素材进行精心的组织和优化,使报告的语言更加专业、流畅,逻辑更加严密。Kimi 还可以根据报告的受众和目的,对内容进行针对性的调整,使其更易于理解和接受 。通过这种方式生成的技术报告,不仅内容丰富、准确,而且表达清晰、专业,能够满足不同用户的需求 。、
- 增强复杂任务处理能力:在面对复杂任务时,DeepSeek 和 Kimi 的协同工作能力得到了充分的体现。在处理一个涉及多领域知识的项目时,DeepSeek 可以利用其广泛的知识储备和强大的分析能力,对项目中的各个方面进行深入的研究和分析,提出初步的解决方案。Kimi 则可以根据项目的具体要求和实际情况,对这些方案进行评估和优化,考虑到各种细节和潜在问题,确保方案的可行性和有效性 。两者结合,能够充分发挥各自的优势,从不同角度对复杂任务进行处理,大大提高了任务的完成效率和质量 。
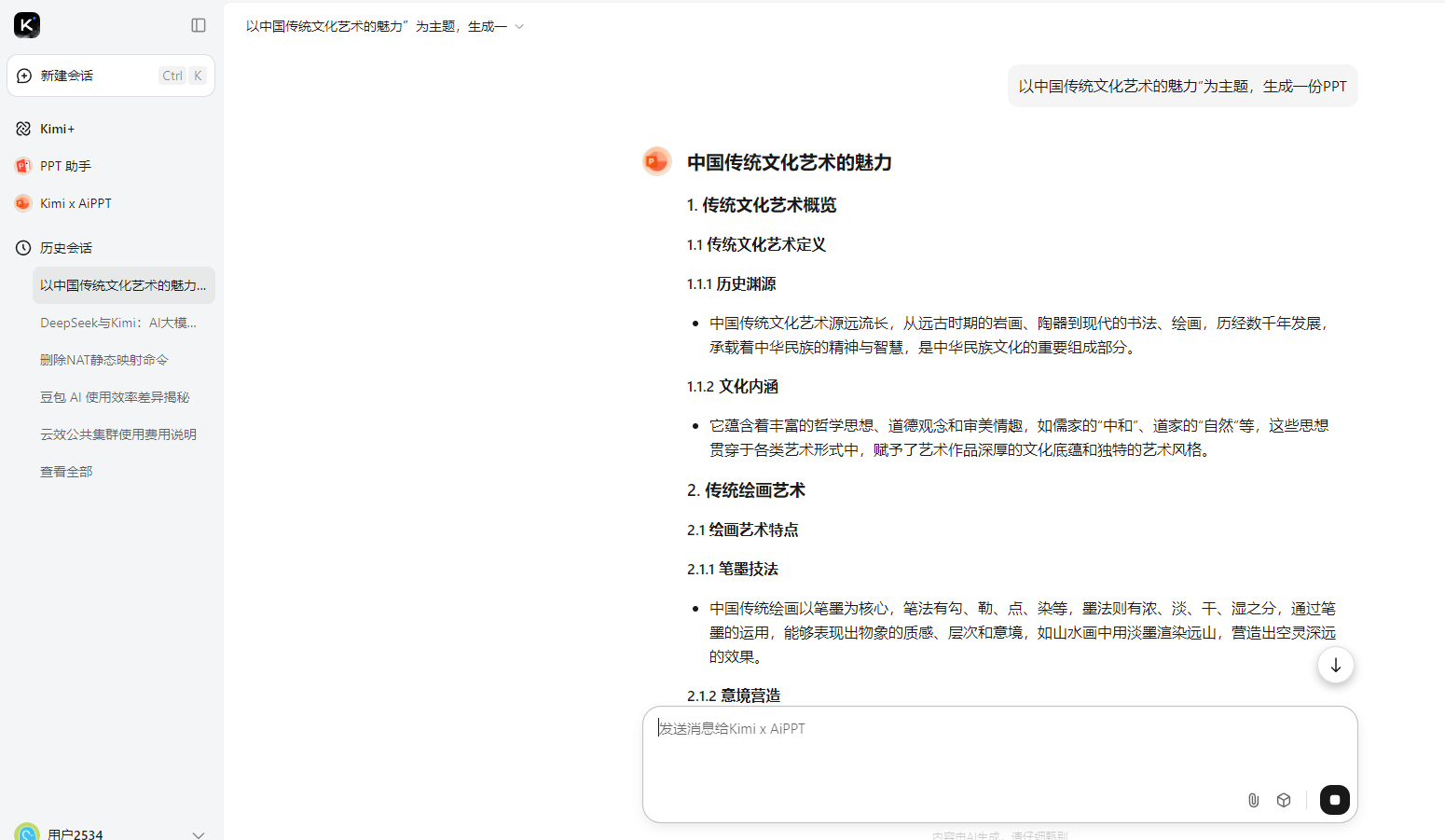
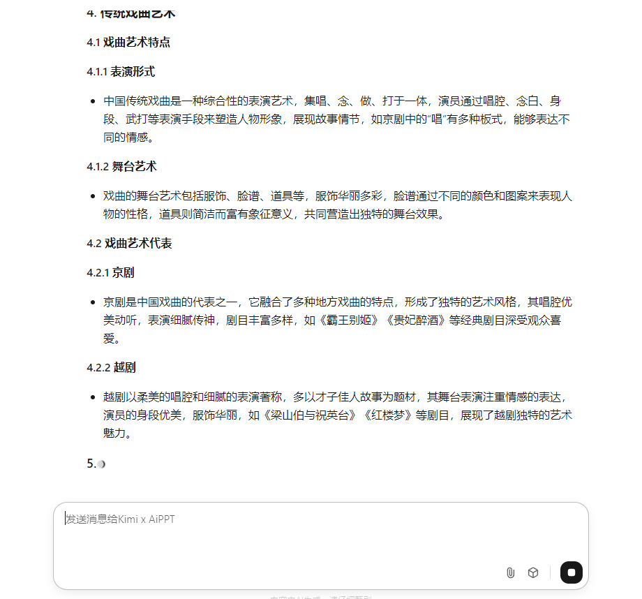
- 提高工作效率:DeepSeek 和 Kimi 的结合还能够极大地提高工作效率。在日常办公中,无论是撰写文档、制作 PPT 还是进行数据分析,这一组合都能为用户节省大量的时间和精力。在制作 PPT 时,用户只需在 DeepSeek 中输入 PPT 的主题和相关要求,DeepSeek 就能快速生成一份内容丰富、逻辑清晰的 PPT 大纲。然后,用户将大纲复制到 Kimi 中,Kimi 可以根据大纲自动生成精美的 PPT 页面,包括选择合适的模板、布局和图表等。整个过程只需短短几分钟,大大缩短了 PPT 的制作时间,让用户能够更加高效地完成工作 。
四、结合的应用场景探索

(一)内容创作领域
在内容创作领域,DeepSeek 与 Kimi 的结合能够为创作者带来前所未有的便利和灵感 。以撰写专业书籍为例,作者可以先向 DeepSeek 提出需求,如书籍的主题、核心观点、章节框架等,DeepSeek 凭借其强大的知识储备和逻辑分析能力,快速生成书籍的初步框架和各章节的要点内容 。对于一本关于人工智能发展历程的专业书籍,DeepSeek 可以梳理出从人工智能的起源、早期发展阶段的重要事件和理论突破,到现代人工智能在各个领域的应用和未来发展趋势等内容要点 。
然后,Kimi 接手对这些内容进行细化和完善。Kimi 擅长处理长文本,能够深入理解 DeepSeek 生成的内容,并在此基础上进行丰富和拓展。它可以根据书籍的风格和目标受众,调整语言表达,使其更加通俗易懂或专业严谨。Kimi 还能补充更多的案例、数据和研究成果,增强内容的可信度和可读性 。在完善关于人工智能的书籍内容时,Kimi 可以搜索最新的人工智能研究报告和实际应用案例,如某公司利用人工智能技术优化生产流程的成功案例,将其融入到相应的章节中,使书籍内容更加丰富和生动 。
同样,在创作复杂剧本时,DeepSeek 可以帮助编剧搭建故事框架,确定主要角色、情节走向和冲突点。编剧向 DeepSeek 描述故事的背景设定、主要人物性格特点和大致的故事梗概,DeepSeek 就能生成一个包含多幕剧情的初步剧本大纲 。而 Kimi 则可以对大纲进行细节填充,编写人物对话、场景描写和情感线索,使剧本更加丰满和富有感染力 。在创作一部科幻题材的剧本时,Kimi 可以运用其丰富的语言表达能力,描绘出充满想象力的外星场景和紧张刺激的冲突场面,为剧本增添更多的魅力 。
(二)科研工作助力
在科研工作中,DeepSeek 和 Kimi 的结合可以成为科研人员的得力助手,帮助他们提高研究效率和研究深度 。在处理大量科研文献时,科研人员往往需要花费大量时间筛选和阅读文献,寻找与自己研究课题相关的信息 。DeepSeek 可以通过自然语言处理技术,快速对海量文献进行检索和分类,提取出关键信息和核心观点 。科研人员输入关于 “量子计算在医学领域的应用” 的研究课题,DeepSeek 能够在短时间内从众多学术数据库中筛选出相关的文献,并对文献进行摘要和分析,为科研人员提供一份详细的文献综述,节省了大量的文献阅读时间 。

而 Kimi 则可以协助科研人员对文献进行深入分析和知识整合。它能够理解文献中的复杂逻辑关系,帮助科研人员梳理不同研究之间的联系和差异 。Kimi 还可以根据科研人员的需求,对文献中的数据和实验结果进行整理和可视化展示,使科研人员更直观地了解研究领域的现状和趋势 。在对量子计算相关文献进行分析时,Kimi 可以绘制出不同研究团队在量子计算算法、硬件实现等方面的研究进展图表,帮助科研人员快速把握该领域的研究动态 。
在撰写科研论文时,DeepSeek 可以提供论文的结构框架和内容建议,根据研究课题和文献综述,生成论文的引言、研究方法、结果与讨论等部分的初稿 。Kimi 则可以对初稿进行语言润色、逻辑优化和格式调整,确保论文符合学术规范,语言表达准确、流畅 。Kimi 还能帮助科研人员检查论文中的语法错误、引用格式错误等,提高论文的质量 。在撰写一篇关于生物信息学研究的论文时,Kimi 可以对 DeepSeek 生成的初稿进行逐句检查,修改其中的语法错误和表达不当之处,使论文更加专业和规范 。
(三)法律行业应用
在法律行业,起草复杂法律文书和进行法律研究是律师和法务人员的重要工作内容,DeepSeek 和 Kimi 的结合能够为他们提供高效的解决方案 。以起草复杂法律文书为例,律师可以先向 DeepSeek 输入案件的基本信息、法律依据和要求,DeepSeek 利用其对法律知识的深度学习和理解,快速生成法律文书的框架结构和主要条款 。在起草一份商业合同纠纷的起诉状时,DeepSeek 可以根据律师提供的原告和被告的信息、纠纷的事实和理由、诉讼请求等内容,生成起诉状的大致框架,包括首部、诉讼请求、事实与理由、证据和证据来源、尾部等部分的基本内容 。
然后,Kimi 对生成的框架进行细化和完善,补充具体的法律条文引用、案例分析和论证过程,使法律文书更加严谨、完整 。Kimi 还可以根据不同地区的法律规定和司法实践,对文书内容进行调整和优化,确保其符合当地的法律要求 。在完善起诉状时,Kimi 可以引用相关的法律法规和类似案例,详细阐述原告的诉讼请求的合理性和合法性,增强起诉状的说服力 。
在进行法律研究时,DeepSeek 可以快速检索大量的法律数据库和案例库,为研究人员提供相关的法律条文、司法解释和案例分析 。研究人员输入关于 “知识产权侵权赔偿标准” 的研究问题,DeepSeek 能够迅速找到相关的法律法规、司法解释和典型案例,并对这些资料进行整理和分析,为研究人员提供全面的法律依据 。
Kimi 则可以协助研究人员对这些资料进行深入解读和知识整合,帮助他们理解法律条文的含义和适用范围,分析案例的判决思路和影响 。Kimi 还可以根据研究人员的需求,生成法律研究报告或分析文章,总结研究成果,提出建议和展望 。在对知识产权侵权赔偿标准进行研究时,Kimi 可以对 DeepSeek 提供的资料进行深入分析,比较不同地区和不同类型案件的赔偿标准差异,撰写一份详细的法律研究报告,为律师和企业提供决策参考 。
(四)快速生成 PPT

制作 PPT 是日常工作和学习中常见的任务,DeepSeek 和 Kimi 的结合可以让 PPT 制作变得更加轻松和高效 。用户首先在 DeepSeek 中输入 PPT 的主题、内容要点和风格要求,DeepSeek 凭借其强大的语言理解和生成能力,快速生成一份 PPT 大纲 。如果用户需要制作一份关于 “企业文化建设” 的 PPT,DeepSeek 可以生成包括企业文化的内涵、重要性、建设目标、建设方法、成功案例等内容要点的大纲,并以结构化的方式呈现出来 。


接着,用户将 DeepSeek 生成的大纲复制到 Kimi 中,Kimi 利用其丰富的模板库和强大的排版能力,根据大纲内容自动选择合适的 PPT 模板,并进行内容填充和排版设计 。Kimi 还可以根据用户的需求,添加图表、图片、动画效果等元素,使 PPT 更加生动、美观 。Kimi 会根据企业文化建设的主题,选择简洁大方、富有企业特色的模板,并将大纲中的文字内容合理地分布在各个页面上,同时插入相关的图片和图表,增强 PPT 的可视化效果 。


整个过程只需短短几分钟,大大缩短了 PPT 的制作时间,让用户能够更加高效地完成工作 。并且,通过 DeepSeek 和 Kimi 的协作,生成的 PPT 不仅内容丰富、逻辑清晰,而且在视觉效果上也更加出色,能够更好地满足用户的展示需求 。

(五)【3 段经典代码与解释】
1.用 DeepSeek 生成 Python 快排并注释
def quick_sort(arr):
"""使用 DeepSeek 自动生成的快速排序"""
if len(arr) <= 1:
return arr
pivot = arr[len(arr)//2]
left = [x for x in arr if x < pivot]
mid = [x for x in arr if x == pivot]
right = [x for x in arr if x > pivot]
return quick_sort(left) + mid + quick_sort(right)
print(quick_sort([3,6,2,7,1]))
解释:DeepSeek 依据自然语言“请写一个带中文注释的快速排序”生成完整可运行代码。
2.用 Kimi 将 5 万字小说一次性摘要
from kimi import KimiClient
client = KimiClient(api_key="sk-xxx")
long_text = open("novel.txt",encoding="utf-8").read()
summary = client.summarize(long_text, max_tokens=512)
print(summary)
解释:Kimi 的 128K 上下文支持直接读入超长文本并返回 512 字摘要。
3.DeepSeek+Kimi 联合制作 PPT(伪代码)
outline = deepseek.create_outline("企业文化建设")
slides = kimi.build_ppt(outline, template="business")
slides.save("企业文化.pptx")
解释:DeepSeek 输出结构化大纲,Kimi 负责模板匹配、排版与可视化,全程自动化。

五、面临的挑战与应对策略
(一)可能存在的问题
尽管 DeepSeek 与 Kimi 的结合具有巨大的潜力,但在实际应用过程中,也可能面临一些挑战和问题 。
首先,数据一致性是一个关键问题。DeepSeek 和 Kimi 可能基于不同的数据集进行训练,这就导致在结合时可能出现数据不一致的情况 。不同的数据来源可能存在数据格式、数据标注标准等方面的差异,这会影响到模型协同工作的效果 。如果 DeepSeek 训练数据中的某些概念定义与 Kimi 训练数据中的定义不同,那么在处理相关问题时,就可能出现理解和回答上的偏差 。
模型融合难度也是一个不容忽视的挑战。DeepSeek 和 Kimi 的模型架构和训练方式存在差异,将它们有效地融合在一起需要解决一系列技术难题 。如何在保持各自模型优势的前提下,实现模型之间的无缝协作,是需要深入研究的问题 。不同的模型架构可能导致计算资源的分配和利用方式不同,在融合过程中可能会出现资源冲突或浪费的情况 。
此外,计算资源需求也是一个重要问题。DeepSeek 和 Kimi 本身都是非常强大的模型,对计算资源的要求较高,当它们结合使用时,计算资源的需求可能会进一步增加 。这对于一些资源有限的企业和个人来说,可能是一个难以承受的负担 。运行这两个模型可能需要大量的 GPU 资源和内存,如果没有足够的硬件支持,模型的运行效率会大大降低,甚至无法正常运行 。
(二)应对方法探讨
针对上述可能存在的问题,我们可以采取一系列应对策略 。
在解决数据一致性问题方面,可以通过数据清洗和标准化处理,对 DeepSeek 和 Kimi 的训练数据进行统一的格式转换和标注规范 。建立数据共享和验证机制,确保两个模型使用的数据在内容和定义上保持一致 。可以对不同来源的数据进行交叉验证,去除不一致的数据,保证数据的准确性和可靠性 。
为了降低模型融合难度,需要深入研究两个模型的架构和特点,开发专门的模型融合算法 。这种算法能够根据不同的任务需求,动态地分配计算资源,协调两个模型的工作 。采用中间表示层的方法,将 DeepSeek 和 Kimi 的输出转换为统一的中间表示形式,然后再进行后续的处理和融合,这样可以减少模型之间的差异对融合效果的影响 。
在应对计算资源需求问题时,可以通过优化算法来提高模型的运行效率,减少对计算资源的依赖 。采用分布式计算技术,将计算任务分配到多个计算节点上,充分利用集群的计算能力 。还可以考虑使用云计算平台,根据实际需求灵活租用计算资源,降低硬件成本 。利用模型量化和剪枝技术,减少模型的参数量和计算量,在不影响模型性能的前提下,降低对计算资源的要求 。
(六)未来展望和资料分享
(一)未来展望
DeepSeek 与 Kimi 的结合,无疑为人工智能的应用开辟了新的道路,展现出巨大的潜力和广阔的前景 。这种强强联合,不仅提升了内容生成的质量和复杂任务的处理能力,还显著提高了工作效率,为各个领域的发展带来了新的机遇 。
随着技术的不断进步和完善,我们有理由相信,DeepSeek 和 Kimi 的结合将在更多领域发挥重要作用,为人们的生活和工作带来更多的便利和创新 。在未来,我们可能会看到它们在教育领域为学生提供个性化的学习辅导,在医疗领域辅助医生进行疾病诊断和治疗方案制定,在金融领域帮助投资者进行风险评估和投资决策等 。
我鼓励广大读者积极尝试使用 DeepSeek 与 Kimi 的结合服务,亲身体验它们带来的强大功能和便捷体验 。也希望大家持续关注这两款优秀 AI 的发展,共同见证它们在人工智能领域创造更多的辉煌 。让我们携手迎接人工智能时代的到来,利用这些先进的技术,推动社会的进步和发展 。
打开你常用的浏览器,在地址栏中输入 DeepSeek 的官方网址:https://deepseek.com/ ,进入 DeepSeek 的官方网站。这是开启 DeepSeek 之旅的第一步,务必确保你访问的是正版、安全的官方平台,避免陷入钓鱼网站或盗版软件的陷阱。

kimi官方网址:Kimi - 会推理解析,能深度思考的AI助手

(二)15个关键字解释
1. MoE(Mixture-of-Experts)
把一个大模型拆成很多“小专家”,推理时只叫醒跟当前任务最相关的几位。这样整体参数量虽然爆炸,但活跃计算量反而下降,省显存、提速度。DeepSeek 用 256 个专家,每次只激活 8 个,既保持大模型容量又降低训练/推理成本。缺点是路由算法复杂,需要防止“赢者通吃”导致某些专家被闲置。
2. MLA(Multi-Head Latent Attention)
在标准多头注意力前加一层“潜空间映射”,先把高维 token 压缩成紧凑向量,再做注意力计算。压缩率 8:1,显存占用锐减。好处是长文本推理不再爆显存;坏处是潜空间如果训练不充分,可能丢失细粒度语义。DeepSeek 用 MLA 把 32K 上下文显存从 80 GB 降到 20 GB 左右。
3. FP8 混合精度
用 8 位浮点(4 位指数 3 位尾数或 E4M3 格式)存储前向传播的激活值和梯度。相比 FP16,显存再减半;配合英伟达 H100 的 FP8 Tensor Core,吞吐量提升 2~3 倍。关键是动态缩放(scaling)策略:每层统计最大绝对值,不断调整 scale 因子,防止下溢/上溢。DeepSeek 把训练成本砍了 35%。
4. 128K 上下文
Kimi 把上下文长度一次性拉到 128 000 个 token,相当于 20 万汉字或 300 页 PDF。技术关键是 ALiBi 位置编码 + 分层窗口注意力:前面 4K 全注意力,后面 124K 用稀疏窗口,计算量 O(n·log n)。用户能一次性扔给模型整本小说、整份财报做摘要或问答,不再受“截断”困扰。
5. 长文本模型
不仅指“窗口大”,更要求模型在长距离依赖上不“失忆”。Kimi 在 50 万字文本里定位第 3 章的某个细节,准确率 >90%。训练时用“文档随机分段+位置扰动”增强鲁棒性;推理时支持 sliding window KV-Cache 复用,显存线性增长而非平方增长。
6. Transformer
目前最主流的序列建模架构:自注意力 + 前馈网络 + 残差 + LayerNorm。DeepSeek 与 Kimi 都在此基础上魔改:DeepSeek 把 FFN 换成 MoE,Kimi 把 Attention 换成 MLA/长窗口。Transformer 的并行性让它天然适合 GPU,但长序列的 O(n²) 复杂度是所有魔改想解决的核心痛点。
7. 多模态
同一大模型能同时吃文本、图片、音频甚至代码。Kimi 已支持图文混读:用户上传一张海报,让模型“把图中的促销信息写成小红书文案”。实现方式:ViT 编码图片,和文本 token 一起送进 Transformer,用 cross-attention 融合。DeepSeek 也在测试代码-图表联合推理,未来可能“画 ER 图→直接生成 SQL”。
8. 代码生成
让模型直接把自然语言需求变成可执行代码。DeepSeek 在 HumanEval 基准拿到 82.6% pass@1,接近 GPT-4。它通过“代码继续预训练 + 指令微调 + RLHF”三段走:先在 200B token 代码语料预训练,再人工写 10 万条“需求-代码”对微调,最后用单元测试反馈做强化学习。用户只需描述“写一个 Flask 接口上传图片并返回 URL”,秒出完整工程。
9. 数据一致性
当 DeepSeek 与 Kimi 协同,若两者训练语料对同一事实标注不同,会导致答案冲突。解决思路:①统一数据管线,做实体对齐(把“新冠”与“COVID-19”映射到一个 ID);②引入“仲裁器”——第三个小模型对双方输出打分,选置信度高的;③用户侧提示词里强制“请用 2024 年后的公开数据”。
10. 中间表示(Intermediate Representation)
模型融合时,把 DeepSeek 的推理结果先转成结构化 JSON(包含“问题-子问题-证据”三元组),再交给 Kimi 做润色。这样两个异构模型不必互相理解对方的隐状态,降低耦合。IR 还能做版本管理,方便回溯/调试。
11. 分布式计算
单卡 80 GB 显存已放不下 200B 参数模型。DeepSeek 用 8 路张量并行 + 16 路流水线并行 + ZeRO-3 优化器状态分片,把 200B 模型拆到 128 张 A100 上;推理时用 “Expert Parallelism”:不同专家放在不同 GPU,路由表动态调度。Kimi 长上下文推理则把 KV-Cache 切片到多机内存,实现 128K token 实时交互。
12. 法律研究
传统律师检索法条要翻 20 个数据库,现在一句“帮我找近三年上海知识产权侵权赔偿额 >100 万的案例”即可。DeepSeek 负责召回相关判决,Kimi 负责归纳争议焦点、统计赔偿区间,再按“法院层级+地域+标的额”生成可视化报告,2 分钟完成原本 2 小时工作。
13. PPT 自动生成
典型流程:①DeepSeek 把“企业文化建设”写成 10 页大纲(每页标题+3 条 bullet);②Kimi 调用内部 200 套模板库,自动选“扁平商务蓝”主题;③按 bullet 长度动态调整字号,关键数据配图用 matplotlib 直出;④最后给每页加 Speaker Notes。用户只需上传公司 LOGO,一键拿到可演讲的 PPTX。
14. 科研助手
研究生写论文最痛苦的是文献综述。DeepSeek 先根据关键词召回 300 篇相关论文,生成“研究脉络图”:时间轴+方法演进;Kimi 再读 300 篇 PDF,提取每条脉络的“核心假设-数据集-指标”,写成 1500 字中文综述并自动插入 BibTeX。用户可指定“只看近两年的顶会”。
15. 内容优化
Kimi 提供三层优化:①语法纠错(主谓一致、时态);②逻辑纠错(因果颠倒、循环论证);③风格调整(把口语转书面,或反之)。例如把“我觉得这个算法挺快”改为“实验表明,该算法在 CIFAR-10 上的训练时间较 ResNet50 缩短 37%”。所有改动用 Track Changes 标红,方便用户一键接受/拒绝。
(三)写在最后

感谢您耐心阅读本文。希望本文能为您提供有价值的见解和启发。如果您对《DeepSeek与Kimi强强联手,解锁AI新境界》有更深入的兴趣或疑问,欢迎继续关注相关领域的最新动态,或与我们进一步交流和讨论。让我们共同期待[DeepSeek与Kimi强强联手,解锁AI新境界]在未来的发展历程中,能够带来更多的惊喜和突破。


