今天凌晨,Coze智能体竟然开源啦,AI开发新时代的黎明


摘要:好消息,Coze智能体正式开源(2025年07月26日),为AI应用开发带来重大变革。开发者可通过官网或GitHub获取开源代码,支持本地化部署。使用指南涵盖注册登录、智能体创建、核心能力配置、测试优化及多平台发布等全流程。开源将显著降低AI开发门槛,赋能开发者学习大厂架构;助力中小企业低成本构建智能应用;推动AI在电商、教育、金融等行业的快速落地。未来生态将涌现教育、医疗、办公等多样化智能体应用,形成繁荣的开源社区。这一举措标志着AI应用开发进入新时代。
Coze 智能体开源:开启 AI 应用开发新篇章
就在今夜凌晨,AI 领域迎来了一个重磅消息:Coze 智能体正式开源!这一举措犹如一颗投入平静湖面的巨石,激起了千层浪,为 AI 应用开发带来了全新的机遇和变革。Coze 智能体的开源,意味着开发者们将拥有更多的自由和创造力,能够基于其强大的功能和灵活的架构,构建出各种各样令人惊叹的 AI 应用。接下来,就让我们一起深入了解 Coze 智能体,探索它的安装下载方法、使用技巧以及开源背后的重大意义。
一、快速上手:Coze 智能体安装下载
(一)准备工作
首先科普一下coze是什么?
Coze(中文名“扣子”)是由字节跳动推出的新一代一站式 AI Bot 开发平台(国际版为 Coze,国内版为“扣子”),旨在让用户(无论是否有编程基础)通过低代码或无代码的方式,快速搭建基于大模型的各类 AI 应用(如聊天机器人、智能客服等),并将其发布到社交平台、通讯软件或网站上 。
在安装 Coze 智能体之前,首先要确保你的设备满足一定的基础条件。对于电脑硬件配置,建议至少具备四核处理器,以保证多任务处理和智能体运行时的流畅性;内存方面,8GB 是较为合适的,如果需要同时运行多个智能体实例或者处理复杂任务,16GB 及以上会有更好的体验;硬盘空间至少预留 5GB,以存储智能体程序及相关数据。
网络环境也至关重要,稳定且高速的网络连接是 Coze 智能体正常工作的基础。因为智能体在运行过程中,无论是获取外部知识、与其他智能体通信还是进行实时交互,都依赖于网络传输数据。建议使用有线网络连接,若使用无线网络,要保证信号强度和稳定性,网络带宽最好在 10Mbps 以上 ,避免出现卡顿或数据加载缓慢的情况。此外,还需确保你的操作系统是受支持的版本,如 Windows 10 及以上、MacOS Catalina 及以上,以获得最佳的兼容性和性能表现。

(二)下载途径与方式
- 官方网站下载:这是最直接、最安全的下载方式。打开你常用的浏览器,在地址栏输入 Coze 智能体的官方网址www.coze.cn。进入官网后,在页面中通常能很容易找到醒目的 “下载” 按钮,点击该按钮,会弹出下载选项界面。在这里,你可以根据自己的操作系统选择对应的安装包,如 Windows 版或 Mac 版。

- GitHub 获取:对于技术爱好者和开发者来说,GitHub 是一个很好的获取途径。在浏览器中访问 GitHub 官网(https://github.com/coze-dev) ,在搜索框中输入 “coze-dev”,找到官方的 Coze 智能体项目仓库。在仓库页面中,点击 “Code” 按钮,然后选择 “Download ZIP”,即可将整个项目代码及相关资源下载到本地。这种方式不仅可以获取到安装包,还能方便地查看和修改源代码,进行二次开发和定制。
Coze Studio - 整个平台的核心,提供可视化界面,让用户通过简单的拖拽操作就能创建复杂的 AI 工作流
Coze Loop - AI 智能体的调试工具和管理平台,涵盖从提示词工程到性能监控的全生命周期管理

扣子开源GitHub2个核心地址:
【1】Coze Studio(扣子开发平台,核心):https://github.com/coze-dev/coze-studio
一个具有多合一视觉工具的AI代理开发平台,简化代理创建,调试和部署以前从未有过。将您的方式汇合到AI代理创建。
【2】Coze Loop(扣子罗盘):https://github.com/coze-dev/cozeloop
下一代AI代理优化平台:COZELOOP通过提供开发,调试和评估到监视的全率管理能力来解决AI代理开发中的挑战。
(三)本地化部署流程
如下图所示,点击里面docker目录,

了解如何获取和部署 Coze Studio 开源版本,快速构建项目,体验 Coze Studio 开源版本。
有关详细步骤和部署要求,请参阅快速入门。
环境要求:
- 在安装 Coze Studio 之前,请确保您的机器满足以下最低系统要求:2 核、4 GB
- 预装 Docker 和 Docker Compose,启动 Docker 服务。
部署步骤:
- 检索源代码。
# Clone code
git clone https://github.com/coze-dev/coze-studio.git
- 配置模型。
- 从模板目录下复制doubao-seed-1.6模型的模板文件,粘贴到配置文件目录下。
cd coze-studio
# Copy model configuration template
cp backend/conf/model/template/model_template_ark_doubao-seed-1.6.yaml backend/conf/model/ark_doubao-seed-1.6.yaml
- 修改配置文件目录下的模板文件。
- 进入目录 。打开文件 。
backend/conf/modelark_doubao-seed-1.6.yaml
- 设置字段 、 、 并保存文件。
idmeta.conn_config.api_keymeta.conn_config.modelid:Coze Studio 中的模型 ID,由开发人员自己定义,必须是非零整数,并且全局唯一。模型上线后不要修改模型 ID。 - meta.conn_config.api_key:模型服务的 API Key,本例中为 Volcengine Ark 的 API Key。获取方法请参考检索 Volcengine Ark API Key。
- meta.conn_config.model:模型服务的模型 ID,在本例中为 Volcengine 方舟豆包种子-1.6 模型接入点的 Endpoint ID。检索方法,请参见检索端点ID。
2.部署并启动服务。 首次部署和启动 Coze Studio 时,检索镜像和构建本地镜像可能需要一段时间。请耐心等待。在部署期间,您将看到以下日志信息。如果您看到消息“Container coze-server Started”,则表示 Coze Studio 服务已成功启动。
# Start the service
cd docker
cp .env.example .env
docker compose --profile "*" up -d
启动服务后,您可以通过浏览器访问打开 Coze Studio。http://localhost:8888/
(四)开发者指南

- 项目配置:
- 模型配置:在部署开源版本的 Coze Studio 之前,您需要配置模型服务。否则,在构建代理、工作流和应用程序时无法选择模型。
- 插件配置:要使用插件商店中的官方插件,您必须首先配置插件并添加第三方服务的身份验证密钥。
- 基本组件配置:了解如何配置图片上传器等组件,以便在 Coze Studio 中使用图片上传等功能。
- API参考:与商业版不同,Coze Studio的开源版本仅支持个人访问令牌(PAT)身份验证,并支持与聊天和工作流程相关的API。
- 开发指南:
- 项目架构:了解开源版Coze Studio的技术架构和核心组件。
- 代码开发和测试:了解如何基于开源版本的 Coze Studio 进行二次开发和测试。
- 疑难解答:了解如何查看容器状态和系统日志。
(五)使用 Coze Studio 的开源版本
关于Coze Studio的使用方法,请参考Coze开发平台官方文档中心。请注意,某些功能(例如音调自定义)仅限于商业版本。开源版本和商业版本之间的差异可以在功能列表中找到。
- 快速入门:使用 Coze Studio 快速构建 AI 助手代理。
- 开发代理:了解如何创建、构建、发布和管理代理。可以使用知识、插件等功能来解决模型幻觉和专业领域专业知识不足的问题。此外,Coze Studio 还提供了丰富的内存功能,使座席能够根据个人用户在交互过程中的历史对话生成更准确的响应。
- 开发工作流:工作流是一组用于实现业务逻辑或完成特定任务的可执行指令。它构建应用程序或代理的数据流和任务处理。Coze Studio 提供了一个可视化画布,您可以通过拖放节点来快速构建工作流。
- 插件等资源:在Coze Studio中,工作流、插件、数据库、知识库和变量统称为资源。
- API & SDK:Coze Studio 支持与聊天和工作流程相关的 API,您还可以通过 Chat SDK 将代理或应用程序与本地业务系统集成。
- 实践教程:了解如何使用 Coze Studio 实现各种 AI 场景,例如使用 Chat SDK 构建基于 Web 的在线客服。
二、深度探索:Coze 智能体使用指南
(一)注册与登录
当你完成 Coze 智能体的安装后,首次打开应用,会进入注册登录页面。若你还没有账号,点击 “注册” 按钮 ,你可以选择使用邮箱注册,在相应的输入框中填入有效的邮箱地址,并设置一个包含数字、字母(区分大小写)和特殊字符的强密码,密码长度建议在 8 位以上,以保障账号安全。然后,系统会向你填写的邮箱发送一封验证邮件,登录邮箱,找到来自 Coze 的邮件,点击邮件中的验证链接,即可完成邮箱验证,成功注册账号。
如果你已有账号,在登录页面输入注册时使用的邮箱和密码,点击 “登录” 即可进入 Coze 智能体平台。若你忘记密码,可点击 “忘记密码”,按照系统提示,通过邮箱重置密码,系统会发送密码重置链接到你的邮箱,点击链接后重新设置密码,就可以再次登录了。登录成功后,你将看到 Coze 智能体平台简洁而直观的操作界面,在这里,你可以开始创建和管理属于自己的智能体。
(二)创建智能体基础步骤

- 名称与描述设定:进入平台后,点击界面上醒目的 “创建智能体” 按钮,一个新的创建窗口随即弹出。首先,为你的智能体起一个简洁且富有代表性的名称,比如 “智能办公小助手”“旅行规划精灵” 等,名称要能准确反映智能体的主要功能或用途,方便你后续识别和管理。接着,在描述框中详细说明智能体的功能和特点,例如 “这是一个专为办公室场景设计的智能助手,能帮你快速处理文档、安排会议、查询资料等”,清晰的描述有助于你在配置和使用智能体时更好地把握其定位,也方便其他可能使用该智能体的用户了解它的作用。
- 类型选择:Coze 智能体提供了多种类型供你选择,如聊天机器人类型,适合用于日常对话、客服答疑等场景;任务执行类型,更侧重于完成特定的任务,像文件处理、数据分析等;知识问答类型,则专注于回答各类知识相关的问题,如百科知识、专业领域知识等。根据智能体的功能定位,选择合适的类型,这将影响智能体后续的配置和行为模式。例如,如果你要创建一个用于解答数学问题的智能体,选择知识问答类型会更合适,因为该类型在知识处理和回答逻辑上有针对性的优化。
(三)配置智能体核心能力

- 插件添加:在智能体创建页面,点击 “插件” 选项卡,这里是 Coze 智能体功能扩展的关键区域。平台提供了丰富的插件库,例如天气查询插件,通过调用外部天气数据 API,能让智能体实时获取各地的天气信息,满足用户对天气情况的查询需求;文件处理插件可以实现对常见文档格式(如 Word、Excel、PDF 等)的读取、编辑和转换等操作。要添加插件,只需在插件列表中找到你需要的插件,点击 “添加” 按钮即可。以添加文件处理插件为例,添加后,你可以在智能体的操作设置中,进一步配置插件的参数,如指定可处理的文件格式范围、设置文件处理的默认路径等。

- 大模型连接:点击 “模型” 选项,你可以看到 Coze 智能体支持连接多种大模型,包括字节跳动自家强大的豆包大模型,以及其他第三方知名大模型。不同的大模型在语言理解、生成能力和擅长领域上有所差异,比如豆包在自然语言处理和知识理解方面表现出色,能够准确理解用户的问题并给出高质量的回答。选择合适的大模型是智能体性能的关键,若你的智能体主要用于处理复杂的文本创作任务,豆包模型可能是一个很好的选择。在选择模型后,还可以根据实际需求调整模型的参数,如温度参数控制生成文本的随机性,数值越高,生成的文本越具创造性和多样性,但也可能增加生成内容偏离主题的风险;而较低的温度值会使生成的文本更加保守和稳定 。
- 知识库构建:为了让智能体拥有更丰富的知识储备,点击 “知识库” 选项,你可以上传各种文档资料来构建专属的知识库。支持上传的文档格式包括但不限于 PDF、TXT、DOCX 等。例如,如果你创建的是一个企业内部的智能客服智能体,可以上传公司的产品手册、常见问题解答文档、业务流程说明等,智能体在回答用户问题时,会参考这些知识库中的内容,给出更贴合企业实际情况的答案。在上传文档后,Coze 智能体平台会自动对文档进行解析和索引,以便智能体能够快速检索和利用其中的知识。你还可以对知识库进行分类管理,比如按照业务领域、文档类型等进行分类,提高知识检索的效率。



(四)测试与优化智能体
- 测试环境使用:完成智能体的基本配置后,点击平台界面上的 “测试” 按钮,进入专门的测试环境。在这里,你可以模拟真实用户与智能体进行交互,向智能体提出各种问题和指令,如 “明天北京的天气如何?”“帮我处理这份 Excel 文件中的数据” 等,观察智能体的回答和执行结果。测试环境提供了详细的日志记录功能,你可以查看智能体在处理请求过程中的每一个步骤,包括调用了哪些插件、使用了什么模型、参考了知识库中的哪些内容等,这有助于你深入了解智能体的运行机制,发现潜在的问题。
- 优化策略实施:如果在测试过程中发现智能体的回答不准确、执行任务失败或效率低下等问题,就需要进行优化。对于回答不准确的问题,可以尝试调整提示词,使提示词更加清晰、具体,引导智能体生成更准确的答案。例如,将 “给我介绍一下这个产品” 改为 “请详细介绍一下这款产品的功能、特点、适用人群以及与竞品相比的优势”。若智能体执行任务出现错误,检查插件的配置是否正确,参数设置是否合理,或者查看大模型的调用是否存在异常。如果智能体的响应速度较慢,可以考虑优化工作流,减少不必要的步骤和操作,或者调整大模型的参数,在保证回答质量的前提下,提高生成速度。通过不断地测试和优化,让智能体的性能和表现达到最佳状态。
(五)发布与应用智能体

- 多平台发布:当你对智能体的测试结果满意后,就可以将其发布到不同平台,让更多用户使用。在 Coze 智能体平台中,点击 “发布” 按钮,会弹出发布平台选择界面。若要发布到飞书平台,先确保你已在飞书开发者后台完成相关的应用注册和配置工作,然后在 Coze 平台中按照提示填写飞书应用的相关信息,如 App ID、App Secret 等,完成授权和配置后,即可将智能体发布到飞书,飞书用户就能在聊天窗口或应用中心中使用该智能体。发布到微信小程序也类似,需要在微信公众平台完成小程序的注册和配置,获取小程序的 AppID 和密钥,在 Coze 平台进行相应设置,完成后用户就能在微信小程序中搜索并使用你的智能体。
- 实际场景应用:在实际场景中,智能体可以发挥多种作用。以客服场景为例,企业将智能体部署到客服系统后,它可以自动回答客户常见问题,如产品信息咨询、售后服务流程等,大大减轻人工客服的工作压力,提高客户服务的响应速度和效率。在办公场景中,智能体作为办公助手,能帮助员工快速生成会议纪要、撰写工作报告、整理文件资料等,提升办公效率。比如员工只需向智能体发送 “帮我生成上周项目会议的会议纪要”,智能体就能根据会议记录文档和相关知识库内容,快速生成一份条理清晰的会议纪要。
三、价值剖析:Coze 智能体开源的深远意义
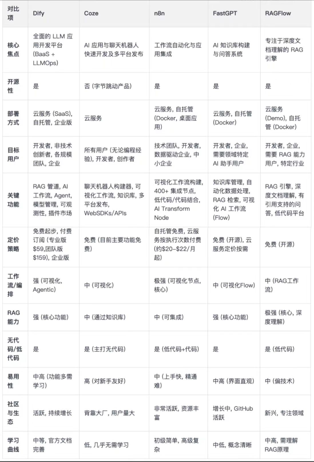
首先,第一个意义就是把之前这个总结图否(字节跳动产品)改为:是(字节跳动产品)

(一)对开发者的赋能
Coze 智能体开源,为开发者带来了前所未有的机遇。在过去,开发一款 AI 应用往往需要深厚的技术功底和丰富的经验,开发门槛极高,这使得许多有创意的开发者望而却步。而现在,Coze 智能体的开源,让无代码或低代码开发者也能参与到 AI 应用开发的热潮中来。通过 Coze 提供的可视化界面和丰富的插件,开发者只需进行简单的拖拽和配置操作,就能创建出功能强大的智能体,就像搭积木一样轻松。这大大降低了开发难度,使得更多人能够将自己脑海中的创意转化为实际的 AI 应用,为 AI 领域注入了更多新鲜血液。
对于开发者来说,这不仅是一次实践的机会,更是一个学习大厂架构的绝佳平台。字节跳动作为行业内的巨头,其在 Coze 智能体背后所运用的技术架构和设计理念,无疑是经过了大量实践验证的优秀范例。开发者通过研究和使用 Coze 智能体的开源代码,可以深入了解大厂在 AI 领域的技术思路和实现方法,学习到如何优化代码结构、提高运行效率、保障系统稳定性等关键技术要点,从而快速提升自己的技术水平。
此外,以往许多开发者在使用商业平台进行 AI 开发时,往往会受到平台的诸多限制,如功能定制受限、数据存储与使用规则不灵活等。而 Coze 智能体的开源打破了这些束缚,开发者可以根据自己的需求自由定制开发,无论是修改智能体的功能逻辑,还是调整数据处理方式,都能够灵活实现,真正做到掌控自己的 AI 应用开发。

(二)对中小企业的助力
中小企业在数字化转型过程中,常常面临诸多难题,而 Coze 智能体开源为它们提供了有效的解决方案。首先,研发成本一直是中小企业难以承受之重。要自主开发一套智能应用,需要组建专业的 AI 团队,包括算法工程师、数据科学家、软件开发工程师等,这不仅需要大量的资金投入用于人员薪资、培训以及硬件设备购置等,还需要耗费大量的时间和精力进行团队管理和项目推进。而 Coze 智能体开源后,中小企业无需再投入如此巨大的成本去组建复杂的团队,只需基于 Coze 的开源框架,就能快速搭建出满足自身业务需求的智能应用,大大节省了研发成本。
数据安全对于中小企业来说至关重要。在当今数据泄露事件频发的环境下,企业的数据一旦泄露,可能会面临巨大的损失,包括商业机密泄露、客户信任受损等。Coze 智能体支持私有化部署,这意味着中小企业可以将智能体部署在自己的服务器上,所有的数据都在企业内部存储和处理,无需担心数据上传到第三方平台而带来的安全风险,为企业的数据安全提供了坚实的保障。
在激烈的市场竞争中,中小企业需要不断提升自身的竞争力,快速响应市场变化。Coze 智能体让中小企业能够迅速搭建智能应用,如智能客服、智能营销助手等。这些智能应用可以提高企业的运营效率,提升客户服务质量,帮助企业更好地了解市场和客户需求,从而在竞争中抢占先机,实现快速发展。
(三)对行业发展的推动
Coze 智能体开源对整个 AI 行业的发展产生了深远的影响,加速了 AI 在各行业的落地应用。以电商行业为例,以往商家在处理大量的客户咨询时,往往需要投入大量的人力成本,而且响应速度和服务质量参差不齐。现在,基于 Coze 智能体,电商企业可以快速搭建智能客服,自动回答客户关于商品信息、物流配送、售后服务等常见问题,大大提高了客服效率,降低了人力成本,同时也提升了客户购物体验,促进了销售增长。在教育领域,智能体可以作为智能辅导助手,为学生提供个性化的学习辅导,根据学生的学习情况和问题,实时给予解答和指导,辅助教师进行教学管理,提高教学效果。金融行业也能借助智能体实现风险评估、智能投资顾问等功能,提升金融服务的效率和质量。
随着 Coze 智能体的开源,国内的 AI 生态将迎来更加繁荣的发展局面。更多的开发者和企业参与到基于 Coze 的开发中来,将创造出各种各样的 AI 应用和解决方案,形成一个丰富多样的生态系统。这种生态的繁荣不仅能够推动技术的创新与进步,还能促进不同企业和开发者之间的交流与合作,形成良好的产业发展氛围。同时,国内 AI 生态的壮大也有助于提升我国在全球 AI 领域的竞争力,在国际舞台上占据更重要的地位。
Coze 智能体开源还将引发行业变革,促使其他平台优化升级。当 Coze 以开源的方式为开发者和企业提供了强大而灵活的开发工具后,其他商业平台和开源框架为了在市场竞争中保持优势,必然会不断优化自身的产品和服务,提高技术水平,降低使用门槛,完善功能特性。这种竞争与优化的过程将推动整个 AI 行业不断向前发展,为用户带来更多优质的 AI 产品和服务,加速 AI 技术在各个领域的普及和应用。
四、未来展望:Coze 智能体开源后的生态发展

随着 Coze 智能体的开源,一个充满无限可能的未来正在向我们招手。基于其开源框架,预计将会涌现出各种各样丰富多样的 AI 应用。在教育领域,或许会出现个性化学习智能体,它能根据每个学生的学习进度、知识掌握情况和学习习惯,量身定制学习计划,提供针对性的辅导和练习,就像拥有一位专属的私人教师,随时随地为学生答疑解惑,帮助学生更高效地学习。在医疗保健方面,智能健康管理智能体可能会走进人们的生活,它可以实时监测用户的健康数据,如心率、血压、血糖等,结合专业的医学知识和数据分析,为用户提供健康建议、疾病预警,甚至协助医生进行初步的诊断和治疗方案制定。
在办公场景中,协同办公智能体将成为提高团队效率的得力助手。它能够自动处理繁琐的文档整理、会议安排、任务分配等工作,还能实时跟踪项目进度,及时提醒团队成员各项任务的截止时间,促进团队成员之间的沟通与协作,让办公流程更加顺畅。在智能家居领域,智能体可以实现对家居设备的全面智能控制,用户只需通过语音指令,就能让智能体控制灯光的亮度和颜色、调节空调温度、开关窗帘等,打造一个舒适便捷的智能生活环境。
可以预见,Coze 智能体生态未来将呈现出蓬勃发展的趋势。随着越来越多的开发者和企业参与到基于 Coze 的开发中,智能体的种类和功能将不断丰富和完善,形成一个庞大而繁荣的生态系统。不同智能体之间可能会实现相互协作和交互,共同完成更复杂的任务,为用户提供更加全面和优质的服务。例如,电商智能体与物流智能体协作,能够为用户提供从商品选购到物流配送的一站式服务,让用户购物体验更加流畅。同时,开源社区也将发挥重要作用,开发者们可以在社区中分享自己的开发经验、创意和代码,相互学习、共同进步,推动 Coze 智能体技术的不断创新和发展。
在此,也鼓励广大读者积极参与到这一开源浪潮中来。无论你是经验丰富的开发者,还是对 AI 充满热情的新手,都能在 Coze 智能体的开源世界中找到自己的位置。你可以尝试基于 Coze 开发自己的智能体应用,将自己的创意变为现实;也可以参与开源社区的讨论和交流,为 Coze 智能体的发展贡献自己的智慧和力量。相信在大家的共同努力下,Coze 智能体开源生态将绽放出更加绚烂的光彩,为我们的生活和工作带来更多的惊喜和改变。让我们携手共进,迎接 AI 应用开发的新时代!
更多请查看coze官方文档:https://www.coze.cn/open/docs/guides

博主还写了与智能体相关文章,欢迎批评指正:
AI Agent实战30篇目录集绵:
第一章 Agent基本概念【共7篇】
2、AI Agent:重塑业务流程自动化的未来力量(2/30)
3、AI Agent 实战:三步构建,七步优化,看智能体如何进入企业生产(3/30)
4、探秘 AI Agent 之 Coze 智能体:从简介到搭建全攻略(4/30)
5、探秘多AI Agent模式:机遇、应用与未来展望(5/30)
6、探秘 AI Agent 之 Coze 智能体:工作流模式(6/30)
7、探秘 AI Agent 之 Coze 智能体:插件创建与使用(7/30)
第二章 Agent案例分析 【共8篇】
2、AI Agent案例与实践全解析:字节智能运维(9/30)
3、Agent 案例分析:金融场景中的智能体-蚂蚁金服案例(10/30)
4、华为 AI Agent:企业内部管理的智能变革引擎(11/30)
5、微众银行金融场景 Agent:创新实践与深度剖析(12/30)
6、京东物流营销 Agent:智能驱动,物流新篇(13/30)
7、数势科技:解锁数据分析 Agent 的智能密码(14/30)
8、南方电网场景中 Agent 的智慧赋能与创新实践(15/30)
第三章 AI Agent应用开发【6篇】
1、让 Agent 具备语音交互能力:技术突破与应用前景(16/30)
2、探寻AI Agent:开启知识图谱自动生成新篇章(17/30)
3、解锁AI Agent潜能:智能时代的信息处理利器(18/30)
4、解锁Agent的数据分析潜能,开启智能决策新时代(19/30)
5、解锁AI Agent潜能:LLaMA3-1-8B-Instruct WebDemo部署实战(20/30)
6、解锁AI Agent潜能:Llama3_1-8B-Instruct与FastApi实战(21/30)
第四章 多Agent框架【7篇】
1、探秘MetaGPT:革新软件开发的多智能体框架(22/30)
3、多 Agent 框架入门:开启智能协作新时代(24/30)
4、探秘AutoGen框架:从入门到实践的全攻略(25/30)
5、探秘AutoGen:模型配置与代码执行全解析(26/30)
6、探索AutoGen:大模型时代的智能协作利器(27/30)
7、掌握AutoGen:轻松控制多Agent框架中的代理对话退出(28/30)
第五章 Agent与应用系统【1篇】
1、当AI Agent遇上CRM:客户关系管理的智能化变革(29/30)
第六章 智能体工具【1篇】
1、Text2Sql:开启自然语言与数据库交互新时代(30/30)
其他相关:
10、探索RAGFlow:解锁生成式AI的无限潜能(2/6)


