CodeBuddy IDE实战:用AI全栈能力快速搭建课程表网页


1.前言
在数字化开发的浪潮中,工具的革新往往是效率跃迁的起点。腾讯云 CodeBuddy IDE 是 “全球首个产设研一体 AI 全栈开发平台” ,它不仅打破了产品、设计与研发的职能壁垒,更重新定义了 “从想法到落地” 的开发节奏 —— 无需繁琐的工具切换,无需复杂的技术储备,仅通过自然语言交互与 AI 协同,就能让创意快速转化为可落地的产品。而我有幸成为产品的内测体验者,我将从介绍codebuddy核心优势到利用产品打造一个网页深度体验测评 CodeBuddy IDE。
2.codebuddy核心优势
CodeBuddy 的核心竞争力,在于它以 AI 为纽带,重构了 “产品 - 设计 - 研发” 的全流程,将传统开发中的 “割裂环节” 转化为 “协同闭环”。其优势可概括为以下五点:
2.1. 产设研一体化,打破工具壁垒
传统开发中,产品经理用文档描述需求、设计师用 Figma 绘制原型、开发者用 IDE 编写代码,三者之间的信息传递常因工具差异出现偏差。而 CodeBuddy内置 Figma 通过 “自然语言转 PRD - 设计稿转代码 - 代码实时预览” 的全链路打通,让需求从抽象想法到具体落地无需切换工具。
功能键从左到右依次是Select from Figma 、Select Component 、lmages 、Preview 以及Deploy。
2.2. AI 全流程驱动,降低技术门槛
CodeBuddy 内置 Claude 3.7、GPT-4、Gemini 2.5 Pro 等顶级大模型,将 “技术实现” 转化为 “自然语言对话”。支持文本、图片上传,AI 能自动生成结构化代码,并兼容主流技术规范。
2.3. 组件化与实时优化,提升开发效率
依托内置的 TDesign、MUI 等组件库,CodeBuddy 能快速拼装符合设计规范的界面,避免重复开发。
2.4. 一键部署与全链路协作,缩短落地周期
传统开发中,“部署上线” 是新手的痛点 —— 需配置服务器、调试环境、处理权限问题。而 CodeBuddy 通过内置 BaaS 服务与一键部署功能,将这一过程简化为 “点击按钮”,无需手动配置数据库或服务器,AI 自动处理部署流程并生成可访问链接。此外,支持实时预览。
2.5 Config MCP:打通内外壁垒
对接管理团队级资源协作平台(MCP),打通外部资源与 CodeBuddy 的连接。适配企业协作场景,打破工具与私有资源隔离,助力融入团队研发体系,保障资源合规高效流转。
3.项目实战:课程表网页制作
3.1需求分析
课程表核心用户为学生和老师,需满足日常查阅、动态管理、辅助规划及便捷分享需求。基础功能要完整展示课程信息、提供多维度查看及管理操作;体验上需视觉区分、简化交互并智能提醒;还可支持个性化定制、数据统计与跨平台分享。
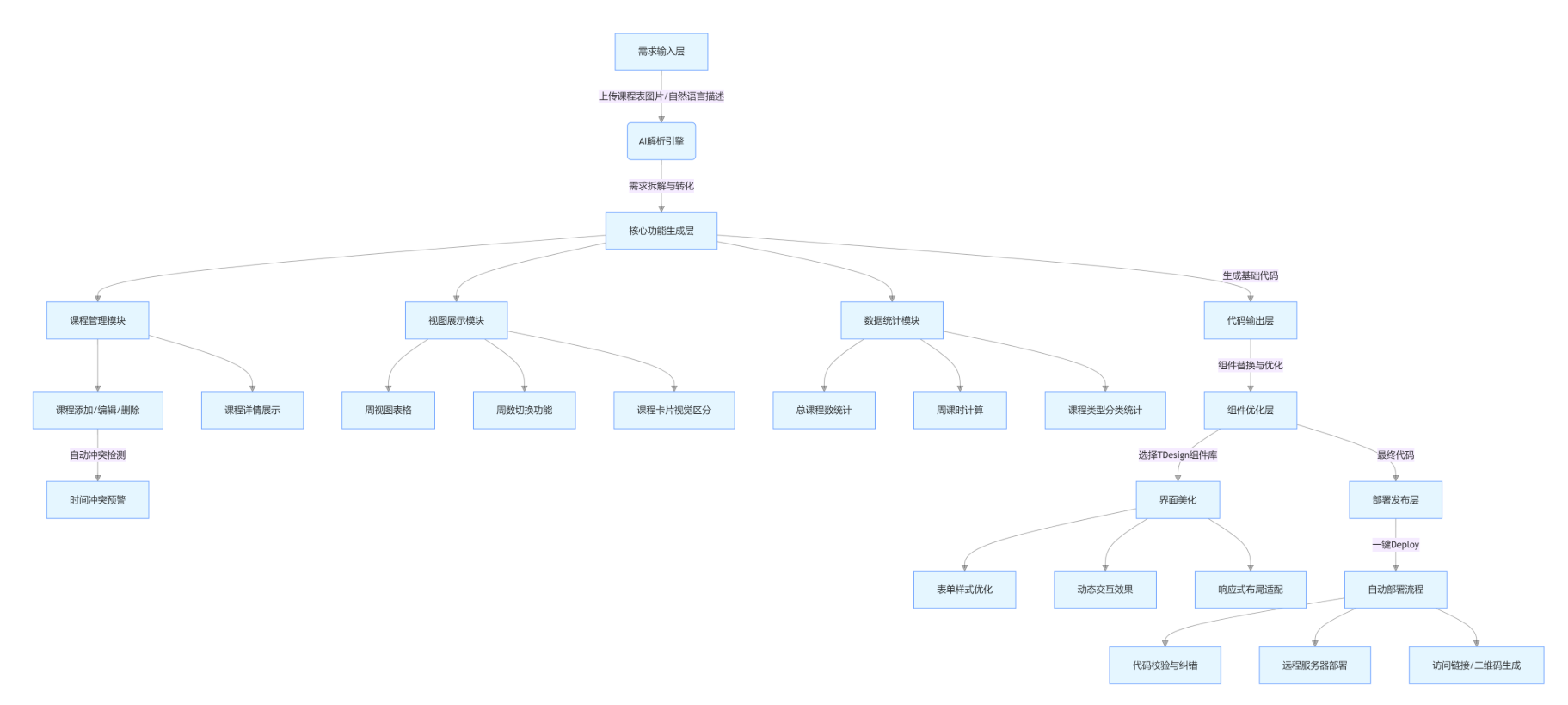
项目整体架构
3.2网页制作
上传图片,这个图片是一张大学课程表信息,有上课节次和每节课上课时间
把课程表制作需求告诉我们的codebuddy
AI给我们制作了一个网页设计架构图

3.3功能展示
实际运行页面还是比较精美的,大部分功能都有

3.4完善网页
可以添加却无法删除课程,需要完善课程删除功能
这里我没有进行任何别的操作,已经帮我在原代码中添加了“删除课程”的功能,并在左边把修改后的代码呈现出来点击课程,看见多了删除和编辑的功能。
在原命令中只要求了删除功能,但是它很周全的考虑到了,课程可能还需要编辑功能

原本是本地文件,想要被他人访问一般需要托管到平台上,对于小白来说操作十分繁琐但是codebuddy给我们提供了一键部署deploy功能,还能自动纠错,全自动化实现非常方便。
塔直接给出的部署成功的网址,点击即可一键访问https://d67b41b056d548119d5747bf811d12bf.ap-singapore.cloudstudio.run/
3.5组件优化
codebuddy给我们提供组件库选择与调用能力,助力开发者快速搭建界面。有TDesign Components、MUI Components、Shadcn Components主流组件库可以选择,适配不同技术场景。将我们原本的课程表页面代码交给codebuddy。选择腾讯开源的企业级设计体系TDesign,其与 CodeBuddy 协同工作、深度融合,复用成熟组件库,减少重复开发。

而在交互界面的左边还有三个显示页面优化的md格式文档、用组件优化后的代码、还有预览页面。
复制网址在浏览器打开后的效果,确实更精美了。课程性质、课次选择和星期选择都是已下拉框形式呈现的,课程详情界面也比以前精致不少。下方新增了可直接添加课程的模块。
4.总结
从一张课程表图片到一个可全网访问、功能完整的网页,CodeBuddy 用实际体验证明:AI 驱动的开发工具,正在将 “专业门槛” 转化为 “效率杠杆”。在传统开发模式中,完成同样的课程表网页需要掌握 PRD 撰写、UI 设计、前端编码、部署运维等多重技能,耗时长;而借助 CodeBuddy仅需通过自然语言交互,就能从 “零技术基础” 实现从需求到上线的全流程。 CodeBuddy 将 “产品、设计、研发” 的专业逻辑封装为 AI 一体化能力带来了实实在在的效率提升。




