【准备工作篇】AI小说创作入门实操教程——02 工具选择与配置


目录:
【准备工作篇】
AI小说创作系统化实操教程——02 工具选择与配置
AI小说创作系统化实操教程——03 小说管理中心搭建
【故事研发篇】
AI小说创作系统化实操教程——04 选题分析
AI小说创作系统化实操教程——05 小说世界观搭建
AI小说创作系统化实操教程——06 小说人物设定
AI小说创作系统化实操教程——07 “三幕剧”结构设计
【高效写作篇】
AI小说创作系统化实操教程——08 “黄金三章”的写作技巧
AI小说创作系统化实操教程——09 标准化生产流程
AI小说创作系统化实操教程——10 小说“爽点”打造
【修改精修篇】
AI小说创作系统化实操教程——11 小说结构与逻辑
AI小说创作系统化实操教程——12 小说文字与细节
AI小说创作系统化实操教程——13 审查与定稿
本章学习目标
- 了解国内主流AI工具的核心优势与适用场景。
- 学会根据不同创作环节,选择并组合使用最合适的工具。
- 掌握与AI高效协作的基本指令原则。
一、工具选择指南:四大主力工具深度评测
我们不追求数量,而是聚焦于在国内网络环境下能够稳定访问、且对中文小说创作有良好支持的几款核心工具。下表是它们的专项能力对比:
工具名称 | 核心优势 | 最适合的创作环节 | 一句话点评 |
Kimi Chat | 超长上下文(200万字)、强大的逻辑分析与资料整合能力 | 市场分析、世界观逻辑校验、长章节连贯性检查 | 它是处理复杂设定的不二之选 |
百度文心一言 | 对中文网文语境、爽点、套路理解深刻,创意接地气 | 题材创意发散、人物设定、网文风初稿撰写 | 可以把它当作网文的“创意顾问”,最懂本土市场的需求 |
阿里通义千问 | 综合能力均衡,指令跟随能力强,输出稳定 | 日常文案撰写、结构化内容生成、润色修改 | 可靠且任务兼容性高 |
智谱清言 | 在代码与逻辑推理上有特长,知识库覆盖面广 | 构建复杂力量体系、设计谜题与机关 | 它最适合处理高概念设定 |
工具选择建议:
- 新手入门组合:文心一言(主攻创意与人物) + Kimi Chat(主攻分析与逻辑)。
- 高效工作流:可同时开启2-3个工具,针对同一任务获取不同风格的答案,择优融合。
二、基础指令原则:如何与AI有效沟通
无论使用哪款工具,清晰的指令是AI写作的前提。请遵循以下 “CRISP”原则:
- C (Context - 背景):给予AI明确的角色和任务背景。
- 不佳指令:“写一个反派。”
- 优秀指令:“你是一位资深奇幻小说编辑。请为我设计一个玄幻小说的反派,他本是正道领袖,因挚爱之人被牺牲而堕入魔道。”
- R (Request - 要求):提出具体、明确的请求。
- 不佳指令:“写点东西。”
- 优秀指令:“请生成一段300字左右的场景描写,突出雨夜的孤寂氛围。”
- I (Information - 信息):提供关键信息作为输入。
- 不佳指令:“帮我想个金手指。”
- 优秀指令:“我的主角是一个现代社畜,穿越到修真界。请为他设计一个与“工作效率”、“时间管理”相关的独特金手指,并说明其升级路径。”
- S (Structure - 结构): 要求结构化的输出。
- 不佳指令:“分析一下末世文。”
- 优秀指令:“请以表格形式分析末世文,包含:核心设定、读者爽点、创作风险三个栏目。”
- P (Perspective - 视角):指定输出的视角或文风。
- 不佳指令:“写个开头。”
- 优秀指令:“请以第一人称视角,写一个悬疑小说的开篇,要求营造出强烈的诡异感和悬念。”
记住:你给AI的指令质量,直接决定了你得到的结果质量。
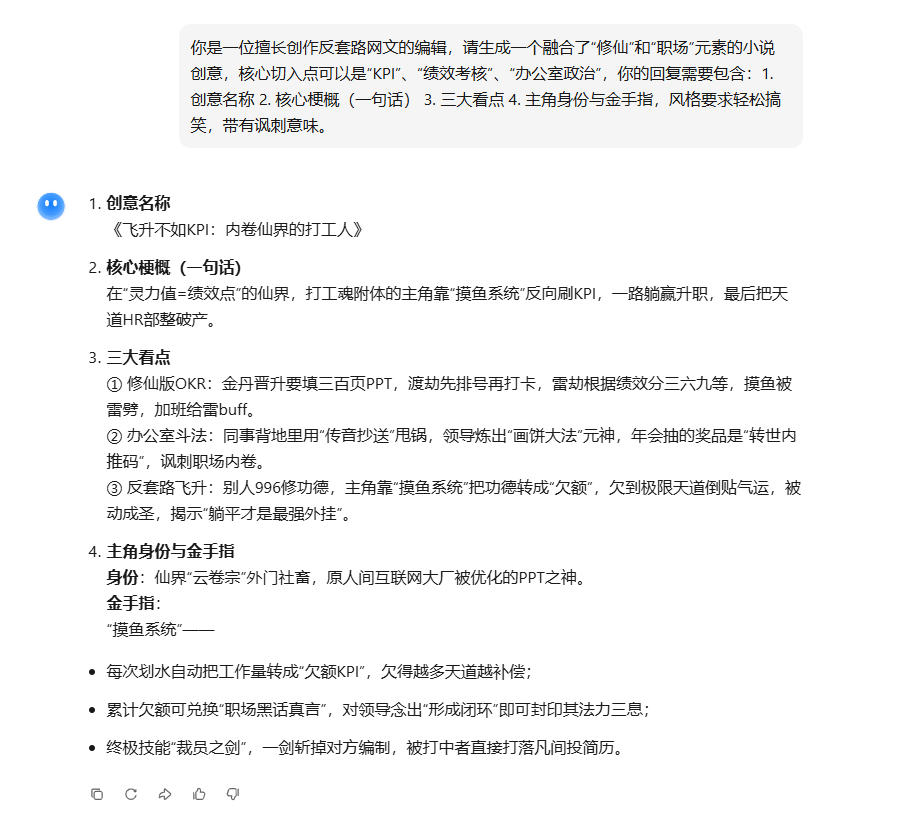
三、实战预演:一个完整指令的拆解
让我们用一个实例来感受“CRISP”原则的应用:
- 任务:生成一个小说创意。
- 平庸指令:“想一个修仙加职场的创意。”
- 优秀指令(应用CRISP):
- C (背景):“你是一位擅长创作反套路网文的编辑。”
- R (要求):“请生成一个融合了“修仙”和“职场”元素的小说创意。”
- I (信息):“核心切入点可以是“KPI”、“绩效考核”、“办公室政治”。”
- S (结构):“你的回复需要包含:1. 创意名称 2. 核心梗概(一句话) 3. 三大看点 4. 主角身份与金手指。”
- P (视角):“风格要求轻松搞笑,带有讽刺意味。”


本章小结
工欲善其事,必先利其器。此时,你无需成为所有工具的大师,但已经了解了它们各自的特点。
在下一章,我们将把这些工具嵌入到一个更高阶的系统中——为你的小说项目搭建一个“数字大脑”,这将彻底解决设定混乱和前后矛盾的问题。




