AI 赋能古诗 / 数学教学:5 个低门槛互动方案(附工具清单)


在幼儿教育阶段,古诗与数学是培养孩子文化素养和逻辑思维的重要内容,但传统教学中“死记硬背”、“机械计算”的模式往往让孩子失去兴趣。如今,AI 工具的普及为教学创新提供了新思路——无需复杂技术,只需简单操作,就能把抽象的古诗和数学知识转化为孩子爱参与的互动活动。本文整理了 5 个低门槛 AI 互动教学方案,涵盖古诗与数学两大领域,附具体工具及实操步骤,幼儿教师可直接落地使用。
一、AI 赋能幼教的核心优势——低门槛、高适配
对幼儿教师而言,理想的教学工具需满足“易操作、适配幼儿认知、贴合教学目标”三大要求。AI 工具恰好契合这些需求:通过自然语言交互降低使用门槛,无需编程基础;可自定义画面风格、难度等级适配不同年龄段幼儿;能将教学目标融入游戏化场景,让学习更高效。本文推荐的方案均采用主流免费 AI 工具,操作步骤不超过 5 步,新手教师也能快速上手。
二、AI 赋能古诗教学——3 个互动方案,让诗句“活”起来
古诗教学的核心是让孩子“理解场景、感受意境、记住诗句”,AI 工具可通过可视化、互动化的方式实现这一目标,避免机械背诵。
方案 1:古诗场景动画生成——让诗句“看得见”
核心目标:通过动画还原诗句场景,帮助幼儿理解诗句含义,加深记忆。适合《咏鹅》、《悯农》等场景具象的古诗。
工具选择:剪映(AI 图文成片功能,免费且操作简单)、豆包(辅助撰写动画脚本)
实操步骤:
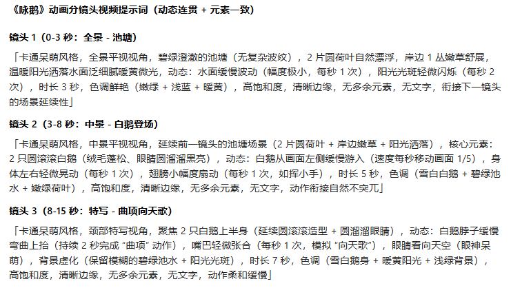
(1)脚本撰写:打开豆包,输入需求“帮我写一个 30 秒的《咏鹅》动画脚本,面向 4-5 岁幼儿,场景包含池塘、白鹅、绿水、红掌,动作简单”,快速生成脚本。

(2)AI 生成图片:新建对话,将画面脚本复制给豆包,告诉它按照画面脚本生成对应的文生图提示词,但是必须保证画面中人物或者动物、场景的一致性,这是最核心的,不然给你生成的图像就会场景不一致,根本无法做成连贯动画。
核心提示词示例如下:
【XX(你复制的画面脚本)。你要根据画面内容来生成对应的文生图的提示词,提示词必须保证画面中人物或者动物、场景的一致性。】
这是场景1生成后的图片示例:

这是场景2生成后的图片示例:

这是场景3生成后的图片示例:

根据豆包生成的各场景图片可以看出,各场景间衔接自然,环境、色调、一致性等都得到了解决。
(3)图生视频:将选中的图片复制下来保存好,另新建对话,利用豆包的视频生成功能,分别上传各场景中的图片和提示词。图生视频提示词可在文生图提示词对话框中继续向豆包提问,让它生成各场景中的提示词,示例如下:
【根据各镜头的文生图提示词,生成好图片后,想要生成视频功能,提示词又怎么写?给各场景的视频提示词】

豆包给予的图生视频提示词
(4)视频剪辑:将生成好的各视频下载下来打开剪映进行剪辑,在合适的位置加上对白。在剪映里面搜索相关的儿歌配上即可。
(5)课堂应用:播放动画后,提问“动画里的白鹅是什么颜色呀?”“白鹅的脚在水里做什么呀?”,引导幼儿结合画面记忆诗句。
方案 2:古诗互动问答游戏——让诗句“答得出”
核心目标:通过问答激发幼儿参与热情,巩固已学诗句,适合复习环节。
工具选择:秒哒(无代码生成互动游戏,适配课堂场景)
实操步骤:
(1)明确需求:确定复习的 5 首古诗,设计“诗句填空”、“场景匹配”、“诗句接龙”等3 类简单题型,每题配卡通配图。
(2)生成游戏:打开秒哒,输入需求“生成面向 5-6 岁幼儿的古诗问答游戏,包含 10 道题,这10道题从《咏鹅》、《静夜思》、《悯农二》、《江雪》、《风》这5首古诗中选择,题型:1. 填空如‘床前明月光,疑是__ __ __’;2. 场景匹配如‘给“小荷才露尖尖角”配荷花图’;3. 简单接龙如‘举头望明月’接下一句。画面卡通,操作按钮大,答对有‘你真棒’音效奖励”。

(3)调整优化:预览游戏,将难度过高的题目替换(如把复杂接龙改为简单填空),添加班级幼儿名字作为“小考官”增加亲切感。

(4)课堂应用:分组竞赛,每组轮流答题,答对得分,最后奖励“古诗小达人”贴纸,提升参与感。
方案 3:古诗创意手工指引——让诗句“做得出”
核心目标:结合手工活动深化诗句理解,锻炼动手能力,适合《静夜思》《梅花》等有具象意象的古诗。
工具选择:豆包(生成手工步骤)、小红书(参考手工素材图,辅助 AI 描述)
实操步骤:
(1)确定手工主题:以《静夜思》为主题,设计“月亮思乡手工作品”,材料选用彩纸、胶水、亮片等常见手工材料。
(2)生成步骤指引:打开豆包,输入需求“帮我写 5 步《静夜思》主题手工步骤,面向 4-6 岁幼儿,材料简单,步骤详细,每步配一句话提示,比如‘第一步:剪圆形彩纸做月亮,提示小朋友月亮是圆圆的哦’”,同时附上参考的月亮手工图,让步骤更精准。
(3)补充教学设计:在手工步骤中融入诗句,如剪月亮时念“床前明月光”,粘贴“思乡小屋”时讲“李白看到月亮想到了家乡的小屋”。
(4)课堂应用:发放材料后,按 AI 生成的步骤带领幼儿做手工,完成后让幼儿拿着作品念古诗,强化场景联想。
三、AI 赋能数学教学——2 个互动方案,让数字“玩起来”
幼儿数学教学核心是培养数感、逻辑思维和动手能力,AI 工具可将抽象的数字、图形转化为互动游戏,让孩子在玩中学。
方案 4:数字认知互动小游戏——让数感“建起来”
核心目标:帮助 3-5 岁幼儿认识 1-10 数字,理解数字与数量的对应关系,适合数学启蒙。
工具选择:秒哒(生成拖拽匹配类游戏)、Canva 可画(辅助设计游戏素材图,可选)
实操步骤:
(1)明确游戏逻辑:设计“数字找朋友”游戏,左侧显示数字(如“3”),右侧显示不同数量的物品图片(如 3 只小猫、5 只小狗),幼儿拖拽对应数量的图片到数字旁完成匹配。
(2)生成游戏原型:打开秒哒,输入需求“生成面向 3-5 岁幼儿的数字匹配游戏,包含数字 1-10,每个数字对应 3 张不同物品图片(动物、水果类),拖拽正确后出现动画奖励,画面卡通鲜艳,操作简单”。
(3)个性化优化:若班级幼儿对某种动物特别感兴趣,可补充需求“多增加小猫、小兔子的图片”;对数字 5 掌握薄弱,可设置“数字 5 出现 2 次”。
(4)课堂应用:先集体示范数字 1-3 的匹配,再让幼儿单独操作,教师巡回指导,对匹配错误的幼儿结合图片引导“数一数这有几只小狗呀?和哪个数字一样呢?”。
方案 5:图形分类情景游戏——让逻辑“练起来”
核心目标:帮助幼儿认识圆形、正方形、三角形等基本图形,掌握分类逻辑,适合中班数学教学。
工具选择:豆包(设计情景脚本)、剪映(生成情景视频)、秒哒(生成互动分类游戏)
实操步骤:
(1)设计情景主题:以“图形宝宝回家”为主题,设定“圆形家”“正方形家”“三角形家”,让幼儿将不同图形的“宝宝”送回对应“家”。
(2)生成情景导入视频:打开豆包,输入“写一个 1 分钟的‘图形宝宝回家’情景脚本,面向 4-5 岁幼儿,有卡通图形角色对话,比如‘我是圆形宝宝,我找不到家了’”,用剪映“图文成片”生成动画视频作为课堂导入。
(3)生成互动游戏:打开秒哒,输入需求“生成‘图形宝宝回家’互动游戏,包含圆形、正方形、三角形 3 种图形,每种图形有 5 个不同颜色的‘宝宝’(红、黄、蓝为主),点击图形宝宝拖拽到对应形状的‘家’里,送对后有‘回家啦’的音效,画面有草地、小房子场景”。
(4)课堂延伸:用 AI 生成的游戏素材,打印成纸质卡片,设计线下“图形分类小任务”,让幼儿在桌面完成分类,巩固线上学习效果。
附:幼儿教师 AI 教学工具清单(低门槛+免费为主)
工具名称 | 核心功能 | 优势亮点 | 适用场景 |
|---|---|---|---|
秒哒 | 无代码生成互动游戏、小程序 | 自然语言输入需求,生成速度快,支持个性化修改 | 古诗问答、数字匹配、图形分类等互动教学 |
剪映 | 视频剪辑 | 操作简单,模板丰富,免费无水印 | 古诗场景动画、数学情景导入视频剪辑制作 |
豆包 | 生成脚本、手工步骤、教学方案 | 理解教学需求精准,可根据幼儿年龄调整内容难度 | 教学脚本撰写、活动步骤设计、备课辅助 |
Canva 可画 | AI 设计图片、制作手工素材、教学海报 | 有幼儿教育类模板,拖拽式设计,易上手 | 手工素材制作、教学海报设计、游戏配图优化 |
写在最后:AI 让教学更懂孩子,更省时间
幼儿教学的核心永远是“以幼儿为中心”,AI 工具的价值在于为教师提供高效的教学辅助——把复杂的设计过程简化,把抽象的知识具象化,让教师有更多时间观察孩子的反应、调整教学节奏。上述 5 个方案均经过实操验证,工具免费且门槛低,教师可根据班级幼儿的年龄和认知水平灵活调整。不妨从最简单的“古诗动画生成”或“数字匹配游戏”开始尝试,让 AI 成为你教学中的“得力小助手”,让古诗和数学课堂更受孩子喜欢!




