内科主任夸我汇报强?其实我偷偷用了 Coze,流水账秒变 SBAR 标准交班稿
文章摘要

本文介绍如何使用扣子平台,零代码搭建一个医疗交班稿助手。通过智能体将临床口语转化为标准的医学汇报文稿,帮助医学生和年轻医生提升临床思维,从容应对高压场景。

目录
前言:
早上 8 点,全科大交班。
你手里捏着昨晚那张写得密密麻麻的病程记录,汗流浃背。轮到你汇报了:
“3床张三,男,65岁,昨晚还好,吃了点饭,后来心率有点快,给了一片药,现在好点了……”
主任皱着眉头打断:“重点呢?现在的生命体征是多少?你给药的依据是什么?重新报!”
其实,不是你临床不行,是高强度的工作让你信息过载,大脑失去了结构化处理能力。
今天,不教你背书,教你用字节的 扣子 搭建一个 SBAR 汇报生成器。你只需要把碎片信息扔进去,它就能吐出一份主任挑不出毛病的标准交班稿。
早上 8 点,全科大交班。
你手里捏着昨晚那张写得密密麻麻的病程记录,汗流浃背。轮到你汇报了:
“3床张三,男,65岁,昨晚还好,吃了点饭,后来心率有点快,给了一片药,现在好点了……”
主任皱着眉头打断:“重点呢?现在的生命体征是多少?你给药的依据是什么?重新报!”
其实,不是你临床不行,是高强度的工作让你信息过载,大脑失去了结构化处理能力。
今天,不教你背书,教你用字节的 扣子 搭建一个 SBAR 汇报生成器。你只需要把碎片信息扔进去,它就能吐出一份主任挑不出毛病的标准交班稿。
一、 为什么是 SBAR?
在医疗界,沟通的黄金法则是 SBAR。它是世界卫生组织(WHO)推荐的标准化沟通模式,也是主任脑子里期待的“优秀样板”:
- S (Situation) 现状:发生了什么?(如:患者突发胸痛)
- B (Background) 背景:患者原来的情况?(如:既往冠心病史)
- A (Assessment) 评估:你觉得问题在哪?(如:心电图 ST 段压低,考虑 ACS)
- R (Recommendation) 建议:你做了什么?接下来要干嘛?(如:已给硝酸甘油,建议立即造影)
只要你按这个格式说,哪怕内容简单,上级医生也会觉得你思路清晰。
二、 实操教程:零成本搭建
不用写代码,零成本,打开 Coze 就能用。
第一步:创建智能体
- 登录 Coze 官网 (coze.cn)。
- 进入开发平台,点击左上角 创建+,选择 智能体。
- 起个名字,比如叫 SBAR 交班助手。
- 头像看着顺眼就行,点击确认。
第二步:配置技能(核心)
这个智能体不需要花哨的插件,它只需要一个 逻辑严密的大脑。
请将以下 Prompt(提示词)直接复制到【人设与回复逻辑】的输入框中:
# Role
你是一位拥有20年临床经验的内科主任医师,擅长将杂乱的临床信息整理为标准化的 SBAR 交班汇报。你的语言风格专业、精炼、客观,杜绝废话。
Task
我会输入一段杂乱的病程描述(可能是口语化的、碎片化的)。请你提取关键信息,严格按照 SBAR 格式输出交班文稿。
SBAR Format
- S (现状):
- 一句话概括当前最危急/最核心的变化。(例如:患者突发胸闷,伴血压下降)
- B (背景):
- 简述患者诊断、既往史及入院情况。(仅保留与当前病情相关的背景)
- A (评估):
- 罗列关键的阳性体征、危急值数据。
- 给出你的临床判断(诊断或鉴别诊断)。
- R (建议/处理):
- 已采取的措施(给药、吸氧等)。
- 目前的响应情况(缓解/加重)。
- 下一步计划(这一步最重要!请明确列出需要上级医生决策的点)。
Constraints
- 即使输入信息不全,也要基于医学常识进行合理推断或在输出中标注【数据缺失】。
- 严禁使用还好、差不多等模糊词汇。
- 将所有口语转化为医学术语(如心率快”改为“心动过速”,“喘不上气”改为“呼吸困难”)。
第三步:调试与实战
在右侧的 预览与调试 窗口,我们来模拟一次真实场景。
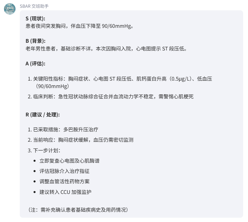
User 输入:
“昨晚3床那个老头总是喊胸闷,心电图做出来好像有点ST压低,肌钙蛋白查了是0.5,护士说血压掉到90/60了,我给了多巴胺,现在好像还行,不喊疼了。”
Coze 生成的 SBAR 汇报:
三、 进阶玩法:预判主任的预判
光会汇报还不够,最怕主任突然提问。我们可以在 Coze 里加一个 追问模拟 功能,让你在交班前就把答案准备好。
修改 Prompt,在最后加上这一段:
# Bonus
在生成 SBAR 后,请基于当前病情,**预测上级医师可能会追问的 3 个关键问题**,并以“主任可能会问”为标题列出。
(例如:液体复苏量够不够?抗血小板药给了没?肾功能支持造影吗?)
效果展示:
AI 在汇报完之后,会补上类似下图的追问:
看到这三个问题,你赶紧去翻病历、查医嘱。等会儿交班时,主任刚张嘴问“多巴胺剂量……”,你马上回答“目前是 5ug/kg/min”,那 专业度直接拉满。
结语
利用 Coze 搭建这个小工具,你只花了 10 分钟,但它能帮你省下无数个被主任记挂的早晨。
更重要的是,它在潜移默化地训练你的 结构化思维。用久了你会发现,即使离开了 AI,你也开始习惯用 SBAR 的逻辑去思考病情了。
以上内容不代表本平台立场,仅供读者参考
扫码下载塔猴APP
随时随地 学习最新AI课程




