三步搞定电影感一镜到底:AI视频制作标准化流程


本文目录
1. 引言
2. 整体制作流程——从想法到成片的三个标准化阶
3. 第一阶段:前期规划的制定
4. 第二阶段:5个分镜提示词详解
5. 第三阶段:即梦智能帧“一镜到底”
6. 第四阶段:用剪映添加音频
7. 成片展示
8. 总结
1. 引言——AI定义下的新视频制作流程
如果你是一名需要持续产出视频内容的创作者,无论是知识科普、剧情短片还是品牌宣传,一定会对以下列表中的问题感到熟悉:
- 设想了一个绝佳的转场或场景,但实拍成本(场地、演员、设备)令人望而却步。
- 想要实现电影级别的流畅运镜,却受限于有限的摄影技术和后期能力。
- 整个制作流程混乱,每次创作都像是从头开始摸索,无法形成可复用的经验。
传统的视频制作模式,其核心瓶颈在于对物理世界和专业技能的高度依赖。而AI视频生成技术的出现,正在改变这一模式。它允许我们将视频制作的核心,从“组织和执行物理拍摄”转变为“规划和描述视觉想法”。
本文将为你提供一个完整的、标准化的AI一镜到底视频制作流程。你不需要是摄影师或剪辑师,只需要清晰地知道你想要什么,并按照接下来的步骤操作。这套方法的目标是让你摆脱对单一灵感的依赖,建立起一个稳定、可重复的内容生产工作流。
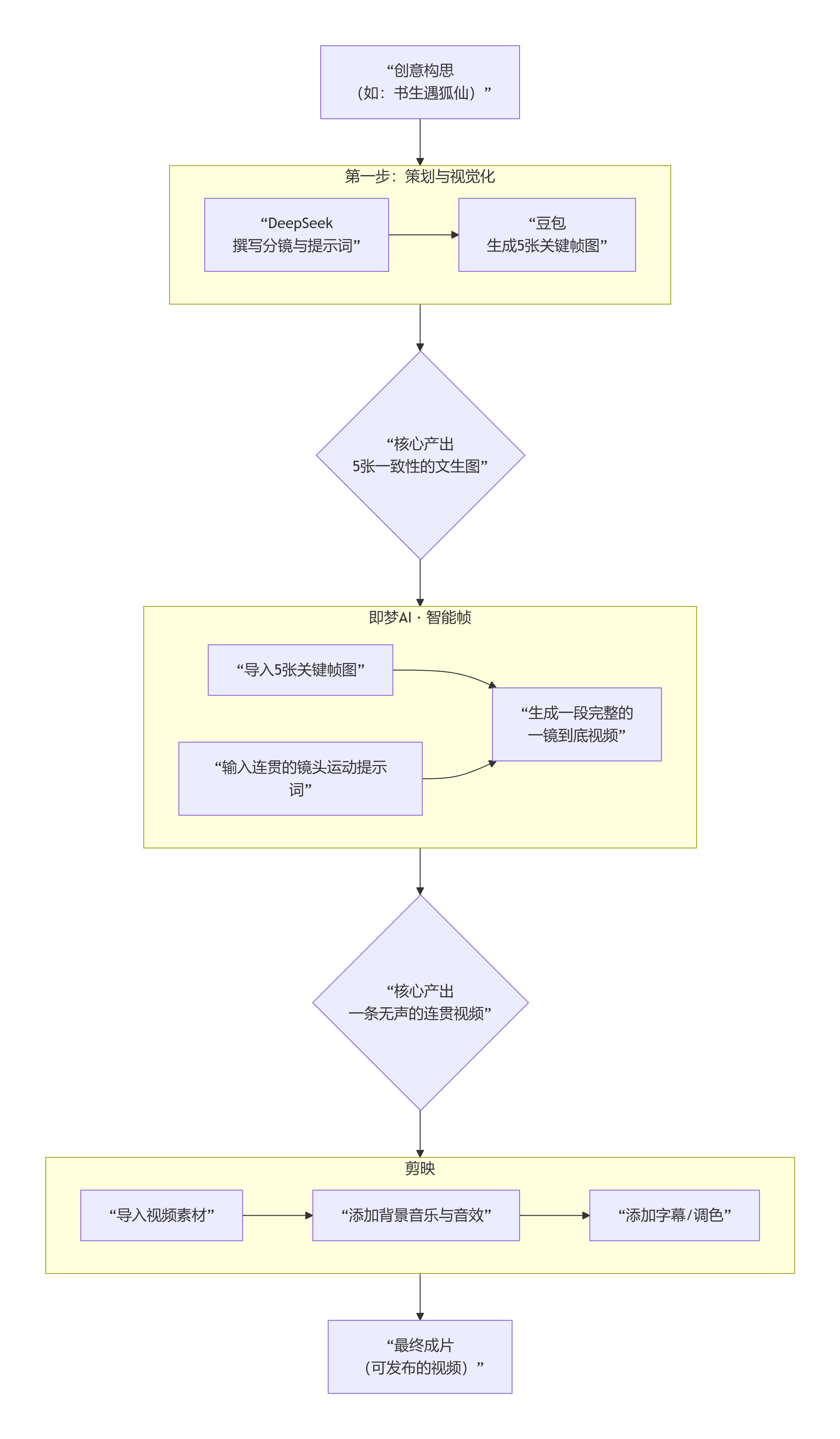
2. 整体制作流程——从想法到成片的三个标准化阶段
整个流程可以被清晰地划分为三个阶段,每个阶段有明确的目标、使用的工具和交付成果。下图概括了这一核心工作流:

这个流程的关键在于,第一阶段产出的文档是第二阶段的指令,第二阶段产出的素材是第三阶段的零件。只要严格遵循,就能确保最终成果的连贯性与质量。
3. 第一阶段:前期规划的制定
本阶段使用DeepSeek完成,目标是产出两份至关重要的文档,杜绝后续环节的随意性和返工。
(1). 生成《分镜头脚本》
向DeepSeek输入以下指令,获取结构化的镜头描述:
请以专业分镜脚本格式,规划一个20秒的短视频。主题是:“深夜,书斋中的书生抬头望向窗外,发现庭院中有一位狐仙”。
要求输出一个包含5个镜头的表格,表格列包括:镜头编号、时长(秒)、画面内容描述、镜头运动方式、核心提示词(用于AI生成)。
注意:镜头必须连贯,体现一镜到底逻辑。请重点描述清楚人物位置、视角转换和场景衔接。
一个合格的脚本应该如下表示例:
镜头编号 | 时长 | 画面内容描述 | 镜头运动方式 | 核心提示词要点 |
|---|---|---|---|---|
1 | 5秒 | 月色下的古风书斋外景,窗户透出暖黄烛光。 | 缓慢推近 | 夜景,月光,书斋,推近镜头。 |
2 | 5秒 | 室内书生侧脸特写,正在烛光下读书。 | 固定机位 | 书生特写,烛光,室内,专注表情。 |
3 | 5秒 | 书生似乎察觉到什么,抬头看向窗外。 | 镜头微微前推 | 表情变化,视线引导,看向画外。 |
4 | 5秒 | 从书生视角,透过窗框看到庭院中站着一位白衣狐仙。 | 固定视角 | 关键:从室内看室外,窗框构图,狐仙在庭院中。 |
5 | 5秒 | 狐仙特写,她微微一笑,望向天空,天上飞舞着花瓣。 | 镜头缓缓上仰 | 狐仙特写,消散效果,仰拍,夜空。 |
(2). 生成《视觉设定统一文档》
继续向DeepSeek索取一份用于统一风格的指令:
基于以上分镜,提取并总结确保AI生成视频风格一致的强制规范:
- 人物设定:书生的发型、服装颜色;狐仙的服装、发色、标志性特征(如光效)。
- 场景设定:书斋的建筑风格、庭院的关键元素(如竹、石桌)。
- 光影与色调:主光源(月光)的颜色和方向;室内辅助光(烛光)的颜色。整体色调倾向。
这份文档是保证 AI 在生成每一个图像时都会被遵守,以确保画面的一致性。
4. 第二阶段:5个分镜提示词详解
这是制作视频素材的第一步。我们将使用DeepSeek生成分镜文生图提示词。
核心提示词公式:
【镜头运动】+【画面主体与细节】+【环境与光影】+【风格与质量】+(来自设定文档的强制规范)
如果你的提示词能力不行,那么我建议你可以借助 AI 给你生成,能为你节约更多时间,操作也非常简单,将你的分镜画面告诉给 AI,然后再将核心提示词公式一并告诉给它,让它根据公式给你生成提示词。
以下是针对示例分镜的完整提示词(可直接复制):
分镜1提示词:
盛唐风格,夜晚,明月高悬,清冷月光洒在一片幽静的竹林上,竹林环绕一座古朴的木构书斋,书斋窗户透出温暖的烛光,窗纸上映出一位书生伏案的剪影。画面以青蓝色为主,点缀暖黄窗光,电影感构图,水墨淡彩结合工笔细节,虚幻引擎渲染,细腻光影,超高清画质。比例 「4:3」
分镜2提示词:
[与分镜1保持完全一致的书生面容与服饰],盛唐风格,深夜,书生在书斋内倚窗读书,眉头微蹙,神情专注。他身穿青色圆领襕衫,手执一卷竹简。画面左侧是古朴书桌,上有砚台、毛笔与一盏摇曳的古灯(暖黄光源)。月光(青蓝光源)从右侧窗户斜射入内,照亮他半边脸庞与竹简,形成强烈的戏剧性光影对比。电影级特写,细腻的皮肤与织物纹理,虚幻引擎渲染,比例 「4:3」
分镜3提示词:
盛唐风格,深夜,【从书斋窗户内向外看的视角】。透过古朴的木窗格,看到庭院中,一位容颜绝世、身着月白襦裙的狐仙悄然立于月光下,她正手持桃花,微微含笑望向窗内(即镜头方向)。她的身后是庭院中的竹林与石桌,而【绝对不能出现书斋的建筑外墙】。画面聚焦于窗框内的狐仙,带有“惊鸿一瞥”的构图感。电影视角,青蓝月光与室内暖黄烛光对比,虚幻引擎渲染,比例 「4:3」
分镜4提示词(视角关键):
盛唐风格,深夜,【同一庭院平视视角】。狐仙(与分镜3同一形象)正微微俯身,将手中桃花轻放于庭院中的石桌上。桌面上浮现发光诗句。她的身体开始化为发光花瓣。画面背景为庭院竹林与远景,【不可出现书斋窗户或外墙】。电影感,动作瞬间,虚幻引擎渲染,比例 「4:3」
分镜5提示词:
盛唐风格,深夜,【从同一庭院向夜空仰视的视角】。无数发光的花瓣如星河般向夜空中皎洁的明月汇聚飞去。画面下方可带些许竹林剪影作为前景,【整体为开阔的天空与明月】,意境空灵悠远。电影级空镜,虚幻引擎渲染,比例 「4:3」
生成与管理:
在豆包 AI 中依次使用以上提示词进行“文生图”操作,每生成一个,立即以镜头1、镜头2…的标准格式将图片重命名,并放入专用文件夹,在后续使用图生视频时,不至于混乱。

上图为我使用豆包生成分镜5的示例
5. 第三阶段:即梦智能帧“一镜到底”
我们需要使用到即梦 AI 的智能帧功能将5个分镜融合成一镜到底,因此需要为每个分镜之间的过渡编写画面描述词。
以下是针对示例分镜的画面描述词:
分镜1-分镜2描述词:
镜头从月光竹林的全景开始,平稳向前推进,穿过书斋的木格窗(产生轻微的穿透过渡效果),进入室内。镜头缓缓环绕,落在书生阅读的侧脸特写上,烛光在他脸上摇曳。
分镜2-分镜3描述词:
镜头从书生专注的特写开始,随着他微微抬头的动作,镜头如视线般平滑地从他目光方向移出窗户,无缝过渡到庭院全景。月光下,狐仙的身影在庭院中央逐渐清晰。
分镜3-分镜4描述词:
镜头从狐仙站立的全身景开始,围绕她缓缓向右横摇,同时向前推近。她转身、放花、身体化为发光花瓣的整个过程被连续捕捉,镜头最终聚焦于石桌上发光的诗句和飘散的花瓣。
分镜4-分镜5描述词:
镜头从石桌的特写开始,追随着向上飘飞的花瓣集群,镜头同步垂直抬升,掠过屋檐和竹梢。花瓣如光点般飞向明月,镜头最终拉升为夜空明月的宏大空镜,画面渐隐。

6. 第四阶段:用剪映添加音频
将一镜到底的视频导入到剪映中,增加合适的音乐或音效,使其视频更加完整。另外如果觉得该视频某阶段不自然,那还可以使用剪映进行剪辑优化,毕竟视频的流畅度是最重要的。
剪映里面的音乐和音效都是有使用版权的,所以可以放心使用。
7. 成片示例
8. 总结
跟着以上步骤的实操学习,你就能学会一个以AI一镜到底视频的制作流程。这套流程的核心价值在于其 “可复用性”。
如何将此法用于你的下一个视频?
只需更换第一阶段中,输入DeepSeek的核心主题即可。例如:
- 主题:“科幻侦探在未来城市追踪全息投影线索”
- 第一阶段:让DeepSeek生成包含“穿梭小巷”、“扫描悬浮广告”、“与虚拟人对话”等5个分镜的脚本和赛博朋克视觉设定。
- 第二、三阶段:完全重复本文的操作,只是提示词和素材内容变成了未来都市。
现在,轮到你了。 要真正掌握这套方法,只看是没用的。我建议你可以立即尝试:
可以暂时不用复杂的故事,只尝试用第一、二阶段的方法,生成一个“从客厅看向窗外花园”的简单3镜衔接,感受流程。
如果你在生成某个特定镜头(比如如何让AI准确生成“透过窗户看”的视角)时遇到困难,可以将你的提示词和生成结果贴在评论区。我们可以一起分析如何优化提示词。
非常欢迎你将DeepSeek规划出的第一版《分镜头脚本》表格截图分享出来,让大家一起看看你的创意。
你在实践过程中如果遇到一些具体问题,可以随时分享出来。




