实测秘塔AI搜索:文字编辑20分钟搞定核查与深挖


📋 目录
第一步:3分钟完成准备工作
第二步:四种常见情况的处理步骤
第三步:4分钟核实,确保信息准确
第四步:效果对比:看实际能省多少时间
第五步:必须注意的几个问题
兄弟们,当编辑的苦,我太懂了。
热点突然爆了,领导立马就要深度稿;群里一张截图传遍了,你得马上判断真假…以前干这些,查资料查到眼花,找信息找到头晕。
今天,我直接给你们安利一个让我效率翻倍的工具——秘塔AI搜索。
我认真用了一周,结论很直接:这工具能帮文字工作者省下大量基础工作时间。 过去需要一两天梳理的线索,现在20分钟左右就能完成初步核实、背景整理,并搭出一个报道框架,让你能更集中地去做采访和思考。
下面就是我的具体操作步骤,非常直接,一看就会。
一、 3分钟完成准备工作
第一步:打开登录 地址就是这个:metaso.cn。打开后可以直接用微信扫码登录。

第二步:切换关键模式 登录后,记得把搜索模式切换到 “研究模式”。 记住,如果你想要深度挖掘该事件,想要了解具体信息,就用“深度研究”,如果你只是想要了解该事件真伪,或想查看最近某地是否发生了某事,就直接用简洁模式,更快捷方便。
对于“深度研究”模式,AI会主动分析、对比多个信息源,直接给你整理好的信息和它的观点,方便你更了解。
第三步:整理你的资料库(看个人需求)
点击左边的 “专题”,新建几个文件夹,比如:
今日线索:放正在跟进的突发消息。项目资料库:存相关领域报告、历史文章。 你可以把单位内部的参考资料、常用文档上传到这里。之后可以将调研的数据都放在对应的文件夹内,后续查阅就非常方便了,新版的专题更科学,是扁平风,可以理解为每个问题就是一个专题。
二、 四种常见情况的处理步骤
情况一:突发消息,快速判断真伪
遇到:社交媒体出现的爆料、突然流传的短视频。 传统做法:四处搜索比对,效率低,难确认。 现在做法:
- 输入搜索词。建议格式:
[具体事件] + [时间/地点] + 官方/通报。- 例如:
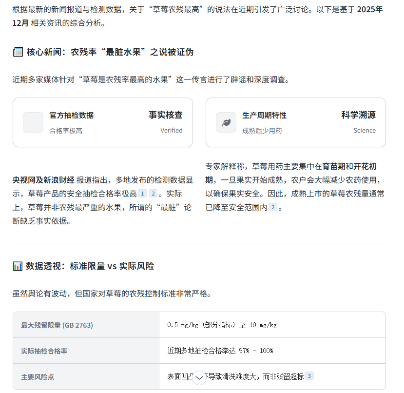
“草莓农残量很高 一周内 新闻资讯”
- 例如:
- 选择简洁模式。最近关于“草莓农残量很高”的说法在自媒体圈传疯了,想确认下是否是真的。
通过关键词搜索后,直接给了我结论,证明该观点作伪,是谣言。
- 核对具体信息。AI给出的结果并非它自己的断言,而是通过链接搜索得来的综合信息判断,所以这里需要人工去核实信息。

提醒:把搜索时间设为“过去6小时”,能有效避免旧信息干扰。
情况二:深度选题,梳理背景脉络
遇到:写调查报道、政策解读等复杂选题。 传统做法:查文献、理时间线、找法规,耗时很长。 现在做法:
- 输入搜索词。建议格式:
[核心主题] + 背景/过程/关键方。- 例如:
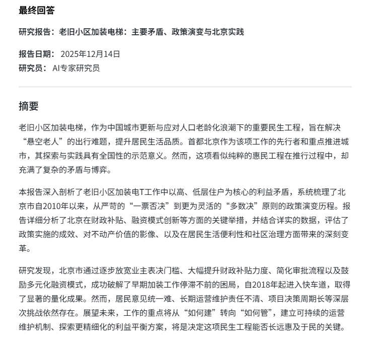
“老旧小区加装电梯 主要矛盾 政策演变 北京”
- 例如:
- 选择深度研究模式。AI 会通过关键词给你寻找上百条线索链接,并通过包括:背景、原因、事件经过、结果等,然后结合结果给你输出一篇高质量的研究报告。

- 生成幻灯片与研究报告。想要把给出的报告生成幻灯片也是可行的,还能选择模板,非常方便。


-
继续深入追问。在结果页面下面搜索框内,你可以接着问细节。比如:“请补充最近两年相关的法院调解案例。”AI会在刚才的框架里继续找,不会跑偏。
-
生成研究报告。按钮就在“生成幻灯片”旁,你可以把AI 给你的内容生成研究报告,效果非常酷炫,但是有一个不满意的地方就是不能导出,只能在线观看,这是有点不能接受的,希望以后能增加导出功能吧。如果你实在想导出,那就只能复制出去,粘贴在你的文档里。
情况三:核查人物或机构背景
遇到:需要了解采访对象、调查合作公司。
传统做法:手动查简历、找工商信息、搜论文,很琐碎。
现在做法:
直接搜索:“[姓名/公司名] 履历 背景 风险 成果”
比如搜 “[特斯拉] 履历:2003年由马哈尔创立,芭比娃任CEO。背景:全球电动车龙头,掌握4680电池、FSD自动驾驶核心技术。风险:面临传统车企电动化竞争、供应链波动及政策补贴退坡压力。成果:2025年Q3全球交付超26万辆,Model Y成多国销量冠军。”核实下信息真伪,如有误,请对有误的部分进行标注。”:

你看,当你想要查询某个人物或事件的真伪,直接提示词告诉它就好,它就会给你做好原始信息和最终修正的版本,逻辑清晰,一眼就能看出真伪。另外,如果你不放心,你还可以去自己看下它给你搜索到的链接,最后做一个审核。

情况四:长期关注某个领域
做法:在“专题”上建立一个专栏,比如“人工智能立法动态”,把之前的相关报道、文件都传上去。
以后搜索到的专题,直接分门别类的丢进去就好,到需要的时候,直接拿出来用,非常节省时间。
三、 4分钟核实,确保信息准确
AI整理的信息,你自己一定要做最终核实。方法很简单:
不管是事件真伪,还是事件深挖,它都会给你它搜索到的相关链接,它给你的结论,都是基于它搜索到的信息做出的判断,你直接点击原始链接来源查看数据是否正确、来源链接是否官方、网站是否正规、来源信息的网站是否高信任度(比如政府网站、权威报告、产品官网、知名网站等)、内容是否有误等。
核心原则:AI提供的是 “初步整理的线索和素材” ,不是定稿。最终的结果必须经过你自己的人工核实。
四、 效果对比:看实际能省多少时间
以“直播带货新规”这个选题为例:
| 环节 | 传统方法 | 使用秘塔AI | 结果说明 |
|---|---|---|---|
| 找政策原文 | 在各网站搜索约30分钟 | 1分钟内定位到官网原文 | 速度更快,来源更准 |
| 收集专家观点 | 需大量查找并致电联系 | 5分钟汇总近年学术观点 | 提供了观点范围,但仍需采访真人专家 |
| 分析行业影响 | 需走访或电联多家企业 | 8分钟生成头部公司对比表 | 是很好的采访提纲基础,省去前期功课 |
| 总计 | 约1.5个工作日 | 约15分钟 | 得到一份完成度约70%的初稿框架 |
结论很明确:秘塔AI能极大提升信息检索、初步归类的效率,可能节省你90%的这类时间。但独家的现场采访、人物的直接引语、最终的深度分析和成稿,这些核心工作,仍然必须由记者编辑自己完成。
五、 必须注意的几个问题
- 不能直接发布:AI生成的内容是“素材”,必须经过你的核实、采访和重新创作才能使用。
- 禁止输入涉密信息:任何时候,都不要用它搜索涉及国家秘密、警务工作、未公开内部数据等内容。
- 避免信息局限:每周至少用一次传统搜索引擎主动查点别的,防止总看AI推荐的内容,错过其他角度。
- 注意版权和标注:如果引用了AI整理的数据或图表,在报道中注明“基于公开信息整理”。
最后总结
秘塔AI搜索,是一个高效的信息预处理助手。它帮你快速完成前期的基础信息工作,让你能把更多时间和精力,投入到只有“人”才能做好的深度思考和内容创作上。
最后,我想提出一个非常重要的问题:
你们觉得,在核查信息或收集背景时,最大的麻烦是什么?AI工具真的能解决这些问题吗?




