实测知乎直答AI:我靠它抓热点、找专家,效率直接拉满
📋 目录
一、你的痛点,它全知道
二、1分钟,找到这个“隐藏高手”
三、场景一:用户洞察,5分钟挖出真问题
四、场景二:专家访谈,10分钟备好顶级提纲
五、如何让你的问题“快准狠”
六、AI再好,也好审核
七、总结
一、你的痛点,它全知道
各位做媒体的兄弟们,做选题、找专家的时候,你们是不是也这样?
想洞察用户,只能去各个平台瞎翻,评论看花了眼,也不知道大家真正关心什么。想采访行业大牛,人家时间金贵,你提纲要是问不到点上,机会直接就黄了。
我最近被一个叫 “知乎直答” 的AI工具给惊到了。我测了一周,发现这玩意儿简直是给内容工作者定制的“外脑”。
它干不了你写稿的活,但它能帮你把写稿前最费劲的两件事——抓准用户心思、摸透专家领域——效率提升不止一个档次。说白了,它让你在动手前,心里就特别有底。
二、1分钟,找到这个“隐藏高手”
这东西用起来没任何门槛。
- 在哪:就在知乎里。打开知乎App或网站。
- 怎么找:在首页顶部,或者你的关注页,找到一个叫 “直答” 的入口(旁边一般有AI标识)。点进去就行。

- 核心:它不是个简单的聊天机器人,你可以把它理解为一个接了知乎十年内容库的行业顾问。你问它问题,它给出的回答是基于海量真实讨论提炼的,不是空想。
三、场景一:用户洞察,5分钟挖出真问题
假设你要写“年轻人返乡创业”的选题。以前你得搜一堆文章,看几百条评论。
现在,你直接在直答里这么问:
我正在策划一个关于“年轻人返乡创业”的深度报道。请你帮我:
1. 列出核心痛点:最近半年,知乎上讨论返乡创业的年轻人,他们最集中抱怨的3个困难和最期待的3个支持是什么?
2. 指出认知偏差:大众(网友)对返乡创业最大的误解是什么?与实际的成功/失败案例之间有什么差距?
3. 提供爆款共鸣点:找出3个最高赞的相关回答,总结它们的核心故事线和引爆共鸣的关键词。
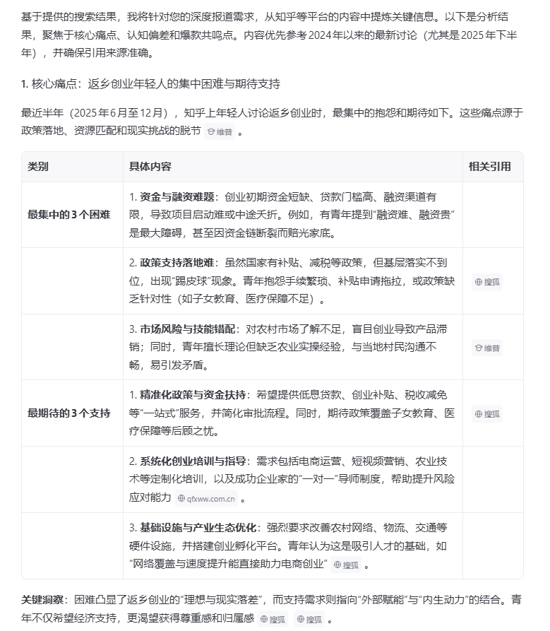
2分钟左右,AI 会给你一份详细的报告:


上图为“知乎直达”给的部分反馈截图
根据反馈信息,总结如下:
- 痛点清单:“资金融资难”、“政策落地难”、“市场风险认知不足”等具体点。
- 想要的支持:“精准政策与资金扶持”、“创业指导”、“创业设施与生态的复制”。
- 认知偏差:大众的误解是对回乡创业理解为“逃避城市内卷的退路”或“降维打击的捷径”。
- 爆款共鸣:“先做流量再做项目”、“先想能做什么,而不是想做什么”、“用自己的专业知识结合选品”,AI 给的这三个爆款,都会附上链接,而且都是自己的“真实案例+实用建议”,更能凸显数据的真实性。
通过这款AI工具,直接调研出知乎里面的真实问答后,我们可以直奔那些最有故事、最有冲突的真实痛点去做采访和调查。为我们节约了很多前期调研时间。
四、场景二:专家访谈,10分钟备好顶级提纲
要采访一位“新能源汽车电池技术”的专家。你自己不是这个领域的,怕问题问得太外行。
用直答,你可以先做一次“模拟访谈”:
第一步:快速建立认知
请用通俗易懂的方式,为我解释清楚当前动力电池的“固态电池”和“液态锂电池”主要技术路线区别,以及它们各自的商业落地时间表。请引用知乎上相关领域知名答主的观点进行说明。
1分钟内,你就能获得一个清晰的技术背景简报,而且知道业内谁在讨论这个问题。

上图为 AI 给的答案
可以看到,每个回答后面都会附上链接,我们可以直接点进去,查看具体答主的回答。对自己的认知会更具体,毕竟AI 给的是总结过后的观点,而非全貌。
第二步:生成专业提纲 基于上面的信息,继续追问:
假设我要采访一位电池领域的首席科学家。请根据我们刚才的讨论,生成一份采访提纲。
要求:
1. **设计5个核心问题**:涵盖技术难点(如安全性)、商业化瓶颈(如成本)、未来趋势判断。
2. **问题要尖锐有深度**:例如:“业内认为全固态电池量产还需5年,某公司却说已接近商用,您如何评价这种技术乐观主义?”
3. **提供追问角度**:如果对方回答“成本会下降”,请帮我设计2个追问,深挖下降的具体路径和障碍。
4. **提示风险问题**:标明哪些问题可能涉及商业机密或过于敏感,需要谨慎措辞。
你会拿到一份可以直接用的提纲,问题都在点上,当然,最后一步肯定还需要你来核定,通过它给的采访提纲,结合自己的一些经验,并提前与对方沟通,对方看着你给的偏专业性的问题,也会觉得你做了功课,沟通效率极高。
五、如何让你的问题“快准狠”
- 锁定时效:在问题里加上“2025年以来”、“最近三个月”这样的时间限定,让AI提供最新动态,避开过时信息。
- 要求对比:多问“A方案与B方案的核心优劣对比”、“XX事件前后,舆论发生了怎样的转变”。对比能快速凸显矛盾,让洞察更深刻。
- 追溯源头:当AI给出一个结论时,你可以追问“这个判断在知乎上最主要的支持者和反对者分别是哪些答主?他们的核心论据是什么?” 这能帮你找到潜在的采访对象或对立观点。
六、AI 再好,也要审核
- 不要直接拿 AI 给的结果就用,AI 给的是“数据判断”和“问题预设”,但它还不能代替你与真实的用户交谈、和专家面对面交流。AI 只是帮助我们更好的做好前置的工作准备。
- AI提取的观点和案例,最好点开它提供的来源链接(知乎问题或回答)进行核实,确认上下文无误,就怕它断章取义。
- 知乎本身的讨论因为局限于它的社区氛围。所以还是有一定的局限性,AI的大部分总结是基于这个池子的,当然,它也会去调用其他平台的高质回答内容,但总归你要意识到这个边界还是很有限,所以你还要去结合其他渠道的信息做最终的判断。
七、总结
别犹豫,下次想要确定用户洞察,直接用 知乎直答AI 试试,看它到底能不能帮助到你。
最后,你们在找选题和准备采访的时候,最费时间的是哪个环节?你觉得“知乎直答”这个思路,能帮你解决这个问题吗?评论区聊聊。




