【从 0 到 1 吃透 AI Agent】:底层逻辑、工具链选型与代码实现


从入门到实践:全面解析AI Agent(智能体)的技术原理与应用落地
在AI技术飞速发展的今天,大语言模型(LLM)的出现让人工智能的能力边界不断拓展,而AI Agent(智能体) 作为基于LLM的下一代智能交互形态,正逐渐成为行业关注的焦点。它不再是简单的“输入输出”工具,而是能够自主感知环境、规划任务、执行操作并持续学习的智能实体。本文将从技术原理、核心架构、实战开发到行业应用,全方位带你走进AI Agent的世界。
一、什么是AI Agent?
1.1 定义与核心特征
==AI Agent(智能体)==是指能够在特定环境中自主行动,以实现预设目标的智能实体。它融合了大语言模型、强化学习、知识图谱、工具调用等多种技术,具备以下核心特征:
| 特征 | 具体描述 |
|---|---|
| 自主性 | 无需人类持续干预,能自主决策和执行任务 |
| 感知能力 | 能通过传感器/接口获取环境信息(如文本、数据、图像等) |
| 规划能力 | 能将复杂任务拆解为子任务,制定执行步骤 |
| 交互能力 | 能与人类、其他Agent或工具进行协作交互 |
| 学习能力 | 能从执行结果中总结经验,优化后续行为 |
简单来说,传统的LLM是“问答机器”,而AI Agent是“自主工作者”。比如,你让LLM写一篇周报,它会直接生成文本;而让AI Agent完成周报,==它会先收集你一周的工作记录、项目进度,再分析重点内容,最后按照公司格式生成周报,甚至能自动发送给领导。==
1.2 AI Agent与传统LLM的区别
为了更清晰地理解,我们通过表格对比两者的核心差异:
| 维度 | 传统LLM | AI Agent |
|---|---|---|
| 核心能力 | 文本生成、理解、问答 | 任务规划、自主执行、工具协作 |
| 交互模式 | 单次输入输出 | 多轮交互、持续对话 |
| 环境感知 | 无,仅依赖输入文本 | 能感知外部环境和工具状态 |
| 任务处理 | 处理单一、简单任务 | 处理复杂、多步骤任务 |
| 学习进化 | 依赖模型微调/预训练 | 能从任务执行中实时学习 |
二、AI Agent的核心架构
一个完整的AI Agent系统通常由**感知层、决策层、执行层、学习层**四大核心模块组成,其架构如下图所示:
graph LR
A[感知层] --> B[决策层]
B --> C[执行层]
C --> D[学习层]
D --> B
A -->|环境信息/用户指令| B
C -->|工具调用/结果反馈| A
style A fill:#e1f5fe
style B fill:#f3e5f5
style C fill:#e8f5e8
style D fill:#fff3e0
2.1 感知层:获取信息的“感官”
感知层是Agent与外部世界交互的入口,负责收集和处理各类信息,包括:
- 用户输入:自然语言指令、任务需求等;
- 环境数据:数据库中的业务数据、API返回的实时数据、网页信息等;
- 状态反馈:执行层的操作结果、工具调用的成功/失败状态等。
感知层的核心任务是对信息进行==结构化处理==,比如将自然语言指令解析为机器可理解的任务描述,将非结构化的文本转换为结构化的知识图谱。
2.2 决策层:Agent的“大脑”
决策层是AI Agent的核心,负责将感知到的信息转化为具体的行动方案。它主要包含两个关键能力:
(1)任务规划(Task Planning)
将复杂的目标拆解为一系列可执行的子任务。例如,“帮我整理本月的销售数据并生成可视化报告”这个任务,会被拆解为:
- 从销售数据库中提取本月的订单数据;
- 清洗数据,去除无效和重复记录;
- 计算销售额、客单价、销量等关键指标;
- 使用Matplotlib绘制柱状图和折线图;
- 生成包含分析结论的报告文档。
(2)推理决策(Reasoning)
根据环境变化和任务执行情况,动态调整行动方案。比如,如果提取数据时发现数据库连接失败,==Agent需要自主决定重试连接、切换备用数据库,或向用户反馈问题。==
2.3 执行层:落地行动的“手脚”
执行层负责执行决策层制定的任务计划,核心能力是工具调用。常见的工具包括:
- 通用工具:搜索引擎(百度、谷歌)、计算器、日历、邮件客户端;
- 专业工具:数据库(MySQL、MongoDB)、数据分析库(Pandas、NumPy)、可视化工具(Matplotlib、Seaborn)、API接口(企业内部系统API、第三方服务API);
- 自定义工具:根据业务需求开发的专属工具(如客户管理系统查询工具)。
执行层的关键是实现Agent与工具的标准化交互,通常通过函数调用(Function Call) 实现。
2.4 学习层:持续进化的“心脏”
==学习层让Agent能够从执行结果中学习==,不断优化自身的行为。主要的学习方式包括:
- 强化学习:以任务完成度为奖励,调整决策策略;
- 监督学习:利用人类标注的优质决策案例微调模型;
- 自监督学习:从历史执行数据中自动挖掘规律。
三、实战:从零构建一个简单的AI Agent
接下来,我们将使用Python和OpenAI的GPT-3.5/4模型,结合LangChain框架,构建一个能自主完成“数据分析+报告生成”的简单AI Agent。
3.1 环境准备
首先,安装所需的依赖库:
pip install langchain openai pandas matplotlib python-dotenv
然后,配置环境变量(创建.env文件):
OPENAI_API_KEY=你的OpenAI API密钥
3.2 核心代码实现

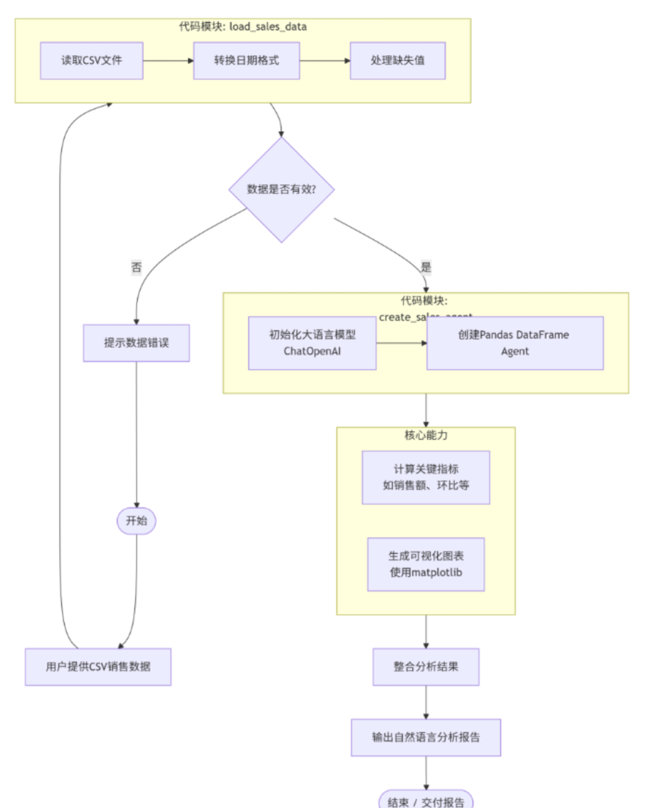
我们的Agent将具备以下能力:
- 读取CSV格式的销售数据;
- 分析数据并计算关键指标;
- 生成可视化图表;
- 输出自然语言分析报告。
import os
import pandas as pd
import matplotlib.pyplot as plt
from dotenv import load_dotenv
from langchain.llms import OpenAI
from langchain.agents import create_pandas_dataframe_agent
from langchain.chat_models import ChatOpenAI
加载环境变量
load_dotenv()
1. 加载销售数据
def load_sales_data(file_path):
"""加载CSV格式的销售数据"""
df = pd.read_csv(file_path)
# 数据预处理:转换日期格式,处理缺失值
df[‘order_date’] = pd.to_datetime(df[‘order_date’], errors=‘coerce’)
df = df.dropna(subset=[‘order_date’, ‘sales’, ‘quantity’])
return df
2. 创建Pandas Agent(用于数据分析)
def create_sales_agent(df):
"""创建用于销售数据分析的Agent"""
# 初始化大语言模型
llm = ChatOpenAI(model_name="gpt-3.5-turbo", temperature=0)
# 创建Pandas DataFrame Agent
agent = create_pandas_dataframe_agent(
llm,
df,
verbose=True,
handle_parsing_errors="返回错误信息并请求用户澄清"
)
return agent
3. 生成可视化图表
def generate_visualization(df):
"""生成销售数据可视化图表"""
# 设置中文字体(避免乱码)
plt.rcParams[‘font.sans-serif’] = [‘SimHei’]
plt.rcParams[‘axes.unicode_minus’] = False
# 按月份统计销售额
df['month'] = df['order_date'].dt.month
monthly_sales = df.groupby('month')['sales'].sum()
# 绘制柱状图
fig, ax = plt.subplots(figsize=(10, 6))
monthly_sales.plot(kind='bar', color='skyblue', ax=ax)
ax.set_title('月度销售额统计', fontsize=14)
ax.set_xlabel('月份', fontsize=12)
ax.set_ylabel('销售额(元)', fontsize=12)
ax.grid(axis='y', linestyle='--', alpha=0.7)
plt.tight_layout()
plt.savefig('monthly_sales.png')
print("可视化图表已保存为monthly_sales.png")
4. 主函数:执行Agent任务
def main():
# 加载数据
df = load_sales_data(‘sales_data.csv’)
print("数据加载完成,数据形状:", df.shape)
# 创建Agent
agent = create_sales_agent(df)
# 定义任务指令
tasks = [
"计算本月的总销售额、平均客单价和总销量",
"找出销售额最高的产品类别和最低的产品类别",
"分析每周的销售趋势并给出结论"
]
# 执行任务并收集结果
results = []
for task in tasks:
print(f"\n===== 执行任务:{task} =====")
result = agent.run(task)
results.append(result)
print("任务结果:", result)
# 生成可视化图表
generate_visualization(df)
# 生成最终报告
report_prompt = f"""根据以下数据分析结果,生成一份简洁的销售数据分析报告:
{results}
报告需要包含关键指标、主要发现和趋势分析,语言简洁明了。
"""
llm = OpenAI(temperature=0)
report = llm(report_prompt)
print("\n===== 销售数据分析报告 =====")
print(report)
# 保存报告
with open('sales_report.txt', 'w', encoding='utf-8') as f:
f.write(report)
print("\n报告已保存为sales_report.txt")
if name == "main":
main()

3.3 代码说明
- 数据加载模块:负责读取和预处理销售数据,确保数据的可用性;
- Agent创建模块:使用LangChain的
create_pandas_dataframe_agent,将LLM与Pandas结合,实现数据分析能力; - 可视化模块:利用Matplotlib绘制月度销售额图表;
- 主函数:串联整个流程,执行任务、生成报告并保存结果。
四、AI Agent的典型应用场景
AI Agent的应用场景已经覆盖了各行各业,以下是几个典型的应用方向:
4.1 企业办公自动化
- 智能助理:自动处理邮件、安排会议、整理文档、生成周报;
- 客户服务:自主解答客户问题、处理售后工单、跟进客户需求;
- 数据分析:自动提取业务数据、生成分析报告、发现业务异常。
4.2 电商与零售
- 智能选品:分析市场趋势和用户需求,推荐热销产品;
- 智能客服:7×24小时响应客户咨询,处理订单问题;
- 库存管理:实时监控库存水平,自动生成补货建议。
4.3 科研与教育
- 科研助手:自动检索文献、分析实验数据、撰写论文初稿;
- 智能教学:根据学生的学习情况,定制个性化的学习计划;
- 作业批改:自主批改作业,给出详细的错误分析和改进建议。
4.4 智能制造
- 设备监控:实时监测设备运行状态,预测故障并发出预警;
- 生产调度:根据订单需求,优化生产计划和资源分配;
- 质量检测:通过计算机视觉识别产品缺陷,提高检测效率。
五、AI Agent的技术挑战与未来发展
5.1 目前的技术挑战
尽管AI Agent发展迅速,但仍面临一些关键挑战:
- 复杂任务规划能力不足:对于高度复杂的多步骤任务,Agent的拆解和规划能力仍有局限;
- 工具调用的可靠性:在工具调用过程中,容易出现参数错误、调用失败等问题;
- 环境适应性差:面对未知的环境变化,Agent的自主调整能力较弱;
- 安全性与可控性:Agent可能会执行有害操作或生成错误结果,存在安全风险。
5.2 未来发展趋势
- ==多Agent协作==:多个Agent分工协作,共同完成复杂任务(如一个销售Agent+一个财务Agent+一个物流Agent);
- ==具身智能==:Agent与物理世界交互,实现实体机器人的自主行动;
- ==通用智能Agent==:具备跨领域、跨任务的通用智能,能够适应各种场景;
- ==轻量化与私有化==:Agent模型向轻量化发展,支持企业私有化部署,保障数据安全。
六、总结
AI Agent作为大语言模型的重要进化方向,正在重新定义人工智能与人类的交互方式。它不再是简单的工具,而是能够自主工作、协作学习的智能伙伴。本文从技术原理、核心架构、实战开发到应用场景,全面解析了AI Agent的关键内容,希望能为你提供有价值的参考。
随着技术的不断进步,AI Agent将在更多领域落地应用,成为推动产业升级和效率提升的重要力量。如果你也对AI Agent感兴趣,不妨从本文的实战案例开始,动手构建自己的第一个Agent,探索智能时代的无限可能!


