AI vs 律师: 4 款主流 App 处理真实特许经营合同纠纷的应诉表现测评


AI vs 律师:
4 款主流 App 处理真实特许经营合同纠纷的应诉表现测评
这两年,几乎每个律师都被问过类似的问题:
“现在 AI 这么强,
能不能直接帮我写答辩状?
顺便预测一下判决?”
问题本身不新,但大多数讨论停留在想象层面。
这次,我们不讨论“能不能”,只做一件事——让 AI 直接上场干活。
我选取了一起真实的特许经营合同纠纷,把同一份起诉材料,分别交给四款主流 AI 应用,让它们完成同一个任务,然后只看结果。
不讲概念,不谈未来,只看实战。
📑 目录
- 一、测试方法与案情介绍
- 二、四款 AI 的答辩表现对比
- 三、Grok:结构最完整,最接近“真实应诉思路”
- 四、ChatGPT(Free):方向正确,但明显“写到一半就收手”
- 五、DeepSeek:稳健但略显模板化
- 六、Gemini:唯一“站到原告一侧”的模型
- 七、横向结论:AI 能不能“替代律师”?
- 八、新手律师可以如何“照着用”?
- 结语
一、测试方法与案情介绍
🧪 1. 测试主题
应诉案件处理能力测试,具体包括两项任务:
- 基于真实起诉状,自动撰写答辩状核心观点
- 在此基础上,给出案件判决走向预测
换句话说:
它们是否具备“像一个初级律师一样,完整理解案件并形成防守逻辑”的能力。
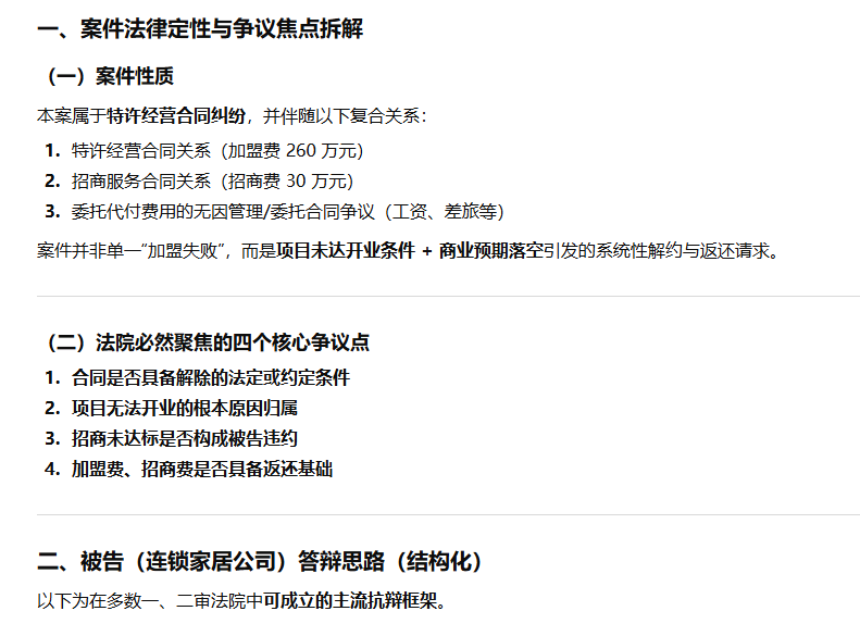
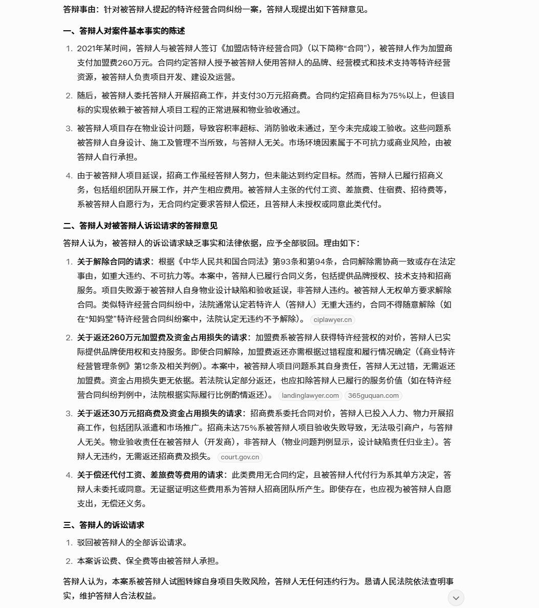
📄 2. 案情背景
- 原告:某开发商
- 被告:某连锁家居建材上市公司
交易结构
-
2021 年,双方签订《加盟店特许经营合同》
-
原告支付:
- 加盟费 260 万元
- 招商费 30 万元
-
后续由被告负责招商
项目现实情况
- 项目工程因设计问题导致容积率超标
- 消防、竣工验收均未通过
- 招商率未达到合同约定的 75%
- 即使正常开业,也大概率长期亏损
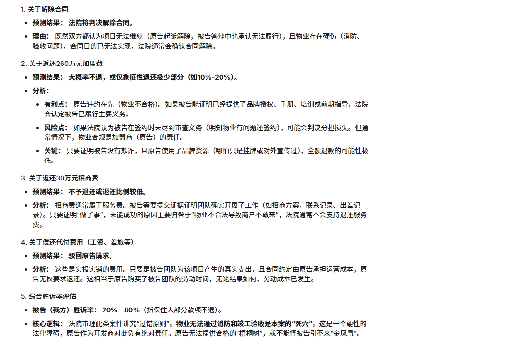
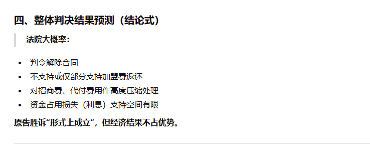
⚖️ 3. 原告诉讼请求(关键点)
- 解除《加盟店特许经营合同》
- 返还 260 万加盟费 + 资金占用损失
- 返还 30 万招商费 + 资金占用损失
- 返还代付的招商团队工资、差旅、住宿、招待费用
二、四款 AI 的答辩表现对比
本次参与测试的 App 为:
- Grok 3
- ChatGPT(Free 套餐)
- DeepSeek R1
- Gemini 2.0 Flash
测试方式一致:
同一案情、同一任务、不额外提示立场。
三、Grok:结构最完整,最接近“真实应诉思路”
🧩 答辩状核心观点
Grok 的表现非常“律师化”,整体逻辑清晰,防守路径完整:
- 不存在根本性违约,解除条件未成就
- 原告未依法行使解除权,程序存在瑕疵
- 加盟费、招商费不予退还有合同依据
- 资金占用损失请求缺乏法律基础
- 招商未达标的根本原因在于工程未竣工验收
尤其值得注意的是,它主动补充了事实澄清段落,明确把招商失败的责任,重新拉回到物业条件这一前提问题上。
🔮 判决预测
Grok 的预测非常克制:
- 大概率驳回解除合同请求
- 不支持返还加盟费、招商费及相关损失
整体判断逻辑,与多数实务律师的直觉高度一致。
四、ChatGPT(Free):方向正确,但明显“写到一半就收手”
✍️ 答辩内容特点
ChatGPT Free 套餐的特点很明显:

- 能抓住加盟费不退、物业条件不达标这两个核心点
- 但论证深度有限,很多地方只是“点到为止”
- 对招商费用、代付费用的展开明显不足
它更像一个“刚入职、知道重点但不敢展开写”的新人助理。
🔍 判决预测
结论明确:
原告败诉,加盟费不退。
但缺乏对不同请求分别裁判的细化判断。
五、DeepSeek:稳健但略显模板化
📐 答辩状特点
DeepSeek 的输出非常规整:
- 每一项诉讼请求都有对应回应
- 法律逻辑完整,几乎不出错
- 对风险、市场环境、合同约定的处理较为保守
它给人的感觉是:
像一个熟悉“答辩状格式”的人,但不太会主动制造亮点。
🔮 判决预测
结论与 Grok 基本一致:
- 不支持解除合同
- 不支持返还加盟费、招商费及相关损失
稳定,但不激进。
六、Gemini:唯一“站到原告一侧”的模型
🔄 答辩逻辑反转点
Gemini 的答辩部分仍然站在被告角度,但在判决预测中出现明显分歧:
- 将合同中“6 个月招商率 75%”理解为结果性保证
- 认为招商未完成,可能构成违约
- 预测法院可能支持解除合同,并酌情返还费用

从实务角度看,这一判断存在较大争议,但也提示了一个现实问题:
AI 对合同中“保证”“承诺”的理解,可能比律师更字面。
七、横向结论:AI 能不能“替代律师”?
如果问题换一种问法,答案会更清楚。
1️⃣ 能做什么
- 快速整理案件争议结构
- 生成“看起来像答辩状”的初稿
- 暴露案件中可能存在的不同理解路径
2️⃣ 不能做什么
- 判断哪种解释更可能被法院采信
- 处理证据强弱、举证责任分配
- 在模糊条款中做实务取舍
3️⃣ 最现实的定位
在这次测试中,AI 的角色更像是:
一个永远不累、但需要你随时纠偏的初级助理。
八、新手律师可以如何“照着用”?
如果你是刚开始接触应诉案件的律师,这个测试最实用的用法其实是:
- 先让 AI 出完整答辩思路
- 对照起诉状,检查它抓没抓到所有请求
- 再用你的专业判断,删、改、补证据与法律逻辑
- 把 AI 当“结构生成器”,而不是“结论制造机”
结语
这次测试的结果并不意外:
- AI 已经可以参与应诉工作
- 但距离“替代律师”,还有非常清晰的一条边界
真正决定案件走向的,
仍然是你对事实、证据和裁判尺度的判断。
AI 能让你更快进入状态,
但最后拍板的,依然只能是人。



