动物科普歌曲制作全流程,4 个 AI 工具零门槛复刻!


宝子们谁懂啊!现在科普博主都卷到 “把知识点唱成歌” 了!刷到一个账号,发了 105 条动物科普视频,直接涨粉 103 万,单条视频上万赞轻轻松松,评论区全在喊 “听着小曲就把知识记牢了”“信天翁这段看哭了”!
关键是:这种视频不用实拍、不用会写歌、不用懂剪辑,就用豆包 + 即梦 + Tunee + 剪映 4 个工具,AI 全程包办歌词、分镜、画面、歌曲,10 分钟出一条,新手也能拿捏 “寓教于乐” 的流量密码!
作为天天扒 AIGC 爆款玩法的博主,我连夜跟着教程试了一遍,成品效果绝了 ——3D 动画画面 + 叙事说唱,歌词押韵还戳泪点,发出去直接小爆!今天就把这套 “听歌学动物知识” 的封神教程拆得明明白白,从爆款逻辑到一步一步实操,连私藏技巧、避坑指南都给你们扒透,闭眼冲就对了!
🔥 先唠爆火底层逻辑:为啥 “科普 + 歌曲” 能狂揽百万粉?
不是随便把科普和歌凑一起就火,这玩法的流量密码藏在 3 个点里,精准戳中平台和用户需求!
✅打破枯燥感,降低学习门槛:谁愿意看干巴巴的文字科普?把 “信天翁的生命周期” 唱成说唱,听着小曲就把 “出生 - 成长 - 迁徙 - 繁衍” 记牢了,大人小孩都爱看,传播率翻倍;
✅情感共鸣拉满:歌词用第一人称(比如 “我是信天翁,翱翔在深海之上”),突出 “坚守、传承、与天敌搏斗” 的情感内核,比单纯讲知识更戳人,容易引发 “敬畏生命” 的讨论,互动率飙升;
✅制作门槛低,可批量复制:AI 包揽所有脏活累活 —— 豆包写歌词分镜、即梦做画面、Tunee 谱曲,不用会乐器、不用拍视频、不用写文案,日更 3 条毫无压力;
赛道竞争小,流量扶持大:比起普通科普视频,“歌曲 + 动画” 的形式新颖,平台给的推荐权重高,而且受众广(学生、家长、动物爱好者),变现路径还多!
📦 前期准备:4 个工具 + 1 个小灵感,零成本入门
核心工具:豆包、即梦 AI、Tunee、剪映
动物选题:选自带话题性、情感张力强的动物(比如信天翁、鲸鱼、候鸟、狮子);
小灵感:明确视频风格(3D 动画 / 实拍混剪),新手建议先试 3D 动画,不用找素材,AI 直接生成;想省时间也能选实拍,后续找免费无版权动物素材就行。
👣 具体实操流程:从 0 到 1 生成 “听歌学知识” 爆款
第一步:给豆包装个 “科普歌曲外挂”!1 分钟出歌词 + 分镜
不用自己费脑写歌词、想分镜,给豆包做个智能体,后续输入动物名称,直接秒出成品,反复用不费劲儿!
操作步骤:
1、打开豆包,点击 “创建智能体”,给智能体起名 “动物科普歌曲生成器”;
2、粘贴万能提示词(直接复制!新手也能做,文末有现成智能体领取福利):
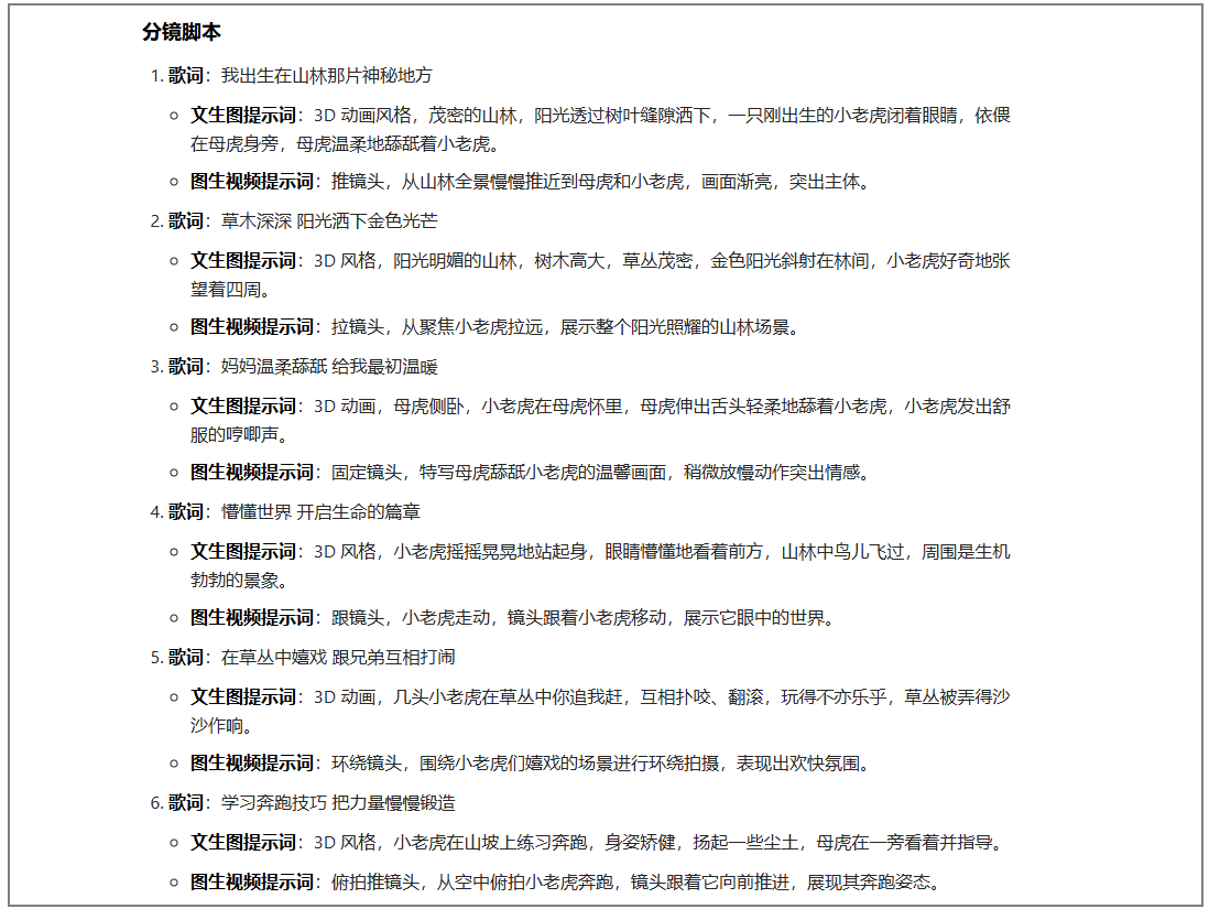
你是一位顶级动物科普短视频创作者,擅长把动物知识做成 “歌词 + 分镜” 套餐,要求如下:1、以用户输入的动物名称为第一人称,先写押韵歌词(500 字左右),围绕 “出生 - 成长 - 挑战 - 繁衍 / 使命” 展开,突出生命张力、坚守 / 传承的情感内核;2、歌词要口语化、有叙事感,融入具体场景(比如生存环境、天敌、关键行为),传递对生命的敬畏;3、再生成对应分镜脚本(每句歌词配 1 个分镜),每个分镜要包含:文生图提示词(明确风格、场景、动作)、图生视频提示词(运镜、动态效果);4、风格统一为 3D 动画质感,画面具象、情感饱满,适配短视频节奏(15-20 秒 / 分镜)。

3、保存智能体,输入动物名称(比如 “信天翁”),点击 “提交”,坐等 1 分钟;
4、直接拿到成品!比如歌词片段:
妈妈温柔舔舐 给我最初温暖懵懂世界 开启生命的篇章,在草丛中嬉戏 跟兄弟互相打闹学习奔跑技巧 把力量慢慢锻造悄悄观察猎物 练习潜伏之道山林法则 一点点在我心中刻牢

5、分镜片段(含提示词):
这是一张真实的照片,超写实风格,高清画质,大师级摄影,电影质感,生动形象,逼真流畅,真实自然,以写实风格呈现画面,茂密翠绿的竹林中,一只刚出生粉粉嫩嫩、身形极小像糯米糍般的熊猫宝宝刚刚诞生在铺满竹叶的地面,熊猫妈妈温柔地注视着它。

第二步:用即梦 AI“一键生画面 + 视频”!
不用自己画分镜、做动画,即梦直接把分镜提示词变成 3D 视频,新手也能出大片效果!
操作步骤:
1、打开即梦 AI 官网,把豆包生成的分镜一一复制,粘贴到对话框,点击 “提交”;

2、坐等 3-5 分钟,图片就生成好了!不满意就点 “重新生成”,可以加提示词 “增强细节”“调亮光线”;

3、生成视频:选中一张满意的图片,点击右侧 “生成视频”,把该分镜的 “图生视频提示词” 粘贴进去(如果效果不满意,也可以调整提示词)

4、点击 “提交”,依次生成所有分镜的视频片段

👉 小技巧:如果不想用AI生画,也能找免费无版权动物素材(比如 Pexels、Pixabay)
第三步:用 Tunee “AI 谱曲”!1 分钟把歌词变成说唱
不用会乐器、不用懂乐理,Tunee 直接把歌词变成歌曲,每天送 150 积分,免费够用,说唱风格超搭科普!
操作步骤:
1、打开 Tunee 官网,用邮箱注册登录
2、点击 “开始创作”,把豆包生成的完整歌词粘贴进去

3、选曲风:系统会自动推荐 3 个曲风,要是不满意,也可以直接手动输入提示词

4、点击 “生成歌曲”,坐等 1-2 分钟,歌曲就做好了!可以预览试听,不满意就调整曲风提示词,重新生成;

👉 小技巧:曲风要和动物主题匹配(比如鲸鱼用抒情风,狮子用激昂风)
第四步:剪映 “1 分钟缝合”!歌词 + 视频精准匹配
最后一步超简单,把视频、歌曲拼在一起,自动匹配歌词,新手也能做丝滑成品!
操作步骤:
1、导入素材:把即梦生成的所有视频片段、Tunee 生成的歌曲,全部导入剪映;

2、排列视频顺序:按照分镜逻辑排列,确保剧情连贯
3、歌词精准匹配:点击 “文本”→“智能文本”→“文稿匹配”,粘贴完整歌词,点击 “开始匹配”,剪映会自动把歌词对应到视频片段,不会错拍、漏拍;

🎥 效果展示
💡 博主私藏爆款技巧:让视频涨粉翻倍,更戳人!
- 歌词加 “泪点细节”:比如写信天翁 “迁徙万里找伴侣,一生只爱一个”,加具体情感点,更容易引发共鸣;
- 分镜加 “运镜描述”:在分镜提示词里加 “镜头跟随信天翁翱翔”“俯拍南极冰川”,生成的视频更有电影感;
- 蹭热点选题:优先选 “国宝级动物”(熊猫、朱鹮)、“自带故事感动物”(候鸟、鲸鱼),平台流量扶持更大;
- 批量生产小技巧:把豆包智能体保存好,后续输入 “鲸鱼”“狮子”“候鸟”,直接秒出歌词分镜,一天能做 5 条视频;
- 加知识卡片:剪辑时在视频角落加小字幕(比如 “信天翁寿命可达 50 年,一生飞行距离相当于往返月球 3 次”),强化科普属性,更容易被平台推荐!
❌ 新手避坑指南:这些雷千万别踩!
- 歌词别太复杂:口语化、押韵为主,别用生僻词,不然观众听不清,知识点记不住;
- 分镜别太多:1 首歌对应 10-15 个分镜就行,太多分镜会让画面杂乱,观众抓不住重点;
- 曲风别乱选:别给温柔的动物配激昂曲风(比如给兔子配摇滚),违和感拉满,影响观感;
- 版权要注意:如果用实拍素材,一定要找免费无版权的(比如 Pexels、Pixabay),别直接搬运别人的实拍视频,容易侵权;
- 时长别太长:控制在 1.5-2 分钟,短视频用户没耐心看长视频,1 分钟左右的黄金时长点赞率最高!
🌟 进阶玩法:举一反三,解锁 N 种爆款 + 变现思路
学会这个方法,不止能做动物科普,还能玩出更多花样,变现路径超清晰!
- 换赛道:把主题换成 “植物科普”“历史人物”“地理知识”,比如 “唱着歌学秦始皇的一生”“听歌了解多肉的养殖”,照样爆;
- 做系列视频:做成 “听歌学知识” 系列,比如 “海洋动物篇”“陆地动物篇”“国宝篇”,粉丝会蹲更新,涨粉更稳;
- 变现方式:
- 流量主收益:抖音、视频号、小红书都有创作者分成计划,播放量越高赚越多,爆款单条能赚几百;
- 知识付费:把系列视频整理成 “AI 科普歌曲合集”,挂在橱窗或知识星球,按份售卖;
- 橱窗带货:挂动物科普书籍、儿童绘本、动物周边(比如信天翁玩偶),视频内容和商品高度相关,转化率超高;
- 品牌合作:积累粉丝后,接动物园、科普 APP 的广告,定制专属科普歌曲视频,一单能赚几千;
- 低成本玩法:如果不想用即梦做 3D 动画,直接用 “豆包写歌词 + Tunee 谱曲 + 免费实拍素材 + 剪映剪辑”,零成本也能出片


