AI辅助法律文书校对与修订的七步流程:律师实战指南
AI辅助法律文书校对与修订的七步流程:律师实战指南
建立标准化的AI文书审核流程,包括语法检查、逻辑一致性、条款完整性评估
📍 索引目录 / INDEX
前言:那些让律师头疼的"小问题"
据《法治日报》报道,以前律师办理案件需要在海量的法律条文中查找和搜集相关法律内容,费时费力。而随着AI技术的发展,这个状况正在改变。👏
🔍但问题来了:市面上的AI工具五花八门,到底该怎么用?直接把整份文书扔给ChatGPT就完事了?当然不是!今天我们就来聊聊,如何用一套标准化的七步流程,让AI成为你的"文书质检助手"。
为什么需要标准化的AI审核流程?
痛点一:AI很聪明,但也会"胡说八道"
去年有个真实案例在法律圈引起轰动💣:一名年轻律师用GPT给合伙人写了一份上诉状,合伙人提交给了法院,但最后发现GPT所写书状中引用的诸多判例并不存在,最后合伙人被罚款5000元。
这就是AI的"幻觉"问题——它可能凭空捏造法条、案例,还说得头头是道。所以,人工复核是必须的。
痛点二:通用AI不懂中国法律
国外的ChatGPT、Claude虽然强大,但对中国法律体系的理解有限。而国内的法律AI工具如通义法睿、法行宝、MetaLaw等,是基于中国法律语料训练的,更适合中国律师使用。
痛点三:缺乏系统化工作流
很多律师使用AI都是"想到哪用到哪",没有形成标准化流程。结果就是:效率提升有限,错误风险依然存在。
七步流程:从初稿到精品的完整路径
第一步:明确输出格式要求
核心任务:在让AI审核文书之前,先告诉它你要什么样的输出。
实战操作:
假设你刚写完一份民事起诉状,想让AI帮你检查。千万别直接问"帮我看看这份起诉状有什么问题",而应该这样:
提示词模板:
你是一位资深民商事律师,擅长起诉状审核。请审核以下起诉状,按如下格式输出:
【审核结论】:合格/需修改/不合格
【语法问题】:列出所有标点、错别字、病句(标注具体位置)
【法条引用】:核实所有法条是否准确、是否现行有效
【逻辑问题】:指出论证漏洞或逻辑跳跃
【格式规范】:检查是否符合最高法裁判文书制作规范
【风险提示】:可能被对方抓住的漏洞
请逐项检查,不要遗漏。
为什么这样做?
根据AI提示词工程的最佳实践,定制模板能根据律所的风格和偏好调整文书模板和回复内容,持续优化提示词确保它们符合执业需求。明确的输出要求能让AI给出结构化、可操作的反馈,而不是泛泛而谈。
第二步:提供完整背景信息
核心任务:让AI理解案件全貌,而不仅仅是文书本身。
常见错误:
很多律师直接把起诉状复制粘贴给AI,没有任何背景说明。AI就像一个刚入职的实习生,看不懂你这案子到底是怎么回事。
正确做法:
建立一个"案件信息包",包括:
【案件类型】:民间借贷纠纷
【争议焦点】:借款是否实际交付、利息约定是否合法
【证据情况】:有借条原件,但无转账记录
【对方可能抗辩】:主张借款未实际交付
【管辖法院】:深圳市福田区人民法院
【适用法律】:民法典、民间借贷司法解释
现在请审核附件中的起诉状。
第三步:使用具体的审核标准
核心任务:给AI一把"标尺",而不是让它自由发挥。
根据法律写作规范,法律文书对创造性要求不高,但对规范性、严谨性和准确性的要求高之又高。我们需要把这些标准告诉AI。
建立审核清单(Checklist):
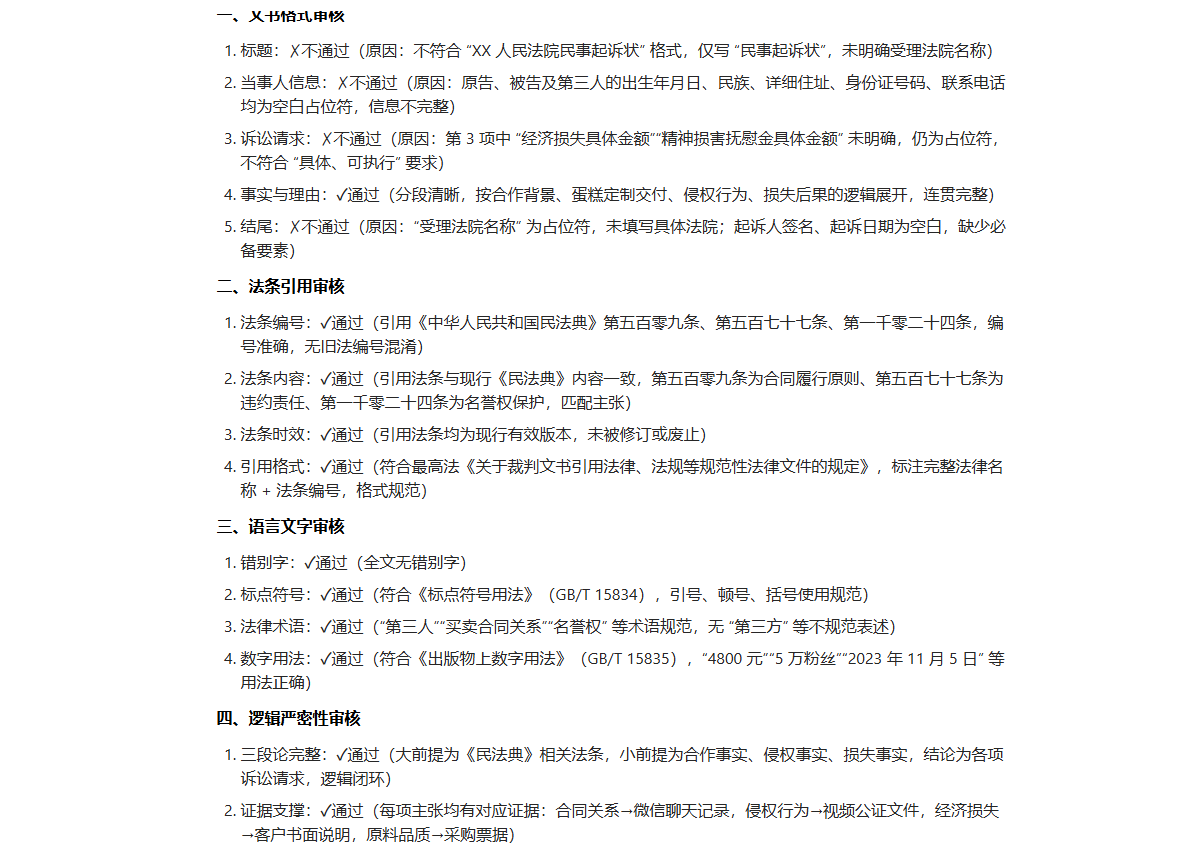
【文书格式审核】
☑ 标题:是否符合"XX人民法院民事起诉状"格式
☑ 当事人信息:姓名、性别、身份证号、住址是否完整
☑ 诉讼请求:是否明确、具体、可执行
☑ 事实与理由:是否分段清晰、逻辑连贯
☑ 结尾:是否有"此致""XX人民法院"、具状人签名、日期
【法条引用审核】
☑ 法条编号:是否准确(如"民法典第667条"而非"合同法第xxx条")
☑ 法条内容:是否与现行版本一致
☑ 法条时效:是否已被修订或废止
☑ 引用格式:是否符合最高法规定(法释〔2009〕14号)
【语言文字审核】
☑ 错别字:0容忍
☑ 标点符号:是否符合《标点符号用法》(GB/T 15834)
☑ 法律术语:是否规范(如"第三人"而非"第三方")
☑ 数字用法:是否符合《出版物上数字用法》(GB/T 15835)
【逻辑严密性审核】
☑ 三段论完整:大前提(法条)+小前提(事实)+结论
☑ 证据支撑:每项主张是否有证据支持
☑ 因果关系:事实陈述是否前后一致
☑ 论证充分:是否存在逻辑跳跃或论证不足
【风险点排查】
☑ 诉讼时效:是否已过或即将届满
☑ 管辖权:是否选择正确的法院
☑ 当事人主体:是否适格
☑ 证据缺失:是否有关键证据未提交
如何让AI使用这个清单?
提示词示例:
请按照以下审核清单,逐项检查这份起诉状:
[粘贴上述清单]
每项审核后,请标注:✓通过 或 ✗不通过(说明原因)
特别注意:
- 检查所有法条引用是否为现行有效版本
- 民法典已替代合同法,注意更新引用
- 标注所有需要补充或修改的地方
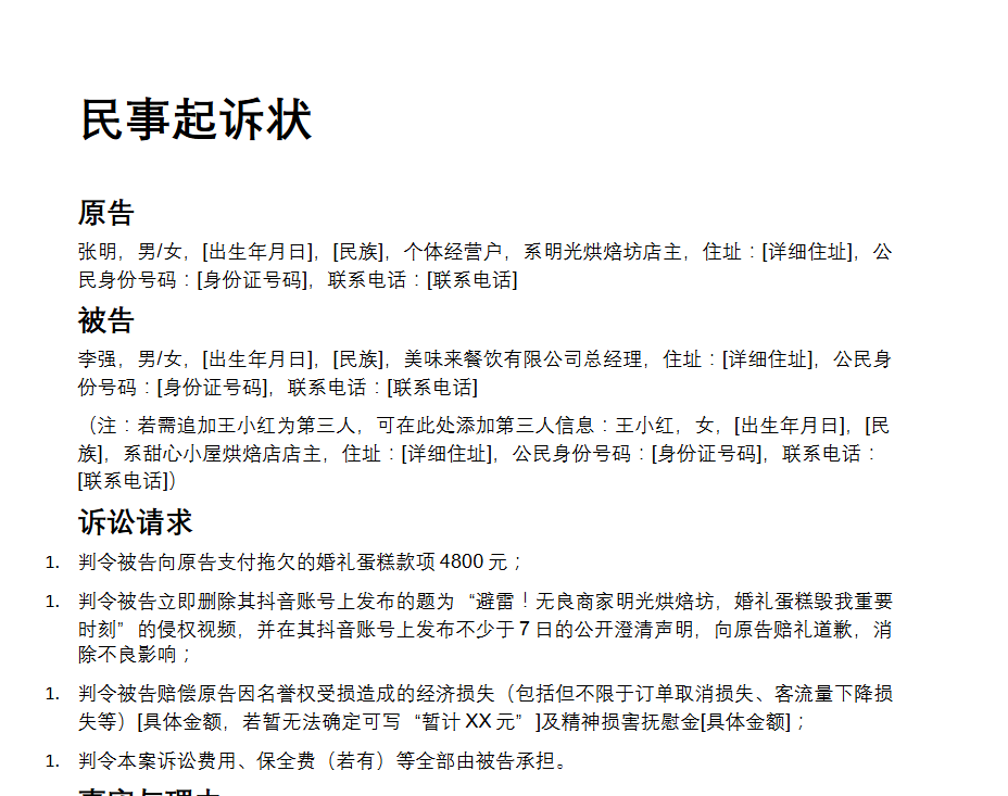
来我们试一下,这是一份民事起诉状
复制上述prompt
结果如下👇

第四步:要求结构化输出
核心任务:让AI的反馈易读、易用、可追踪。
反面案例:
某律师让AI审核一份20页的合同,AI给出了一大段文字:
"这份合同总体还可以,但有些地方需要注意,比如第3条的表述不够清晰,还有第7条可能存在风险,另外格式上也有一些小问题..."
看完一脸懵——到底哪里有问题?怎么改?
正确做法:
要求AI按表格或清单形式输出:
提示词模板:
请审核这份合同,并按以下格式输出:
审核报告
总体评估: [合格/需修改/重大问题]
问题清单:
序号
位置
问题类型
具体问题
严重程度
修改建议
1
第3条第2款
法条引用
引用《合同法》应改为《民法典》
高
将"合同法第xxx条"改为"民法典第xxx条"
2
第5条
约定不明
违约金计算方式不明确
中
建议明确违约金为合同总额的XX%
修改优先级:
- 【必须修改】:法条引用错误(共X处)
- 【建议修改】:表述不清(共X处)
- 【可选优化】:格式调整(共X处)
风险提示:
[列出可能的法律风险]
实战效果:

第五步:分步骤迭代优化
核心任务:不要指望一次审核就完美,分阶段精进。
三轮审核法:
第一轮:格式与语法
第一轮审核:仅检查以下内容
- 标点符号、错别字、病句
- 文书格式是否规范
- 数字、日期、金额的表述
请列出所有发现的问题,不要涉及法条或逻辑。
第二轮:法条与引用
第二轮审核:仅检查法律适用
- 所有法条引用是否准确
- 法条是否现行有效
- 是否遗漏关键法条
- 法条适用是否恰当
对每个法条,请标注:条文内容+是否有效+适用是否恰当
第三轮:逻辑与论证
第三轮审核:检查论证质量
- 三段论是否完整
- 证据与主张是否对应
- 是否存在逻辑漏洞
- 反驳对方抗辩是否充分
请指出所有论证薄弱环节,并提供改进建议。
为什么要分步骤?
- 降低AI负担:一次性审核太多维度,容易遗漏
- 聚焦问题:每轮专注一个方面,检查更彻底
- 迭代优化:每轮修改后,文书质量递进提升
第六步:人工复核关键条款
核心任务:AI是助手,不是替代品。关键决策必须人工把关。
必须人工复核的内容:
-
法条引用的准确性
- 虽然MetaLaw基于案例数据库的检索功能十分强大,但若涉及新旧法更迭问题,其不会主动剔除已失效的法律法规司法解释所对应的案例
- 解决方案:关键法条必须在"国家法律法规数据库"(flk.npc.gov.cn)二次核实
-
案例引用的真实性
- AI可能编造不存在的案例
- 解决方案:在"中国裁判文书网"(wenshu.court.gov.cn)逐一核实案号
-
数额计算
- AI在复杂计算上容易出错
- 解决方案:Excel复核所有金额、利息、违约金计算
-
重大法律判断
- 诉讼时效、管辖权、当事人主体资格等
- 解决方案:律师必须独立判断,不能依赖AI结论
复核清单:
【关键条款复核表】
□ 所有法条已在国家法律法规数据库核实
□ 所有案例已在裁判文书网验证真实性
□ 所有数额已用Excel重新计算
□ 诉讼时效已人工推算确认
□ 管辖法院选择已查阅相关规定
□ 当事人主体资格已核实
□ 重大法律判断已与同事讨论确认
复核律师签名:_______ 日期:_______
经验总结:
虽然大型语言模型可以提高效率,但确保提供的信息准确且符合法律标准至关重要,始终审查并验证AI生成的内容,确保其准确性和符合中国法律规定。
第七步:记录并优化提示词库
核心任务:把好用的提示词固化下来,建立律所/个人的"AI工具箱"。
为什么要建立提示词库?
- 避免重复造轮子:同类文书用同样的审核模板
- 团队协作:分享优质提示词,提升整体效率
- 持续改进:根据实际效果不断优化
提示词库结构:
【提示词库目录】
一、诉讼类文书
1.1 民事起诉状审核模板
1.2 刑事辩护词审核模板
1.3 上诉状审核模板
1.4 答辩状审核模板
二、非诉类文书
2.1 合同审核模板(买卖/租赁/服务)
2.2 法律意见书审核模板
2.3 尽职调查报告审核模板
三、专项审核模板
3.1 法条引用专项核查
3.2 证据清单核对
3.3 数额计算复核
3.4 格式规范检查
四、案例检索提示词
4.1 相似案例检索
4.2 裁判规则提取
4.3 争议焦点分析
实战工具推荐:适合中国律师的AI工具
免费工具
1. 通义法睿(阿里云出品)
- 优势:基于中国法律语料训练,免费试用一个月
- 适用:法律咨询、文书生成、合同审查
- 网址:tongyi.aliyun.com/farui
2. 法行宝(百度出品)
- 优势:完全免费,案例检索能力强
- 适用:案例检索、法律问答
- 网址:ailegal.baidu.com
3. 法观AI(天同律所联合研发)
- 优势:2024年8月,法观是全球首个通过中国法考的AI产品,支持多智能体agent圆桌讨论当前案件
- 适用:复杂案件分析、法律研判
- 网址:lawgpt.cn
付费工具(进阶)
1. MetaLaw
- 优势:会从数据库中整理出匹配度高的案例,并标注与关键词对应的重叠部分,方便律师人工校对相关案例的匹配度
- 适用:深度案例研究、诉讼策略分析
- 注意:检索结果需人工筛查失效法规
2. 智爱法律大模型
- 优势:"咨询GPT"展现出了较高的写作水准,分析部分条理分明,有较强的逻辑性,能够列明具体的法律条文和实物文章
- 适用:案情分析、法律咨询
工具选择建议
| 场景 | 推荐工具 | 理由 |
|---|---|---|
| 日常法律咨询 | 法行宝(免费) | 简单快捷,零成本 |
| 文书起草审核 | 通义法睿 | 中文法律理解力强 |
| 复杂案例研究 | MetaLaw / 法观AI | 案例库全面,分析深入 |
| 合同审查 | 智爱法律大模型 | 风险识别能力强 |
| 涉外法律业务 | Claude + 法律知识库 | 多语言能力强 |
常见误区与避坑指南
误区一:"AI这么厉害,我可以少学法律了"
错误!
库克在麻省理工学院致辞时说:"我不担心人工智能像人类一样思考。我更担心人类变得像计算机那样,没有价值观,没有怜悯心,全然不顾后果。"
AI是工具,不是替代品。法律判断、价值权衡、情理融合,这些永远需要律师的专业判断。
误区二:"AI说这个法条适用,那就对了"
危险!
AI可能引用过时法条或不存在的案例。MetaLaw检索的案例若涉及新旧法更迭问题,其不会主动剔除已失效的法律法规司法解释所对应的案例,使用者需要多加注意,人工剔除这类案例。
正确做法:关键法条必须在官方数据库二次核实。
误区三:"一次审核就完美,不用再检查"
天真!
AI审核只是质量控制的一环,不能完全取代人工。建议的审核链条:
AI初审 → 律师复核 → 同事互审 → 合伙人终审
未来展望:AI+法律的想象空间
中华全国律师协会会长高子程说:"数智时代,人工智能已经或者即将融入我们生活和工作的各个领域。在法律服务行业,人工智能同样展现出强大的潜力。我们必须清醒地认识到,律师行业必须积极拥抱变革,不断开拓与创新,才能在新时代中找准定位,发挥更大作用。"


