律所的"第二大脑":文书模板库+AI,让法律写作效率翻倍
📂律所的"第二大脑":文书模板库+AI,让法律写作效率翻倍
建立律所专属的提示词库和文书模板库,实现知识管理
📍 索引目录 / INDEX
一、为什么律所需要这套组合拳?
先幻想个场景:你手头有个民间借贷纠纷案子,客户催得急,但你翻了半天共享盘,找到的起诉状模板还是三年前的旧版本,里面的法条引用都过时了。这时候你只能从头写,或者找老律师要模板,但老律师恰好没空🤡。
这就是传统律所知识管理的痛点:
- 文书模板散落在各个律师的电脑里,没有统一管理
- 模板更新不及时,法条引用经常"翻车"
- 新人上手慢,每次都要重新学习格式规范
- 案例积累靠个人经验,团队协作效率低
而AI的出现,正好可以解决这些问题。通义法睿、法行宝这类工具可以一键生成法律文书,用户只需提供案件描述,便能自动撰写出相应的法律文书。但光用AI还不够,你得把律所多年积累的优质模板、提示词经验都"喂"给AI,让它真正成为你们团队的"第二大脑"。
二、这套系统到底怎么搭?
第一步:整理你的"家底"——建立文书模板库
先别急着上AI,咱们得先盘点一下律所现有的资源。找个周末,把团队这些年写过的高质量文书都收集起来:
按业务类型分类:
- 诉讼类:起诉状、答辩状、代理词、质证意见
- 非诉类:合同模板(买卖、租赁、服务)、法律意见书、尽职调查报告
- 执行类:财产保全申请、执行申请书
建议在日常工作中留心搜集与自己专业相关的提示词,并积极建立自己的提示词库。按照案由、文书类型、适用场景做了三级分类,全部放在云盘的统一目录下。
关键技巧每份模板都要标注清楚"创建时间、最后更新时间、适用法律版本、经办律师"。别小看这个动作,等你半年后想更新模板时,这些信息就是救命稻草。
第二步:给AI"喂料"——构建提示词库
光有模板还不够,你得教会AI怎么用这些模板。这就是提示词工程发挥作用的地方。
通过深入研究市场上大量的提示词框架,我们总结出了一套适用于法律文书写作的实践公式,即"角色+技能+检查"。
举个实际例子——民间借贷起诉状:
【角色】你是一位有10年执业经验的民商事律师
【背景】客户马某需要起诉借款人胡某,追讨借款10万元及利息
【任务】请起草一份民间借贷纠纷起诉状
【具体要求】:
- 严格按照我提供的【起诉状模板】格式撰写
- 根据【案情概要】补充当事人信息和事实理由
- 法律依据需引用《民法典》相关条文(请联网查询最新版本)
- 诉讼请求部分要包含:本金+利息+诉讼费用
【自检要求】:
- 确认引用的法条均为现行有效版本
- 落款日期填写今天的日期
- 模板中的xx占位符全部替换为实际内容
【案情概要】:
2023年8月14日,胡某向马某借款10万元,约定月利率2%,还款期限至2024年8月14日。借款到期后胡某未还款,现客户要求追索本金及利息。
【起诉状模板】:
(此处粘贴你们律所的标准模板)
这样的提示词设计,既保留了律所的专业标准,又能让AI灵活应对不同案情。律所应定期组织AI技术应用培训,让律师亲自动手实践,了解如何快速构建和调整提示词模板。
第三步:选对工具——国产AI法律助手实测
市面上适合中国律师的AI工具其实不少,我们团队用下来比较顺手的有这几款:
1. 通义法睿(阿里云出品,免费)
- 优势:文书生成速度快,对中文法律语境理解好
- 实测功能:法律检索、合同审核(能自动标注风险等级)、文书生成
- 适合场景:日常文书起草、快速检索法条

2. 法行宝(百度出品,免费)
- 优势:完全免费,依托百度文心大模型以及多年来在法律问答及搜索引擎方面的优势
- 实测功能:法律咨询、类案检索、生成法律意见书
- 适合场景:客户咨询答疑、初步案情分析

3. DeepSeek(国产开源,可私有化部署)
- 优势:基于千万级中文裁判文书训练,对"不当得利""显失公平"等法律术语开发专用分词库,法律文书生成错误率仅2.1%
- 适合场景:对数据安全要求高的律所,可以本地部署
实用建议不同工具各有优势,可以组合使用。比如用通义法睿起草初稿,用法行宝做案例检索,最后人工审核把关。
三、手把手教你操作:从0到1搭建律所AI知识库
操作流程(以通义法睿为例):
Step 1:准备你的"弹药库"
把律所的文书模板整理成Word或Markdown格式,存在云盘统一目录。每个模板文件命名规范点,比如"民间借贷起诉状模板_v2025.docx"。

Step 2:设计标准化提示词模板 参考前面说的"角色+技能+检查"框架,为常用业务场景准备10-20个提示词模板。比如:
- 起诉状类(民间借贷、合同纠纷、劳动争议)
- 答辩状类
- 合同审核类
- 法律意见书类
把这些提示词也存成文档,放在共享盘里,团队成员随时可以调用。
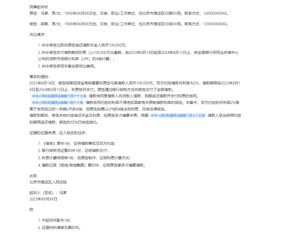
Step 3:实战演练 打开通义法睿官网(tongyi.aliyun.com/farui),在对话框中粘贴你准备好的提示词+案情概要。AI会在几十秒内生成初稿。
结果如下:
Step 4:人工审核与迭代
这一步最关键!AI生成的内容一定要人工复核:
- 法条引用是否准确(特别注意《民法典》生效后的新旧法衔接)
- 当事人信息是否完整
- 逻辑论证是否严密
- 格式是否符合律所规范
如果发现问题,及时调整提示词,下次就能生成更好的结果。鼓励成功使用AI工具的律师分享经验,形成内部案例库和最佳实践指导,帮助新人迅速积累使用技巧。
四、避坑指南:这些错误千万别犯
坑1:直接把客户隐私信息喂给AI 很多律师图方便,直接把案卷材料复制粘贴给ChatGPT。这是大忌!客户信息属于律师保密义务范畴。
正确做法在输入AI前,先做脱敏处理——把当事人姓名替换成"甲方/乙方",把具体金额替换成"XXX元",把公司名称替换成"A公司"。
坑2:完全依赖AI生成的法律意见 律师需对AI草稿细节审校修改。AI可能出现"幻觉",编造不存在的法条或案例。
血泪教训2023年美国就有律师因为直接采用ChatGPT编造的案例被法官当庭批评。咱们可不能犯这种低级错误。
坑3:模板库一建了之,从不更新 法律法规更新很快,2021年《民法典》生效后,多少合同模板都得重写。如果你的模板库还停留在《合同法》时代,那就麻烦大了。
建议指定专人负责,每季度检查一次模板库,及时更新失效法条,补充最新案例。
五、进阶玩法:让AI真正成为团队资产
当你的模板库和提示词库初具规模后,可以尝试这些高级操作:
1. 建立"案例-提示词"关联数据库 每次办完案子,把成功的提示词和最终文书都存档。时间长了,你就有了一个专属于本所的"AI训练集"。
2. 团队协作模式 组建跨部门小组,鼓励法律、IT与数据分析部门联合成立AI应用团队,共同开发符合律所需求的解决方案。让诉讼组、非诉组各自维护自己的提示词库,定期开分享会交流经验。
3. 客户服务增值 有了高效的AI工具,你可以给客户提供更快的响应速度。比如客户发来合同要审核,以前可能要等两天,现在用AI预审+律师复核,半天就能出报告。
写在最后
搭建律所专属的"模板库+AI"知识管理系统,不是为了偷懒,而是把律师从重复劳动中解放出来,去做更有价值的事情——比如深入研究案情、精心设计诉讼策略、用心服务客户。
这套系统搭起来其实不难,关键是要动手实践。建议先从一个小团队试点,跑通流程后再推广到全所。别怕犯错,AI工具本身也在快速迭代,咱们边用边优化就好。
最后送大家一句话:工具是死的,人是活的。再好的AI,也只是律师手里的"笔",真正的专业判断和法律智慧,永远掌握在我们自己手中。
延伸阅读推荐:
- 通义法睿官网:tongyi.aliyun.com/farui
- 法行宝官网:ailegal.baidu.com
- 53AI法律应用案例库:www.53ai.com/news/hangyeyingyong


