手把手教你制作少儿科普 AI 视频,3 步速成,新手躺赢育儿赛道!


宝子们谁懂啊!育儿赛道真的是 AI 博主的 “躺赢区”!刷到个少儿科普号,这类视频的核心玩法居然是 “豆包 + 即梦 + 剪映” 三件套,不用会画画、不用写文案,AI 全程包办,今天就把这份 “育儿赛道封神教程” 掏给你们,新手闭眼冲,轻松拿捏家长和娃的喜好~
🔥 先唠唠:为啥少儿科普 AI 视频能爆?
✅ 受众超精准:家长疯狂需要 “寓教于乐” 的内容,既打发娃时间又能学知识,收藏转发率直接拉满
✅ 制作零门槛:AI 写脚本、生图片、做视频,咱只需要拼一拼,不用懂科普、不用会动画,省 80% 时间
✅ 变现路子野:涨粉后接母婴品牌广告、带儿童绘本 / 玩具,甚至做付费科普合集,变现速度比普通账号快 3 倍!
📌 前期准备:3 个工具就够,新手友好无压力
✅ 核心工具:豆包 AI、即梦 AI、剪映
✅ 小提醒:不用提前学任何技能,跟着抄就行;选题选 “娃日常能接触到的常识”,比如树叶变黄、蚂蚁搬家,家长更愿意看
💡 Step1:豆包当 “编剧”,1 分钟出脚本 + 生图提示词(省超多脑容量!)
这步是核心偷懒技巧!不用自己想科普知识点,不用费脑写分镜,给豆包一个指令,直接出全套方案~
1、打开豆包,粘贴这个 “万能提示词模板”(直接抄,改括号里的主题就行):
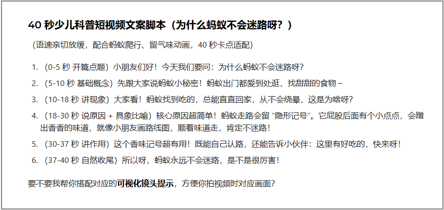
我要做一条 40 秒左右的少儿科普短视频,目标受众 3-10 岁儿童 + 家长,语言口语化、亲切可爱,有互动感。核心解答【为什么树叶秋天会变黄呀】(可换:为什么蚂蚁不会迷路 / 为什么彩虹有 7 种颜色 / 为什么洗澡水会起泡泡),内容要科学又有趣,分 7 个分镜;再帮我生成分镜的文生图提示词,要求:卡通 3D 风格,有一个扎马尾、穿粉色连衣裙的小女孩主人公(保持形象一致),画面和文案对应,色彩鲜艳,背景简洁,比例 16:9,突出科普重点”
2、点击发送,豆包会自动给你:
(0-5 秒 开篇点题)小朋友们好!今天我们要问:为什么蚂蚁不会迷路呀?
(5-10 秒 基础概念)先跟大家说蚂蚁小秘密!蚂蚁出门都爱到处逛,找甜甜的食物~
(10-18 秒 讲现象)大家看!蚂蚁找到吃的,总能直直回家,从不会绕晕,这是为啥呀?
(18-30 秒 说原因 + 具象比喻)核心原因超简单!蚂蚁走路会留 “隐形记号”。它屁股后面有个小点点,会蹭出香香的味道,就像小朋友画路线图,顺着味道走,肯定不迷路!
(30-37 秒 讲作用)这个香味记号超有用!既能自己认路,还能告诉小伙伴:这里有好吃的,快来呀!
(37-40 秒 自然收尾)所以呀,蚂蚁永远不会迷路,是不是很厉害!

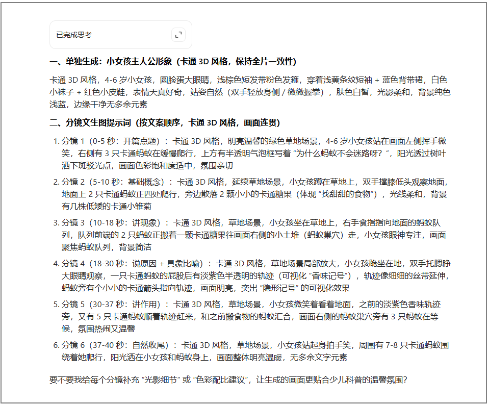
3、继续发送下方指令,让豆包帮忙将脚本拆解出分镜画面提示词:
请根据上面的文案脚本,帮我生成分镜文生图提示词,要求:1.卡通3D 动画风格。2. 加入一个小女孩主人公,单独生成主人公形象,注意保持人物一致性。3. 画面要与文案对应,可视化。4. 不可缺少画面,保持好画面的连续性和衔接性。5.用中文
4、等待几秒,豆包会反馈出分镜画面提示词,不合适可以重新生成

5、想换主题直接改括号里的内容,比如 “为什么鱼会在水里呼吸”,豆包秒出全新脚本,不用重新构思!
🎨 Step2:豆包生图
AI 生图最容易踩的坑就是 “人物不一致”,这步教你轻松搞定~
1、继续使用豆包,使用图像生成功能

2、复制上面给出的全部分镜提示词,粘贴到对话框,点击生成即可

3、点击生成,6张分镜图就生成好了,选最满意的那张保存,不满意就喊豆包 “重新生成,直到满意为止

🖌️ Step3:图片变动画
不用手动调关键帧,即梦直接让图片动起来,还自带可爱动感~
1、打开即梦 AI,首页找到【视频生成】,选择模型【视频 3.0】

2、逐个上传分镜图片,输入 “动态提示词”(看图说话,让元素动起来,直接抄例子):

3、点击生成,等 2-3 分钟 / 个,所有分镜视频就搞定啦!要是觉得动态不够,就加 “轻微弹跳感”“闪烁小光斑”,更讨娃喜欢~

🎬 Step4:剪映 “点睛”,1 分钟加配音 + 字幕(质感翻倍!)
最后一步简单加工,让视频更对家长和娃的胃口~
1、打开剪映,导入所有即梦生成的分镜视频,按脚本顺序排列好

2、加配音:点击【音频】→【文本】→【添加口播稿】,选 “儿童音” 或 “亲切宝妈音”,把 豆包给的脚本文案粘贴进去,生成后对齐视频画面

3、加 BGM 和音效:搜 “儿童纯音乐”“儿童科普”,选无歌词的,音量调小(不盖过配音);再给动态画面

4、最后点击导出即可

🎥 效果展示
🔥 爆款选题方向(直接抄,涨粉更快)
- 自然现象:为什么云朵会飘 / 为什么冬天会下雪 / 为什么小草春天发芽
- 生活常识:为什么要刷牙 / 为什么不能喝生水 / 为什么闹钟会响
- 动物科普:为什么小鸟会飞 / 为什么熊猫爱吃竹子 / 为什么小狗会摇尾巴
💰变现路径(涨粉后直接赚!)
- 广告商单:接母婴品牌(奶粉、绘本、玩具)、教育 APP 的植入,68 万粉单条报价 5000+
- 带货变现:在视频下方挂儿童科普绘本、实验套装、益智玩具,家长转化率超高
- 知识付费:可以把系列视频做成 “少儿科普合集”,在小红书 / 抖音小店售卖
宝子们,这套方法真的超简单,不用懂科普、不用会动画,AI 全程帮你搞定!最后祝大家都能在育儿赛道轻松涨粉变现!


