零代码打造学习神器:腾讯元器作业助手实战开发


零代码打造学习神器:腾讯元器作业助手实战开发
功能预览
在开始之前,先来看看"家庭辅助教师"智能体的最终效果:


核心能力:
- 作业辅导(已实现):启发式讲解,引导孩子独立思考
- 学习规划(已实现):制定个性化的学习计划
- 错题分析:分析错误原因,针对性补漏
- 考前复习:梳理知识体系,模拟测试
- 阅读指导:推荐书单,引导深度阅读
- 习惯培养:追踪执行,培养良好学习习惯
- 家长沟通:定期报告,协助家长了解进度
交互示例:
准备工作
在开始创建之前,请准备好以下材料:
账号准备:
- 微信账号(用于登录腾讯元器)
- 访问 腾讯元器官网 并完成注册
材料准备:
- 智能体提示词(本文已提供完整版本)
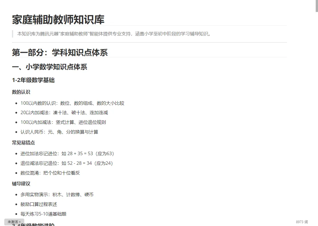
- 知识库文档(《家庭辅导教师知识库.md》)
时间规划:
- 基础配置:30分钟
- 工作流设计:1-2小时
- 调试测试:30分钟
- 总计:约2-3小时
平台简介
腾讯元器是腾讯推出的AI智能体一站式创建与分发平台。平台深度整合腾讯生态,开发者无需编程基础,通过可视化界面即可快速构建具备对话、内容生成、图像处理等能力的AI智能体,并可一键发布到微信公众号、小程序、微信客服、应用宝等渠道。
无论你是企业开发者想要打造智能客服,内容创作者希望搭建粉丝专属助手,还是普通用户想要开发个性化工具,腾讯元器都能提供低门槛的开发体验,让每个人都能轻松拥有自己的AI"合法外挂"。

创建智能体
腾讯元器支持两种类型的智能体:
公众号智能体:支持便捷拉取公众号文章构建知识库,一键发布到公众号后台,实现智能回复功能。
对话式智能体:支持灵活构建通用知识库和工作流,可发布到多个渠道进行对话互动。

本文选择对话式智能体,将其命名为"家庭辅助教师"。

配置提示词
提示词定义了智能体与用户交互的方式和行为规则。以下是为"家庭辅助教师"智能体设计的提示词:
配置完成后,智能体即可开始基本的对话交互。

构建知识库
知识库是智能体的"大脑外挂",能够提供专业的知识支撑。工作流可以调用知识库中的内容,为用户提供更准确的解答。
知识库概述
一个完善的知识库应包含以下内容:
类型 | 内容 | 作用 |
学科知识 | 各年级知识点、公式定理 | 支持作业辅导 |
题库资源 | 典型题型、易错题 | 举一反三练习 |
学习方法 | 记忆法、解题技巧 | 方法指导 |
阅读推荐 | 分年级书单 | 阅读指导 |
习惯指导 | 21天习惯培养计划 | 习惯养成 |
创建知识库

点击"创建知识库",上传准备好的知识库文档。

关联知识库
知识库创建后,需要在智能体中进行关联:
- 在智能体配置页找到"知识库设置"
- 选择已创建的知识库
- 设置检索参数:
- 检索模式:语义检索(推荐)
- 返回数量:Top-K = 3-5条
- 相似度阈值:0.6-0.7
设计工作流
虽然单个提示词即可实现基础对话功能,但"家庭辅助教师"的功能远不止于此。为了让每个功能模块都能精准运行,我们需要设计多个工作流来控制各个环节的输入和输出。
工作流与知识库的关系
工作流中的"大模型"节点可以调用知识库:
例如:作业辅导工作流中,用户提问后,系统先从知识库检索相关知识点,再基于这些内容生成解答。
整体工作流规划
完成工作流规划后,在工作流界面进行添加。

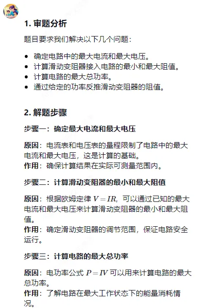
作业辅导工作流
工作流程:用户提问 → 理解题目 → 分析思路 → 引导思考 → 给出答案 → 验证理解
详细步骤:
- 接收问题:询问年级、科目、具体题目
- 拆解分析:识别题目类型、涉及知识点
- 启发引导:先给提示,引导孩子自己思考
- 详细解答:提供完整解题步骤和答案
- 举一反三:出1-2道类似题巩固

该工作流通过多个大模型节点分工合作,完成问题的理解、分析和解答。

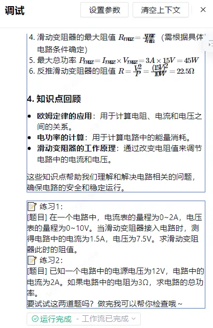
准备测试题目进行调试:

工作流执行过程:首先审题分析,然后解题运算,最后生成详细解析。



学习计划制定工作流
工作流程:了解情况 → 评估现状 → 设定目标 → 制定计划 → 跟踪执行 → 动态调整
详细步骤:
- 收集信息:年级、科目、学习时间、薄弱环节
- 分析评估:识别优势与不足
- 目标设定:短期/中期学习目标
- 计划生成:每日/每周学习安排
- 定期回顾:检查完成情况并调整

该工作流的流程图如下:

准备测试问题:


其他工作流说明
受篇幅所限,本文仅展示了两个工作流的实现。其余工作流的实现方法类似:
工作流 | 核心节点 | 难度 |
错题分析 | 错题录入、错误归类、薄弱定位 | ⭐⭐⭐ |
考前复习 | 知识梳理、重点提炼、模拟测试 | ⭐⭐⭐ |
阅读指导 | 兴趣调研、书单推荐、读后讨论 | ⭐⭐ |
习惯培养 | 习惯诊断、规则制定、进度追踪 | ⭐⭐ |
家长沟通 | 报告生成、问题提醒、建议反馈 | ⭐⭐ |
调试与测试
完成工作流配置后,需要测试智能体是否能够根据用户输入智能调用相应的工作流。
测试学习计划工作流


可以看到,学习计划制定工作流被成功调用。
测试作业辅导工作流


可以看到,作业辅导工作流也被成功调用。
调试技巧
如果工作流没有被正确调用,可以尝试:
- 检查触发关键词:确保用户输入包含工作流触发词
- 调整工作流优先级:在智能体配置中设置工作流调用顺序
- 查看执行日志:在调试模式下查看各节点的输入输出
- 简化提示词:过于复杂的提示词可能影响工作流识别
发布与使用
发布智能体
确认配置无误后,点击发布按钮,选择要发布的渠道:

发布渠道对比:
渠道 | 特点 | 适用场景 |
微信公众号 | 触达粉丝,自动回复 | 已有公众号的创作者 |
小程序 | 独立入口,功能完整 | 需要独立品牌的产品 |
微信客服 | 对话式服务 | 企业客服场景 |
H5链接 | 分享便捷 | 快速体验和推广 |
分享与使用
提交审核,审核通过后即可复制链接分享给他人使用。

使用建议:
- 首次使用时,让孩子向智能体介绍自己的年级和学习情况
- 建议固定时间段使用,培养使用习惯
- 家长定期查看对话记录,了解学习进展
进阶技巧
1. 多模态交互
腾讯元器支持语音输入和图片识别:
- 语音输入:适合低年级学生打字不便的情况
- 图片识别:直接拍照上传题目,自动识别文字
2. 记忆功能
通过"变量"功能实现跨对话记忆:
3. 定时提醒
结合工作流和定时功能,实现学习提醒:
- 每日作业提醒
- 定期复习提醒
- 习惯打卡提醒
4. 数据分析
腾讯元器提供使用数据统计:
- 对话次数和时长
- 功能使用分布
- 用户活跃度
利用这些数据可以持续优化智能体。
常见问题
Q1: 工作流没有被正确调用怎么办?
A: 检查以下几点:
- 确保工作流已保存并发布
- 检查触发关键词是否在提示词中明确
- 尝试调整工作流优先级
- 查看调试日志定位问题
Q2: 知识库检索效果不理想?
A: 优化建议:
- 检查文档格式,建议使用Markdown
- 调整分段长度和阈值参数
- 优化文档标题和关键词
- 增加同义词覆盖
Q3: 如何限制使用时长?
A: 可以在工作流中添加对话次数统计,达到上限后提示休息。
Q4: 智能体会出错答案吗?
A: AI存在一定概率的误差,建议:
- 让孩子说出自己的解题思路
- 家长定期抽查重要题目
- 对于考试真题,建议人工核实
Q5: 可以同时服务多个孩子吗?
A: 可以,但建议:
- 每个孩子使用独立的对话会话
- 开启记忆功能记录每个孩子的信息
- 家长查看各自的对话记录
总结
本文详细介绍了如何使用腾讯元器平台从零开始构建"家庭辅助教师"AI智能体的完整过程。作为一款面向K12学生的教育类AI助手,该智能体通过精心设计的提示词、丰富的知识库和模块化的工作流,实现了"亦师亦友"的辅导定位。
实践要点回顾
1. 智能体定位
- 明确目标用户:K12阶段学生
- 确定角色定位:亲切的学习伙伴,而非严肃的老师
- 设计交互风格:温暖、耐心、善于鼓励
2. 提示词设计
- 核心特质:温暖亲切、耐心细致、善于鼓励、循循善诱
- 边界设置:明确能做什么、不能做什么
- 特殊情况处理:针对"我不会"、注意力不集中、情绪低落等场景的应对策略
3. 知识库构建
- 系统化的学科知识体系(语文、数学、英语)
- 学习方法指导(费曼学习法、番茄工作法等)
- 分年级阅读推荐
- 学习习惯培养指南
- 家长指导建议
4. 工作流设计
- 七大核心工作流:作业辅导、学习计划制定、错题分析、考前复习、阅读指导、习惯培养、家长沟通
- 每个工作流定义清晰的输入、处理和输出
- 多个大模型节点协同工作
5. 发布与分发
- 支持多种渠道:微信公众号、小程序、微信客服、应用宝
- 提交审核后即可公开使用
应用价值
对学生而言
- 随时随地获得学习辅导
- 个性化学习体验
- 培养自主学习能力
- 减轻学习压力
对家长而言
- 减轻辅导负担
- 了解孩子学习情况
- 获得教育指导建议
- 陪伴孩子共同成长
对教育创新的意义
- 零代码开发降低了AI应用门槛
- 推动个性化教育普及
- 展示AI+教育的无限可能
后续优化方向
功能完善
- 补全剩余5个工作流的实现
- 增加多模态交互(语音、图像识别)
- 接入外部题库资源
知识丰富
- 持续更新知识库内容
- 添加更多学科和年级
- 引入优质教育资源
体验优化
- 优化提示词提升交互质量
- 增加记忆功能实现长期陪伴
- 加入游戏化元素提升趣味性
数据安全
- 加强儿童隐私保护
- 内容安全审核机制
- 家长监控与控制功能
结语
腾讯元器作为零代码AI智能体开发平台,让每个人都能轻松创建属于自己的AI应用。"家庭辅助教师"只是一个开始,相信随着技术的不断发展和平台的持续优化,我们将看到更多创新的教育类AI产品涌现,为每个孩子提供更好的学习陪伴和支持。
AI不是要取代人类教师和家长,而是要成为教育的好帮手。通过合理的设计和使用,AI智能体可以真正实现"因材施教"的教育理想,让每个孩子都能获得适合自己的学习支持。
相关资源
- 腾讯元器官网:https://yuanqi.tencent.com
- 知识库文档:《家庭辅导教师知识库.md》
- 知识库构建指南:《腾讯元器知识库构建指南.doc》


