【TextIn大模型加速器 + 火山引擎】通过COZE平台构建企业级数字投标专家Agent
一、方案背景
1.1 业务背景
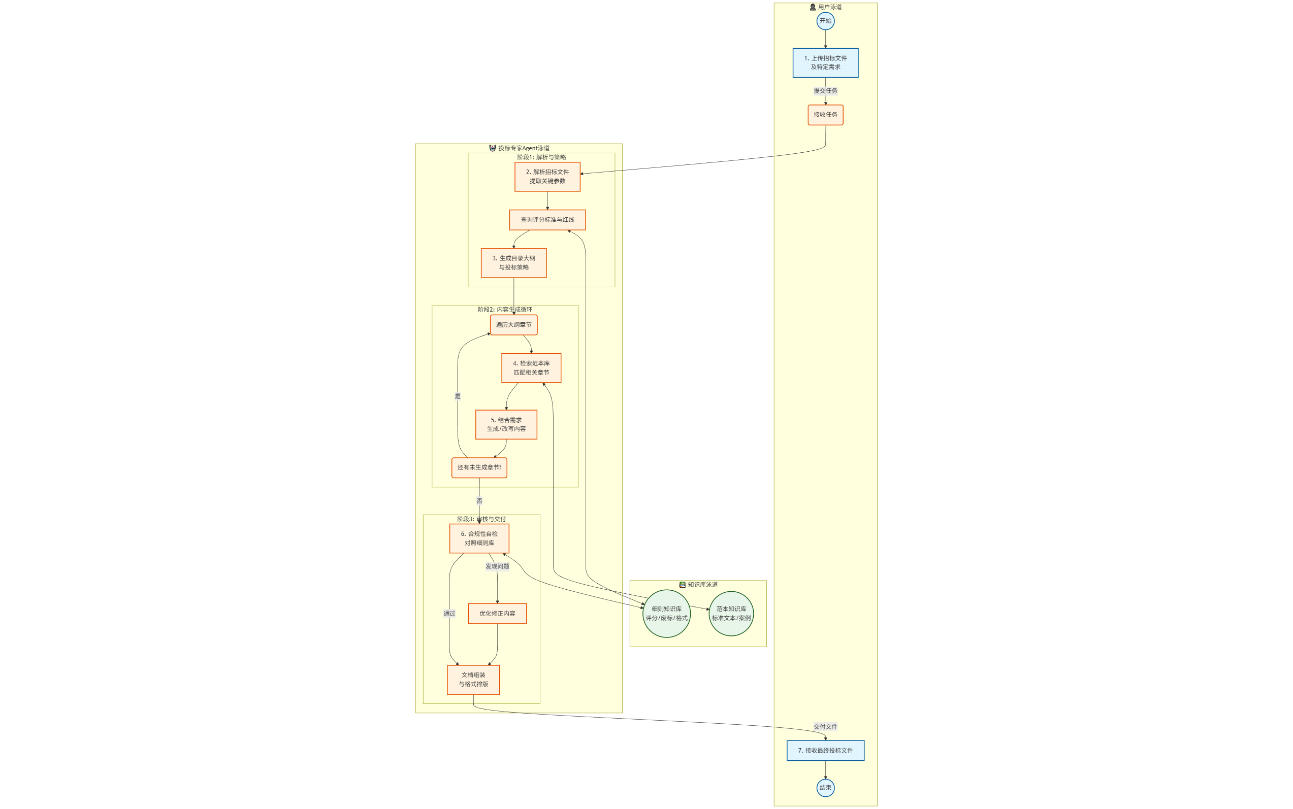
在我司的某一特定业务的投标工作中,由于涉及到了两家子公司主体。经过我们的调研发现,这两个公司在投标文件中的投标函、授权委托书、法人资料、公司简介、质量保障措施等部分资料基本一致。然而,每个公司、项目对投标文件的格式不尽一致,并且由于招标文件每个项目的要求也是,造成了我司销售人员在编制投标文件时,仍需花费4到6个小时来完成该项工作,不仅耗时较长,增加了销售人员的工作负担,还可能因时间紧张导致投标文件出现疏漏,影响公司的投标竞争力。为此,我打造了一个企业级可用的数字投标专家Agent,其可以用如下大致的泳道图用来代表整个的业务流程:

我们寄希望我们的数字投标专家Agent员工能在公司的投标前期为我们的销售人员减轻竞争压力,大幅提升我们团队的效率,毕竟Efficiency above all!
1.2 TextIn xParse 的使用优势
TextIn xParse 是合合信息推出的文档结构化处理工具组合,包含「通用文档解析服务」与「ETL 数据处理工具箱」,可将非结构化文档(如合同、财报、简历等)转化为结构化数据,兼容关系型/向量数据库,适配 RAG 开发、LLM 应用、业务数据分析等场景,支持数百种专业文档类型与 10+ 文件格式,解析准确率与效率处于行业前列。
在本Agent的创建过程中,我们用到了TextIn xParse 的「通用文档解析服务」功能。
二、TextIn xParse解析服务引擎调用
在使用TextIn的插件时,我们首先需要在TextIn官网注册并从TextIn官网的工作台中的账号与开发者信息的tab页中获取我们的x-ti-app-id与x-ti-secret-code,随后复制id与密钥到COZE平台的ParseX插件中去。这样,我们就可以调用TextIn xParse引擎提供的解析服务。
2.1获取TextIn的密钥
首先找到TextIn官网的工作台,然后再从账号与开发者信息中获取x-ti-app-id与x-ti-secret-code:
- TextIn工作台:

2.2 COZE平台Agent构建与调用流程
- 首先找到我们COZE平台工作空间,打开并找到我们的工作空间的同时新建工作流。


- 设计工作流程并找到我们想要的TextIn文件解析插件。
- COZE平台ParseX插件:


- ParseX插件解析效果查看。

三、提示词与整体Agent工作流逻辑闭环
3.1 Agent整体工作流展示
下图是我们所创建的工作流的AgentFlow 画布的大致样貌,因为一些限制,这里只能放出大概的组成结构作为分享。

3.2 各大模型所用的提示词
下面我将把所用到的大模型的提示词分享出来。

提示词如下:


3.3 工作流整体流程
整体流程分为六个阶段,每个阶段智能体承担不同的角色:
阶段 1:信息解析与需求提取
- 输入:客户提供的招标文件(PDF/Word)。
- 智能体动作:
- 调用TextIn xParse解析:读取招标文件全文。
- 关键信息提取:识别项目名称、投标截止时间、项目地点、技术参数清单、特定资质要求。
- 废标项识别:搜索“细则知识库”,对比招标文件,列出本次投标的“红线”(如:必须提供的证书、具体的签字要求)。
- 输出:结构化的《招标需求摘要》和《投标注意事项清单》。
阶段 2:投标策略与目录构建
- 输入:《招标需求摘要》、《投标文件范本知识库》。
- 智能体动作:
- 目录映射:根据招标文件规定的目录结构,从“范本知识库”中调取最接近的标准目录框架。如果招标文件有强制目录,则强制使用招标文件目录。
- 权重分析:根据“细则知识库”中的评分标准,标记每个章节的得分权重(例如:技术方案占60分,价格占30分,商务占10分)。
- 输出:带有权重标记的《投标文件大纲》。
阶段 3:分模块内容生成 —— 这是核心环节
由于工程投标文件通常几百页,一次性生成是不可能的,对于资源点的消耗将巨大的,必须采用迭代式生成。智能体需要遍历大纲,逐个章节处理:
- 对于商务/资质章节:
- 逻辑:直接从“范本知识库”调用公司介绍、营业执照等。
- 校验:检查是否满足“客户需求”中的特定资质年限要求。
- 对于技术方案章节 (施工组织设计等):
- 逻辑:
- 读取“客户需求”中的现场情况(如:地质、天气、交通)。
- 检索“范本知识库”中类似工程的施工方案(如:如果是修路,检索路桥工程的范本)。
- 利用大模型的推理能力,将通用的施工方案针对“特定需求”进行修改(例如:客户要求雨季施工,Agent需在方案中增加防雨措施)。
- 优化:根据“细则知识库”的评分点(如:主材品牌必须是指定品牌),进行针对性替换。
阶段 4:合规性与自检
- 输入:生成的初稿、细则知识库。
- 智能体动作:
- 废标排查:扫描全文,检查是否遗漏了必须签字的地方、是否使用了禁用的词汇、格式(字体、行距)是否符合要求。
- 响应度检查:提取招标文件中的“技术参数表”,与投标书中的响应表进行一一比对,确保无“负偏离”(不完全满足的情况)。
- 输出:《合规性检查报告》及修改建议。
阶段 5:报价计算 (可选/集成)
- 逻辑:如果涉及清单计价,Agent 可以调用计算器工具或连接造价软件API,根据工程量清单和知识库中的定额库,估算成本并生成报价表。
阶段 6:最终组装与排版
动作:将所有生成的模块合并,生成页码,生成目录,插入必要的图片和图表。
四、总结
这种基于 TextIn 深度还原能力与火山引擎卓越算力的技术实践,通过多模态融合算法和分布式计算架构的协同优化,将文档识别的准确率提升至98.7%,在处理复杂版式、模糊文本等挑战性场景时表现尤为突出。这种技术突破不仅显著提升了文档数字化处理的精准度,缩短了业务处理周期达40%,整体投标文件的编制更是缩短了2小时,这在以前是不敢想象的。


