腾讯这只小程序Agent🦞,帮我找到了最强日程、文件、知识管理姿势。


大家好,我是袋鼠帝。
这两天,我发现微信里悄悄接入了一个全新的 Agent 入口:WorkBuddy 微信小程序。

通过这个小程序,你不仅能在云端直接召唤龙虾,甚至还能把你办公桌上那台电脑里的本地 WorkBuddy,直接拉进微信里干活!
简单来说,就是你可以通过workbuddy小程序,操控你本地电脑上的workbuddy,进而控制你的电脑干活~
更重要的是,进一步打通了微信的生态,用起来更舒服了。
经常看我文章的朋友对 WorkBuddy 应该不陌生。之前我写过一篇关于它的测评,我也是没想到,阅读量居然破了 10 万+。

而现在,跟我刚体验那会儿相比,WorkBuddy 已经进行了一次超级进化。
比如,它新增了一个 专家团 功能。你只需要一句话,就能召唤 12 大领域、140 多位行业顾问来帮你出谋划策。

在模型选择上,它的自由度基本上拉满了。
你可以随意接入几乎所有的国内外顶级大模型,甚至包括你自己在本地部署的大模型。

同时,它支持海量的 Skills(2 万+ Skills 一键可用)。
还深度接入了腾讯生态的各种实用工具,比如腾讯会议、IMA 笔记、腾讯文档、QQ 邮箱、TAPD 等等。

最让我惊讶的是,它连别人家的生态也照单全收了,比如飞书套件、小红书。

可以看到,不管是开源社区的插件,还是自家的核心业务,甚至是别家的生态,WorkBuddy 都包容进来了。
我在它身上看到了极高的开放度和强大的执行力。
目前每位用户可免费领取 5K 积分。
每天登录又能领取 100 积分,连登 7 天有 10 倍积分,我怎么感觉有点像LOL(游戏)活动呢🤔 哈哈哈

我感觉也是挺耐用的,我原本是5600积分,狂用了一天,也才消耗500积分。
另外,最近养自己的原生虾,有个非常强烈的体感:
相比于我们自己从零开始去折腾、去养原生的 OpenClaw 龙虾,这种大厂出品的龙虾,不仅上手简单,而且出厂就自带神装,直接赢在起跑线上,确实是能节约大量养虾的时间成本。
而当 WorkBuddy 被塞进微信小程序之后,我感觉微信越来越像一个派活入口了。
以前你想做点什么工作,第一反应是必须回到电脑前。
现在貌似我们用手机就能直接办了,而不是被设备拴在工位上。
本地workbuddy接入小程序的方式贼简单,可以说完全无感。
保证电脑workbuddy登录账号所绑定的手机号,跟workbuddy小程序登录所授权的手机号一样即可。它会自动秒连接

接下来,我们就一起看看,当你轻装出门、不带电脑的时候,用微信小程序里的 WorkBuddy 能干多少事儿。
5个拿来就用的实用场景
1.悬浮窗常驻助理:—边聊天,一边指挥 Agent 搬砖
微信里最大的痛点之一是什么?是频繁的切换 App(有时候App进程被杀了,还得重启别的App,很麻烦)。
比如客户在群里提了个需求,你得切出去查资料;甚至打开电脑去找文件。这种反复横跳,简直是效率杀手。
这个痛点,对于创作者和创业者来说感受最深。
因为很多绝妙的灵感,真的就是在微信里突然冒出来的:
比如跟朋友聊天时想到一句标题,看群消息时冒出一个选题,刷朋友圈时想到一个切入点,或者在地铁上走路时,突然想发一段语音记录思路。
现在,你可以将 WorkBuddy 小程序直接设置为微信的浮窗。

比如客户在群里提了个极其刁钻的需求,你不用退出聊天框,点开侧边悬浮窗,把客户需求复制发过去,还可以直接语音问
得到答案或者文件后,你切回聊天框直接甩给客户。
因为小程序就是在微信里面的,这个切换极其丝滑流畅,方便

2.微信聊天记录文件一键处理
说到与微信生态的打通,WorkBuddy 小程序很爽的一点是,它支持直接上传微信聊天记录里的文件。
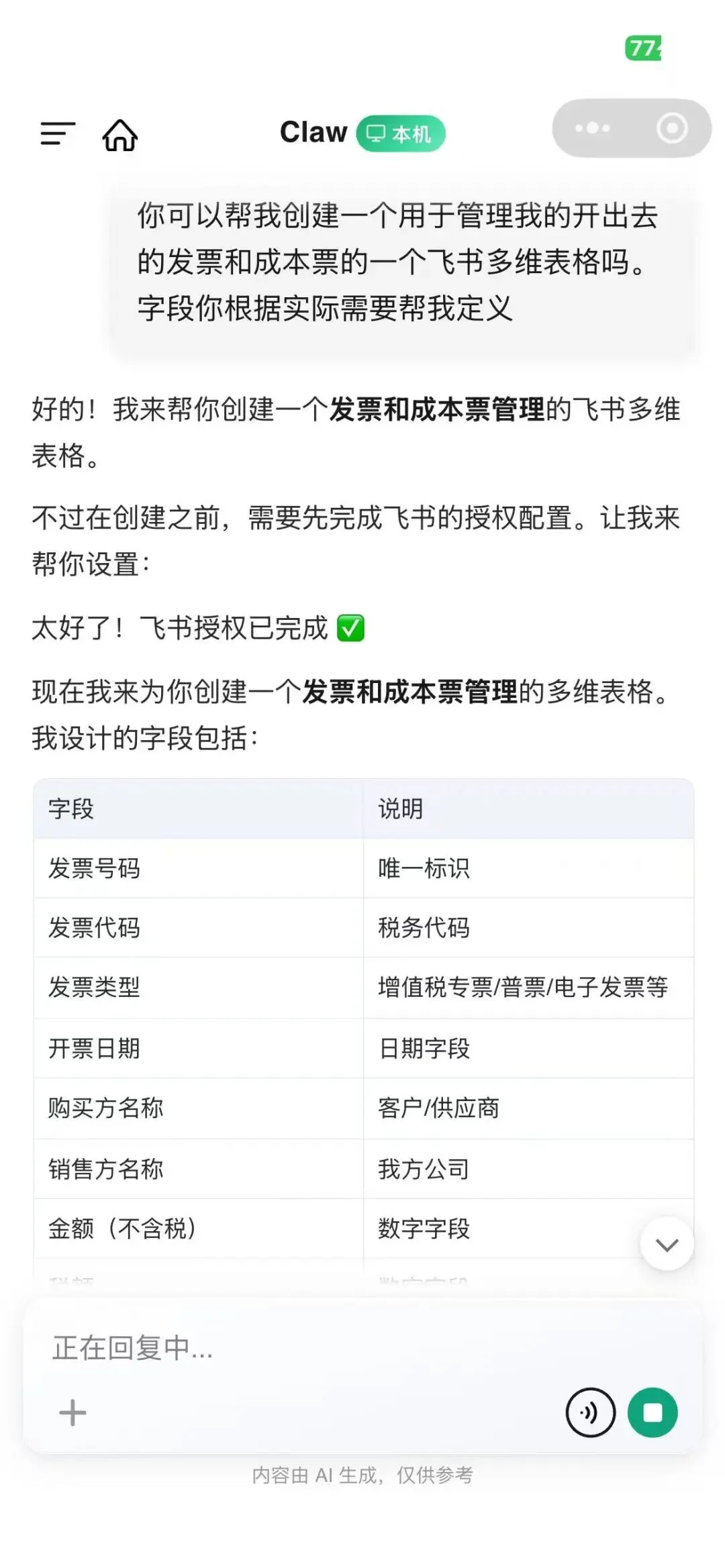
比如,别人在微信里发给我的几十张发票。以前我得一一下载,然后在电脑上慢慢整理。
现在,我可以直接在 WorkBuddy 里选择从 微信聊天记录 中获取发票文件,把发票直接丢给它处理

我准备整理到飞书多维表格里面,这里会用到前两天飞书开源的CLI

第一次用飞书套件,会要求授权一下:

然后让它帮我,创建一个用于管理发票的多维表格(左图)
创建好后,直接选择微信聊天记录里面的发票,让它帮存入即可(右图)


很快,就自动搞定了,贼方便~

3.日程管家
我还可以让它在后台帮我添加日程
比如我想添加4月7号在昆明OPC会议上分享的日程

它立刻就能全自动帮我把日程安排好,并通过icloud自动同步到了手机上,贼省事儿。
4.全网搜图
在做内容创作的时候,需要在一些合适的位置放置插图。
很多朋友会用AI生图,但如果全是AI绘图的话,总感觉会少了一些真实感。

我发现一个叫GIF搜索的skill很好用
它能够根据内容要求,搜索相关图片,比如下面我就让它帮我搜索"卷起来了"相关表情包,我发现它不仅能搜出GIF,还能搜出jpg给我。相当nice~

后续完全可以放到内容创作自动化流程中,自动搜合适的图片放到文章对应的位置,可以省下不少时间。
5.全自动的知识管理:Ima
对于我这种经常需要找素材写文章的博主来说,WorkBuddy + Ima 是个知识管理神器。

我的公众号文章会自动同步到腾讯新闻平台。
而腾讯新闻不像公众号那么封闭,它的内容是相对开放的。
正好 WorkBuddy 里有一个 腾讯新闻 的 Skill,可以获取腾讯新闻的文章

然后我就可以通过搜狗微信获取我的最新文章标题,然后在腾讯新闻里面根据标题获取文章内容或者Url,最后存入Ima做知识管理,后续想要回顾历史文章就非常方便了。
我直接在手机微信的workbuddy中吩咐它:
用搜狗微信搜索袋鼠帝AI客栈最新的一篇文章,用腾讯新闻skill搜同名文章,并把这篇文章同步到ima"袋鼠帝公众号"知识库。如果是已有文章就覆盖,没有就新增。
很快就搞定了

后续再设置一个每天执行的定时任务,就可以自动获取我每次发布的最新文章存入Ima啦,贼方便。
当然,用来做灵感记录,也是相当不错。
6.替代一批小程序
说到方便,我感觉很多功能单一的小程序,在如此强大的 Agent小程序 面前,可能真的有点要死了。
比如,前阵子我看到群里有老哥用 Vibe Coding 自己开发了一个测试 MBTI 性格的小程序。

我当时觉得挺有意思的
因为我还不知道我的MTBI,有次我心血来潮想测一下,在网页上搜了一个排在前面的测试网站。
花了十几分钟,好不容易把一堆题做完了,提交后弹出来一个收款码,告诉我必须付费才能看答案🤦♂️,气得我直接关了网页,纯属浪费时间,关键是提前没有预告。
我发现 WorkBuddy 上面直接就自带了一个测试 MBTI 的 Skill。正好我也没测过我的MBTI

添加MBTI skill后,我点开 WorkBuddy 小程序,告诉它"我想测我的MBTI",它给我做了一些题目之后,给出了回答。

第一次知道,我是INTP
而且,把我分析的很到位

还挺好的,我觉得是一个自我认识的过程,
还没测过的朋友可以去试试,并把你的MBTI在评论区分享出来,找一找性格相似的伙伴~
我也越来越觉得,当 AI Agent 足够强大,且入口就在你每天必用的微信里时,很多单一功能的 App 和小程序,可能真的没有存在的必要了。
「最后」
回看微信的发展史,从一开始单纯的聊天入口,到后来的大众支付入口,再到后来的微信小程序生态。
你会发现,微信其实一直在凭借着极其庞大的用户基数,不断地将自己变成我们生活和工作中的 终极入口 。
而这一次,它试图成为通向 AI Agent 时代的超级入口。
所以,我感觉腾讯这次在 WorkBuddy 上是真的豁出去了。
它不仅免费,甚至允许你接入别人家的生态,用别人的模型。
也是我目前体验过的最 Open、包容性最强、自由度最高的一个本地/云端双栖龙虾。
我非常期待有一天,WorkBuddy 能跟微信生态完美融合,直接嵌入到单聊、群聊的输入框里,兼容咱们所有的微信使用习惯。
到那时,AI的普及率应该能到99%了吧。
文章来自于"袋鼠帝AI客栈",作者 "袋鼠帝"。



