媒体人用AI写出爆款标题的四个层次:教你如何调动用户情绪价值


本文目录
1. 引言:为什么你的标题总是差一点"感觉"?
2. 第一层:评估 - 什么是“好标题”?
3. 第二层:诊断与拆解 - 如何学习一篇爆款标题的结构
4. 第三层:生成与模拟 - AI的"学、写、评"三重奏
5. 第四层:测试与优化 - 根据数据结果进行迭代
6. 专属表格:建立你的"爆款标题选题库
7. 实战模板:可直接套用的多行业爆款标题结构
1. 引言:为什么你的标题总是差一点"感觉"?
你是不是经常有这样的感觉:内容写得挺好,图片也花了不少心思,可发出去就是没什么人点开看?
问题大概率就出在标题上。
很多人写标题,要么是随便想一个,要么是模仿别人的样子写。结果就是,标题总是差那么点"味道"——要么勾不起别人的兴趣,要么感觉像在自说自话。
看了很多大神写的教程,总感觉高大上,一学就会,但是真到了实操却一脸懵,其实写标题真没那么难。今天,我要给你一套用AI来系统搞定标题的方法。这套方法不是让你拍脑袋想,而是教你怎么去分析、怎么去学、怎么批量做、怎么用数据验证,最后还能把你的经验存起来,下次直接用。
简单说,就是把标题创作,从"凭感觉",变成"有流程、能优化、可积累"的科学工作。
看个例子,一眼就懂:
| 类型 | 标题案例 | 为啥这个标题更厉害? |
|---|---|---|
| 🤷 普通标题 | 《夏季护肤指南》 | 太泛了:像教科书目录,不知道具体讲啥,关我啥事? 没感觉:冷冰冰的,激发不起任何点击欲望。 |
| 🔥 优化后标题 | 《救命!夏天脸上狂出油,这3个雷区你一定踩过》 | 有情绪:"救命!"瞬间抓人,"一定踩过"制造共鸣和焦虑。 有价值:承诺告诉你具体"3个雷区",看了就能避坑。 有重点:加粗关键词,一眼看到核心信息。 |
2. 第一层:评估 - 什么是“好标题”?
在创作之前,我们得先知道,什么才叫"好标题"。主要靠下面三个维度来进行评判:
-
情绪维度:能让人有感觉。
- 别干巴巴地陈述事实。你得想想,用户看到这个标题,心里会咯噔一下吗?是能让他好奇("这是啥?"),还是能让他焦虑("我是不是也有这问题?"),或者是让他羡慕("我也想要!")。
- 例子:
- 普通版:
《夏季护肤指南》 - 好版本:
《救命!夏天脸上狂出油,这3个雷区你一定踩过》(这里调动了"焦虑"和"警告"的情绪)
- 普通版:
-
价值维度:让人一眼就知道"看了对我有啥好处"。
- 用户很忙,没空猜。你的标题要直接告诉他,看完你这篇笔记,他能得到什么具体的东西。是省了钱?变美了?还是学会了一个技巧?
- 例子:
- 普通版:
《分享我的装修经验》 - 好版本:
《预算有限?我用10个"抠门"技巧,装出了博主同款奶油风》(这里承诺了"省钱"和"获得博主同款"的价值)
- 普通版:
-
节奏维度:读起来顺溜,重点突出。
- 标题别太长,也别太短。适当用数字、符号、疑问句来断句,让眼睛一扫过去就能抓住核心信息。
- 看看下面这两个,哪个你一眼看得更明白?
- A:
《关于提升小红书笔记点击率的一些方法思考》 - B:
《3个暴力提升点击率的小红书标题写法,第2个你肯定没想到》
- A:
小结一下:一个好标题 = 让人有感觉(情绪) + 说清有啥用(价值) + 读着不费劲(节奏)。下次写之前,先用这三把尺子比划比划。
3. 第二层:诊断与拆解 - 如何学习一篇爆款标题的结构
看到别人爆了,别光羡慕。要学会把它"拆开"看,把里面的精华学过来。
怎么拆? 举个例子,就像拆乐高一样,看它是由哪几块拼成的。一个爆款标题,通常可以拆成三部分:
- 前缀(给谁看/在什么场景): 锁定人群或场景。比如
"打工族速看"、"熬夜党必备"、"装修到崩溃的我"。 - 主体(核心问题/方法): 讲最核心的冲突或解决方案。比如
"毛孔粗大"、"5分钟搞定"、"这个技巧"。 - 后缀(结果/感觉): 最后撩一下,给个结果或加强情绪。比如
"素颜也能打"、"后悔没早刷到"、"亲测有用"。
光拆不行,还得让AI学会。 你不能自己琢磨几个就算了。最好的办法是,让AI帮你批量分析,找出规律。
【实操时间】用AI分析爆款结构
-
第一步(收集): 在你的目标领域(比如护肤、健身、装修),去小红书搜,找出至少10个点赞很高的爆款标题,复制下来,整理成一个清单。
-
第二步(让AI学): 打开你的AI工具(比如Kimi、ChatGPT、文心一言都行),把清单扔给它,并输入下面这个指令:
"请你当一回标题分析专家。我给你一批小红书爆款标题,请你帮我分析它们的共同规律。请从这四个角度总结:
- 触动情绪:它们主要利用了哪种情绪?(比如好奇、焦虑、羡慕、震惊)
- 锁定人群:它们是怎么描述目标读者的?(比如新手妈妈、上班族、学生党)
- 描述问题:它们用了什么句式来抛出问题或痛点?
- 给出承诺:它们是怎么承诺好处的?
最后,请你给我总结出2-3个最常用的标题句式模板。"
-
第三步(收获报告): AI会给你一份分析总结。你可能会得到类似这样的模板:
- "痛点警告型":
[人群]注意!再不[改变],当心[糟糕后果] - "成果炫耀型":
自从我[做了某件事],连[谁]都问我[怎么做到的] - "秘密揭秘型":
原来[大家常做的事]是错的!怪不得你一直[没效果]
- "痛点警告型":
你看,这样你就不是模仿一个具体的标题,而是掌握了能生产无数个好标题的"公式"。
4. 第三层:生成与模拟 - AI的"学、写、评"三重奏
好了,现在我们手里有了从爆款里提炼出来的"公式"。接下来,就让AI当我们的"标题生产员"和"第一波观众"。
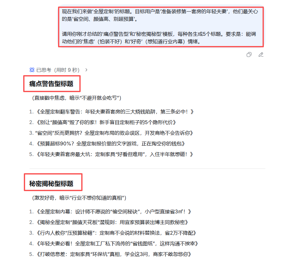
【实操步骤1:让AI当写手】 继续在刚才的AI对话窗口里,基于它总结的模板,下达新指令。假设你是做"全屋定制"的,目标客户是"准备装修新家的年轻夫妻"。
"好,现在我们来做'全屋定制'的标题。目标用户是'准备装修第一套房的年轻夫妻',他们最关心的是'省空间、颜值高、别超预算'。
请用你刚才总结的'痛点警告型'和'秘密揭秘型'模板,每种各生成5个标题。要求是:能调动他们的'焦虑'(怕装不好)和'好奇'(想知道行业内幕)情绪。"
AI马上会给你吐出10个标题初稿。比如:
- "装修小白千万别瞎做柜子!这5个隐形收纳设计,让你家多出10平米。"
- "全屋定制的水太深!记住这3个问法,销售不敢再坑你。"
【实操步骤2:让AI当观众,内部投票】 这是最关键的一步!标题好不好,不能我们自己说了算。我们可以再开一个AI窗口,让它扮演我们的目标用户,来给刚才生成的标题做"内测"。
-
打开一个新的AI聊天窗口(或者新开一个对话)。
-
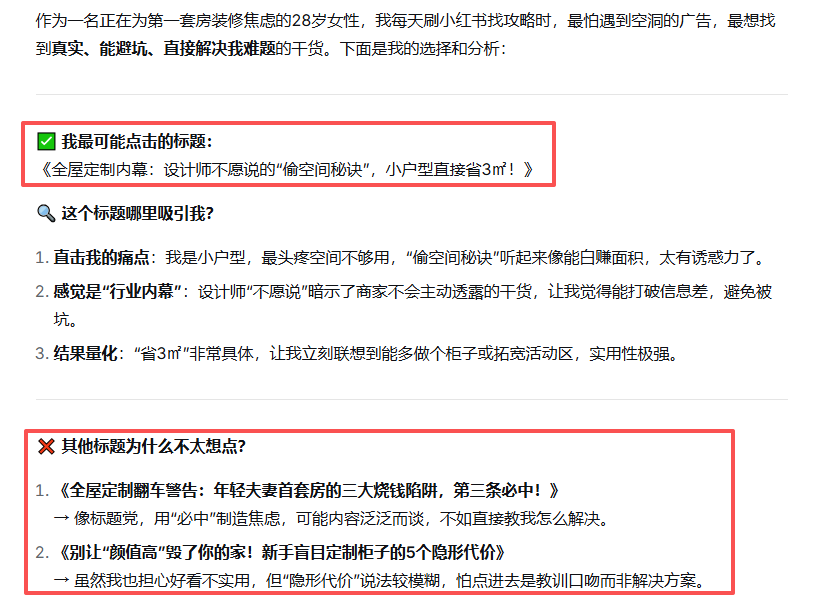
给它一个"人设"指令:
"现在请你扮演一位'正在装修第一套房的28岁女性用户'。你对装修既期待又焦虑,怕被坑,也怕装出来不好看。你经常在小红书上找攻略。
我这里有一组关于全屋定制的笔记标题,请你以这个身份,告诉我:
- 你最可能点击哪一个?
- 这个标题具体是哪里吸引了你?(是觉得说到你心坎了?还是感觉能学到干货?)
- 其他标题你为什么不想点?(是感觉不关你事?还是觉得像广告?)"
-
把上一个AI生成的10个标题,复制粘贴给这个"模拟用户"。
你会得到一份非常具体的"用户反馈报告"。比如它可能会说:"我最可能点击第二个,因为'销售不敢再坑你'这句话直接解决了我最怕被坑的焦虑。第一个标题虽然也说了痛点,但感觉更像是在推销柜子本身。"
这个步骤的意义在于:在你把内容发出去面对真实用户之前,先用AI模拟了一轮用户心理,提前排掉一些"自嗨"的雷。根据这份"内测报告",你就可以初步筛选出2-3个最有潜力的"冠军候选标题"。
5. 第四层:测试与优化 - 根据数据结果进行迭代
内测完了,该真正进入验证阶段了。但记住,不要只发一个标题!那样你永远不知道另一个会不会更好。
一定要做A/B测试! 把筛选出来的2个最优标题,配上一模一样的封面图和内容正文,准备发布。可以间隔一段时间发布。
发布后,核心就看两个数据:
- 点击率:多少人看了封面标题点进来了?
- 互动率:点赞、收藏、评论多不多?
假设结果是:
- 标题A:
《全屋定制5大避坑指南,看完省下3万块》点击率 4.1% - 标题B:
《销售绝不会告诉你的5个定制柜猫腻,我家中了3个》点击率 6.8%
显然,标题B赢了。但工作还没完。
【让AI做赛后复盘】 把这两个标题和A/B测试的结果,再次交给AI(可以回到第一个分析窗口),让它帮你分析"为什么"。
"这是我做的A/B测试结果:标题A点击率4.1%,标题B点击率6.8%。两个标题的正文内容完全一样。
请你从这三个方面分析,为什么标题B效果更好:
- 情绪强度:哪个标题激发的情绪更强烈、更直接?
- 价值感知:哪个标题让用户感觉"看了更有用"?
- 理解成本:哪个标题一眼看懂的速度更快?"
AI可能会分析出:"标题B使用了'销售绝不会告诉你'、'猫腻'、'我家中了'这些词,制造了更强的'揭秘感'和'真实受害者'情绪,让用户感觉信息稀缺且真实,价值感更高。同时,'猫腻'比'避坑'更口语化、更具象,理解成本更低。"
看,这就是一次完整的进化闭环! 你不仅知道了哪个好,还大概知道了为什么好。下次写标题,你就可以有意地强化"揭秘感"和"个人真实经历"的写法。你还可以让AI基于这个胜出的标题,再生成几个变体,继续测试。
6. 专属表格:建立你的"爆款标题选题库"
每次这么分析、测试,太累了,而且容易忘。最好的办法,是把成功的经验存下来,变成你自己的东西。
我强烈建议你建一个 "爆款标题选题库" 。用个在线表格就能搞,比如腾讯文档、飞书多维表格。
可以按照以下维度进行创建:
| 序号 | 原始爆款标题(抄来的) | 拆解出的结构模型 | 主要调动情绪 | 生成指令模板(可变部分用[X]标出) | A/B测试结果与分析 |
|---|---|---|---|---|---|
| 1 | 熬夜脸黄自救成功!这碗粥我连喝一周 |
成果展示型:[问题]自救成功![方法]我连用[时间] |
羡慕、好奇 | [皮肤问题]自救成功![低成本方法]我连用[时间段] |
胜出。分析:"自救成功"结果导向强,"连喝一周"显得轻松易坚持。 |
| 2 | 真的后悔!装修没做这8个插座,现在满屋插线板 |
后悔警告型:真的后悔![场景]没做[数字]个[细节],现在[糟糕现状] |
焦虑、后怕 | 真的后悔![XX阶段]没做[数字]个[关键点],现在[麻烦后果] |
点击率高。分析:用具体数字和生动后果(满屋插线板)制造强烈焦虑。 |
| ... | ... | ... | ... | ... | ... |
这个库怎么用?
下次你要写"健身饮食"的标题,不用从头想。直接去库里找到"成果展示型"模板,把变量一换:
[皮肤问题]自救成功![低成本方法]我连用[时间段]
→
"平台期体重自救成功!这个食谱我连吃10天"
看,10秒钟,一个经过验证的、高质量标题雏形就出来了。这才是真正的"降本增效"。
7. 实战模板:可直接套用的多行业爆款标题结构
最后,送你几个"万金油"式的标题模板,覆盖不同场景。你可以直接把模板和你的行业关键词填进去,让AI批量生成。
模板1:知识干货类
[数字]+[形容词]+[方法]搞定[人群]的[痛点],[短时间]就能[看到效果]
- 例子:
3个超简单的碎片化动作,搞定上班族的颈椎酸痛,午休10分钟就能放松。- 怎么用:把
[方法]换成"跟练视频"、"食谱",[痛点]换成"小肚子"、"不会穿搭"即可。
模板2:生活方式/好物类
自从我[做了一件小事],我的[生活领域]再也回不去了/被夸了N次
- 例子:
自从我把手机锁屏换成这句话,我的执行力开挂了。- 例子:
自从我买了这个百元小家电,我妈都问我链接。
模板3:测评避坑类
全网都在推的[产品名],真的适合[特定人群]吗?[我/博主]实测[时间]告诉你
- 例子:
全网都在推的XX水乳,真的适合大油皮吗?油痘肌博主实测28天告诉你。- 注意:这种标题信任感强,但内容一定要真实。
模板4:秘密揭秘/行业 insider类
[行业内的人/资深人士]绝不会告诉你的,关于[某件事]的[数字]个真相
- 例子:
4S店销售绝不会告诉你的,关于买车砍价的3个真相。- 例子:
设计师绝不会告诉你的,让小家显大的4个色彩秘密。
最后的叮嘱: 别指望看一遍就能立刻成为标题高手。今天给你的,是一套完整的"渔具"和"钓鱼流程"。真正有效的动作是:选一个你最近要发的笔记,按照"评估-拆解-生成-模拟-测试-沉淀"这个流程,老老实实走一遍。
走通一遍之后,你就会发现,写标题再也不是令人头疼的玄学,而是一个可以不断优化、越做越轻松的流水线工作。祝你下一篇就出爆款!有任何问题,可以评论区留言,欢迎探讨~




