让 AI 模拟谈判对手,预演一场“零和游戏”的合同攻防战


前言:谈判桌上的“降维打击”
做过大额合同谈判的都知道,最累的不是改逗号句号,而是猜测对手的底牌。当对方法务把一份标红(Redline)的合同发回来,把你的“违约金 30%”改成了“以实际损失为限”,把“管辖地北京”改成了“香港仲裁”。你得想:
- 他们是真的因为合规要求改的?
- 还是在试探我的底线?
- 如果我拒绝,这单生意会黄吗?
以前,这需要一个团队开会研判半天。但现在,利用 ChatGPT-4o 或 文心一言 4.0 的推理能力,我们可以引入“博弈论模拟”。我们把 AI 设定为对方的律师,让它先跟我们“打一架”。今天这套流程,就是教你如何用 AI 看穿对方意图、预演谈判后果、并生成进可攻退可守的回函。
Step 1. 意图侦察:透过“法言法语”看穿本质
收到对方修改意见(Comments)的第一步,不是急着回绝,而是归因。你需要知道对方修改条款的真实动机(Hidden Agenda)。
场景设定
假设你代表甲方(一家 2025 年的科技独角兽),正在采购乙方的核心算力服务。 原始条款:乙方承诺服务可用性(SLA)为 99.99%,否则赔偿双倍服务费。 对方修改:将赔偿上限设定为“当月服务费的 50%”,并增加了“不可抗力包含黑客攻击”的免责条款。
实操 Prompt (适用于 GPT-4o / 文心 4.0):
Role (角色设定):你是一名拥有 20 年经验的 TMT 行业资深法务总监,精通商业博弈论。
Task (任务):请分析以下合同条款的修改。不要只解释法律含义,要利用博弈论分析对方的潜在商业意图和风险敞口。
Input (输入):
- 我方原稿:[SLA 99.99%,双倍赔偿]
- 对方修改:[赔偿封顶 50%,黑客攻击免责]
- 背景:乙方是该领域目前的市场寡头,但我方是其年度最大的潜在客户。
Analysis Requirement (分析要求):
- 风险转移:对方试图规避哪类具体的现实风险?
- 谈判筹码:这是对方的“核心底线”还是“虚晃一枪”?
- 行业基准:2025 年同类算力服务的标准赔偿条款通常是怎样的?
AI 输出的洞察(示例):
- 文心一言 4.0 提示:对方强行加入“黑客攻击免责”,极可能暗示其近期遭受过类似攻击或安全防御体系存在短板(历史包袱)。
- 博弈判断:对方是寡头,通常极其强势。但鉴于你是年度大客户,赔偿封顶条款可能是为了通过其内部风控系统的死板规定。建议策略:接受封顶,但要求降低“黑客攻击”的免责门槛(如必须提供第三方审计报告证明非乙方过失)。

- 图注:左侧为合同修订痕迹,右侧为 AI 生成的“意图雷达图”,分析了对方在“合规”、“成本”、“免责”三个维度的权重。
- 目的:展示 AI 如何将法律文本转化为商业情报。
Step 2. 红蓝对抗:让 AI 扮演“最难搞”的对手
知道了意图还不够,我们要预演。如果我强硬拒绝,对方会怎么回?我们将启动 AI 的红队测试 (Red Teaming) 模式。
实操 Prompt:
指令:现在请你扮演乙方的法务负责人。你的性格非常强势,寸步不让,并且善于利用“行业惯例”来压人。
情境:我已经发邮件拒绝了你的“赔偿封顶 50%”条款,并坚持原来的“双倍赔偿”。
挑战:请给我写一封回复邮件(Email),反驳我的要求。你需要列举 3 个理由来打压我的气势,并暗示如果不接受这个条款,签约流程将无限期推迟。
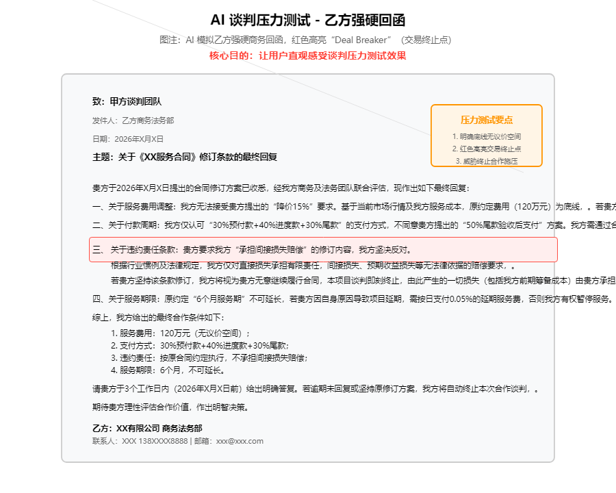
这一步的价值: 你会提前看到对方可能抛出的“大招”(比如:集团风控红线、供应链成本上升、排他性资源)。当你真正在谈判桌上听到这些话时,你就不会慌,因为你已经演练过了。

- 图注:AI 模拟的“乙方回函”,使用了非常强硬的商务措辞,甚至用红色高亮标出了“Deal Breaker”(交易终止点)。
- 目的:让用户直观感受压力测试的效果。
Step 3. 战术反击:生成 3 种颗粒度的回函话术
经过了侦察和预演,现在轮到我们出牌了。 在商务谈判中,话术的软硬程度 (Tone of Voice) 往往比法律条款本身更影响结果。我们需要 AI 生成三套方案,供决策层选择。
方案 A:温和推进型 (Soft / Cooperative)
-
适用场景:对方很强势,且我方急需该服务,不想谈崩,只想微调。
-
Prompt:
"生成一封回复邮件。语气:合作共赢、理解对方难处。策略:原则上接受封顶,但提出以‘延长服务期’作为替代性补偿。重点强调双方的长期伙伴关系。"
方案 B:专业对等型 (Neutral / Professional)
-
适用场景:双方地位平等,公事公办。
-
Prompt:
"生成一封回复邮件。语气:不卑不亢、逻辑严密。策略:引用《民法典》关于违约金的原则,指出 50% 封顶远低于我方潜在风险敞口。提出折中方案:赔偿上限为‘12个月服务费’(行业标准)。"
方案 C:强硬施压型 (Hard / Aggressive)
-
适用场景:我方是甲方爸爸,或者有备选供应商,要给对方最后通牒。
-
Prompt:
"生成一封回复邮件。语气:震惊、失望、强硬。策略:明确表示该条款是‘Red Flag’(红线),无法通过我方合规审批。直接暗示我方正在接触备选供应商 B。要求对方在 24 小时内确认是否能改回原条款,否则暂停流程。"
输出示例(文心一言 4.0 生成的强硬版片段):
“...我方对贵司法务团队提出的修订深感意外。50% 的赔偿封顶不仅严重偏离了 SaaS 行业的通行标准(通常为 100%-150%),更将把巨大的业务中断风险完全转嫁给我方。坦率地说,这一条款已触碰我司风控红线。鉴于项目上线在即,请贵司在明日下班前确认能否撤回该修改,否则我们将被迫启动 Plan B 供应商的签约流程...”

- 图注:三栏对比图。左边是“温和版”(绿色),中间是“中立版”(黄色),右边是“强硬版”(红色)。展示了同一诉求的不同表达方式。
- 目的:展示 AI 在语言艺术上的微操能力。
Step 4. 风险控制:Human-in-the-Loop (人在回路)
AI 生成的只是“草稿”和*“策略建议”。虽然 AI 的法律逻辑已经很强,但最后的把关依然需要律师。
必做检查清单 (Checklist):
- 法律引用核查:如果 AI 引用了法条(尤其是文心一言引用中国法律,或 GPT-4o 引用判例),必须使用 北大法宝 或 Westlaw 核实是否有效、是否被废止。
- 数据脱敏:在投喂给 AI 之前,务必将公司名、金额、核心技术参数替换为
[Party A]、[Amount]。尽管现在的企业版 GPT 承诺不训练数据,但保密是法律人的底线。 - 商业逻辑确认:AI 不知道你们老板昨晚和对方老板吃饭时达成了什么私下默契。所有回函必须经过商业负责人的确认。
结语:从“文字工匠”到“战略家”
在 AI 时代,律师和商务人员的核心竞争力,不再是“谁写的条款更严密”(AI 写得比你严密),而是**“谁更懂得在博弈中争取利益”**。
通过这套 分析 -> 模拟 -> 决策 的 AI 工作流,你不再是一个单纯处理文档的“文字工匠”,而是一个拥有无限算力支持的**“谈判战略家”**。
当对手还在对着屏幕苦思冥想怎么措辞时,你已经推演了 10 种结局,并把最有利的那张牌,轻轻放在了桌面上。
参考资料与数据来源:
- Thomson Reuters: Future of Professionals Report 2025 - 关于 AI 在法律谈判中的应用趋势。
- Harvard Law School Program on Negotiation - 博弈论在商务谈判中的经典理论。
Tags: #法律科技 #商务谈判 #博弈论 #ChatGPT #文心一言 #合同审查 #职场进阶#




