AI 怀旧农村动画教程,小白零基础也能学,赶紧来抄作业!


宝子们谁懂啊!最近刷到的怀旧农村动画,直接把我拉回 80、90 后的童年 —— 村口两人合抱的老槐树、爷爷用槐树叶编的小篮子、邻里围坐听奶奶讲故事、夏天在树下写作业的石板凳… 画面是写实 2D 动画风,配上鸟叫、风吹树叶的音效,治愈到看完心情都变好了!
更绝的是:一个账号就靠 58 条这种内容,涨粉 16 万,评论区全是 “爷青回”“这就是我的童年”“求更外婆家的菜园”,互动率高到平台疯狂推流!关键是:不用会画画、不用实拍、甚至不用找素材,就用豆包 + 剪映两个工具,3 步搞定,新手 10 分钟出片,变现路径还超明确!
作为专注拆解 AIGC 爆款的博主,今天就把这套 “怀旧农村动画” 的躺赚教程扒得明明白白,从爆火逻辑到一步一步实操,再到怎么把流量变现金,全给你们讲透,闭眼冲就对了!
🔥 先唠爆火底层逻辑:为啥怀旧农村动画能疯狂吸粉?
不是随便拍怀旧内容就能火,这玩法的流量密码藏在 3 个点里,精准戳中平台和用户的爽点!
✅ 怀旧风自带流量 buff:80、90 后已经成为短视频主力受众,童年农村生活是共同的回忆杀 —— 老槐树、打谷场、外婆家的灶台,只要画面一出来,就忍不住停留,代入感直接拉满;
✅ 治愈系内容受众广:现在大家压力大,这种节奏舒缓、画面清新、充满烟火气的内容,能让人瞬间放松,不管是通勤摸鱼、睡前放松都适合看,转发率超高;
✅ 制作门槛低到离谱:不用会绘画(AI 生成画面)、不用实地取景(避免农村没素材的困扰)、不用复杂剪辑(剪映傻瓜操作),批量产出毫无压力,新手也能日更 3 条;
✅ 变现路径清晰:内容和乡村、怀旧、家居类商品高度契合,橱窗带货、广告植入、流量分成,随便选一个都能赚钱,不用愁流量变不了现!
📦 前期准备:零成本入门
核心工具:
- 豆包(文案 + 生图 + 生视频一条龙,不用切换多个工具,新手狂喜);
- 剪映(免费剪辑,音效、配音功能全,不用学 PR,10 分钟速成)。
小灵感:
- 爆款主题推荐:村口老槐树、外婆家的菜园、打谷场、童年小卖部、夏日池塘、奶奶的灶台;
- 列 3-5 个怀旧场景(围绕主题展开,比如 “老槐树” 主题:树下写作业、爷爷编篮子、邻里聊天、孩童追跑、槐花飘落)
📒 具体操作流程:从 0 到 1 复刻怀旧农村动画
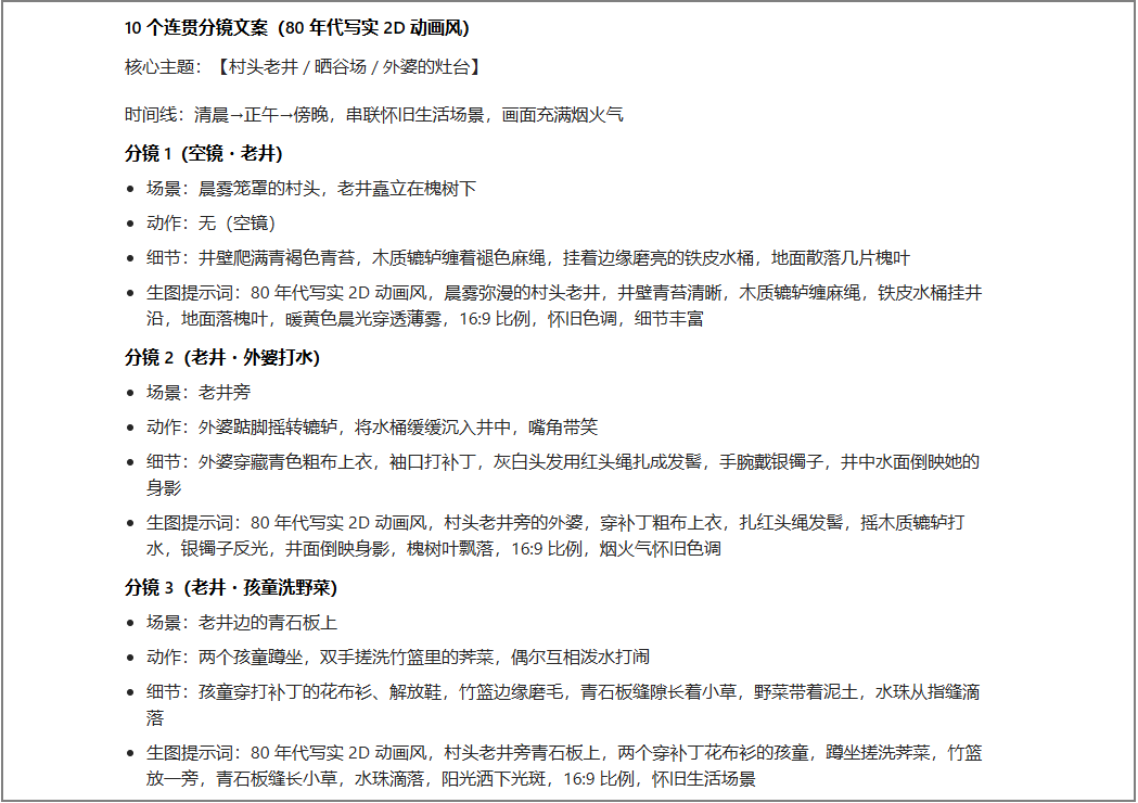
第一步:用豆包当 “编剧 + 画师”!1 分钟出分镜文案 + 图片
这步是核心!不用自己费脑写剧情、抠画面细节,直接抄我的万能提示词模板,改括号里的内容就行,新手也能写出吸睛分镜!
1、打开豆包,直接粘贴万能提示词模板(可直接复制!)
你是专注怀旧校园动画的短视频博主,帮我生成 10 个连贯分镜文案,核心主题:【教室后墙的黑板报 / 操场边的老秋千 / 校门口的小卖部】,风格:90 年代写实 2D 动画风,要求:以核心主题为载体,串联 3-5 个怀旧场景(比如黑板报主题:粉笔灰飘落空镜→值日生踮脚画标题→同学围坐递粉笔→老师用红笔圈改字迹→放学铃响板报收尾);开头用空镜快速吸睛(比如 “午后阳光斜照教室,粉笔灰在光束中浮沉”);每个分镜有明确场景、动作、细节(比如黑板木纹裂痕、褪色粉笔头、洗得发白的校服、掉漆课桌椅),画面有青春烟火气;分镜顺序连贯,适配 16:9 视频比例,每个分镜配 1 句精准生图提示词。

2、举个例子(我做的 版本),豆包生成的分镜 + 生图提示词:
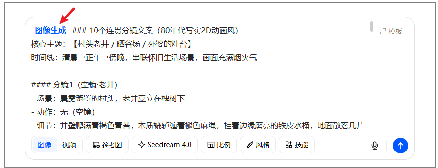
3、生成图片:打开豆包的 “图像生成” 功能,把每个分镜的生图提示词逐一粘贴
4、点击生成,不满意就喊重新生成,直到拿到满意的 10 张分镜图!

篇幅有限,只展示部分图片
第二步:用豆包生成视频!1 分钟搞定分镜动态效果
不用自己给图片做动效,豆包直接把静态图变成连贯视频,还能控制运镜,新手零操作!
操作步骤:
1、打开豆包,找到刚才生成的分镜图片,每张图片点击 “展开”,右上角点击 “生成视频”

2、粘贴对应分镜的运镜提示词(直接抄!):


3、点击 “提交”,每张图生成 15-20 秒的视频片段,等待 1 分钟左右,把所有视频片段下载到本地备用。
第三步:剪映 10 分钟剪辑!加满沉浸感,秒变爆款
这步是灵魂!怀旧动画的精髓在音效和配音,剪映一键搞定,重点突出 “真实感”,别加花里胡哨的 BGM!
操作步骤:
1、导入素材:把豆包生成的 10 个视频片段,按分镜顺序导入剪映;
2、调整节奏:每个片段控制在 8-12 秒,太长会让观众没耐心,选中片段拖动 “时长” 滑块,删掉多余部分,让画面衔接更丝滑;
3、加音效(核心!):点击 “音频”→“音效”,搜索以下音效,精准匹配场景:

4、导出:分辨率选 1080P,帧率 30 帧,导出后直接发抖音、小红书、视频号,记得带话题 #怀旧童年 #农村动画 #8090 后回忆!

🎥 效果展示
❌ 新手避坑指南:这些雷千万别踩!
- 别加复杂 BGM:怀旧动画的核心是 “真实感”,加花里胡哨的流行 BGM 会破坏氛围,只用自然音效 + 简单配音就够了;
- 别加现代元素:提示词里千万别提 “手机”“电动车” 等现代物品,画面里也别出现,不然会出戏,粉丝直接划走;
- 节奏别太慢:单个分镜别超过 15 秒,短视频用户没耐心看慢节奏内容,适当加快切换速度,保持新鲜感;





