AI Agent重构客服系统:降本40%的全流程落地指南


一、AI Agent客服系统的核心架构
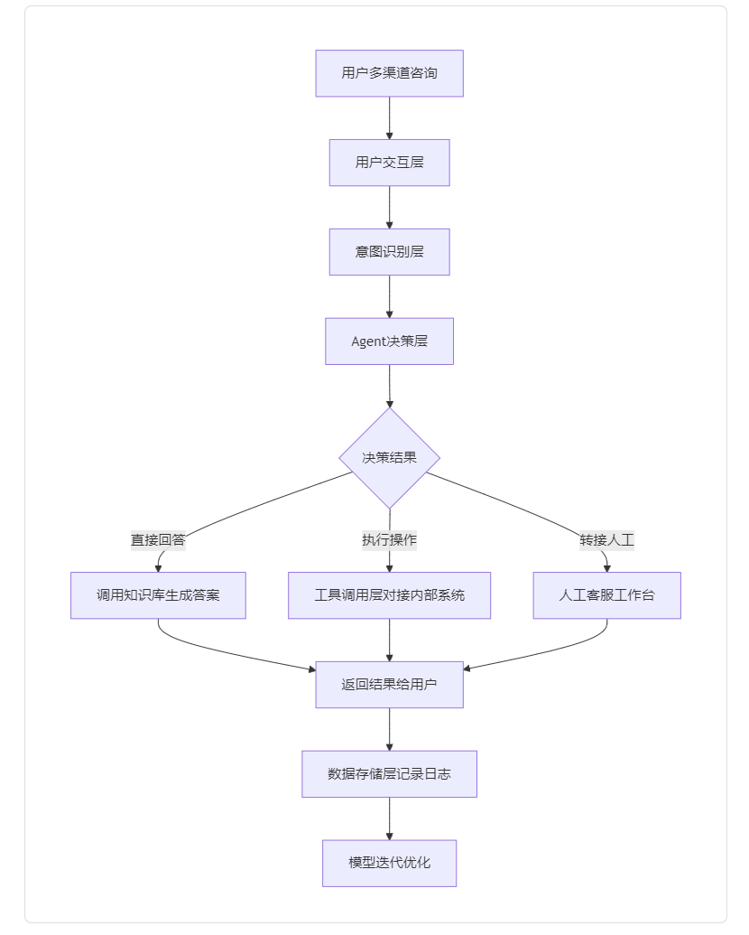
与传统智能客服相比,AI Agent客服系统的核心优势是“具备自主决策和跨系统协作能力”,其架构分为5层:
1. 用户交互层:承接用户咨询(文字、语音、图片),支持多渠道接入(APP、小程序、网页、电话);
2. 意图识别层:精准识别用户需求(如“查订单”“退款”“投诉”),支持模糊查询和多意图识别;
3. Agent决策层:核心层,根据用户意图和系统状态,决定“直接回答”“调用工具”或“转接人工”;
4. 工具调用层:对接企业内部系统(订单系统、CRM、退款系统、知识库),执行查询、操作等任务;
5. 数据存储层:存储用户对话历史、意图标签、操作日志等数据,用于模型优化和合规审计。
架构图如下(简化版):

二、核心功能实现:从意图识别到跨系统协作
AI Agent客服系统的落地关键,在于“精准理解需求”和“高效执行任务”,以下是3个核心功能的实现方案。
1. 意图识别:支持模糊查询与多意图
传统客服的意图识别依赖“关键词匹配”,无法应对模糊查询(如“我的东西怎么还没到”)和多意图查询(如“查一下订单号123的物流,顺便申请退款”)。
实现方案
● 用Few-Shot学习训练意图识别模型:基于行业通用意图数据集(如CLUE),补充企业专属意图样本(50-100条/意图),用BERT或RoBERTa微调;
● 多意图识别:用序列标注模型(如BIO标签体系)识别查询中的多个意图,按优先级依次处理;
● 模糊查询处理:结合上下文和用户历史数据,用LLM补充缺失信息(如用户说“我的订单”,自动关联用户账号下的未完成订单)。
核心代码片段(意图识别):
from transformers import pipeline
# 加载微调后的意图识别模型
classifier = pipeline("text-classification", model="path/to/fine-tuned-intent-model")
# 多意图识别模型
multi_intent_extractor = pipeline("token-classification", model="path/to/multi-intent-model")
def recognize_intent(query, user_context):
# 单意图识别
single_intent = classifier(query)[0]
if single_intent["score"] > 0.9:
return {"intents": [single_intent["label"]], "confidence": [single_intent["score"]]}
# 多意图识别
multi_intents = multi_intent_extractor(query)
intents = []
confidence = []
for token in multi_intents:
if token["entity"] == "B-INTENT":
intent_name = token["word"]
# 拼接多词意图(如“申请退款”)
for next_token in multi_intents[multi_intents.index(token)+1:]:
if next_token["entity"] == "I-INTENT":
intent_name += next_token["word"]
else:
break
intents.append(intent_name)
confidence.append(token["score"])
# 结合用户上下文补充意图
intents = supplement_intent_from_context(intents, user_context)
return {"intents": intents, "confidence": confidence}
2. 跨系统协作:调用工具完成复杂任务
这是AI Agent与普通智能客服的核心区别——能直接调用企业内部系统,执行查询、操作等任务,无需人工介入。
工具调用设计
● 定义工具描述:为每个系统接口编写标准化描述(如“查询订单物流:输入订单号,返回物流状态和预计送达时间”),供Agent决策时参考;
● 用LLM生成工具调用参数:Agent根据用户意图和上下文,自动生成接口所需参数(如从用户查询中提取订单号);
● 错误处理机制:调用失败时(如订单号不存在),自动提示用户补充信息,无需人工干预。
工具调用示例(查询订单物流)
# 定义工具
tools = [
{
"name": "query_order_logistics",
"description": "查询订单物流状态,参数:order_id(订单号,必填)",
"api_url": "https://api.enterprise.com/order/logistics"
}
]
def agent_decide(intents, user_context, tools):
# Agent根据意图决定调用工具
for intent in intents:
if intent == "查询物流":
# 提取订单号(从用户查询或上下文)
order_id = extract_order_id(user_context["query"], user_context["order_history"])
if not order_id:
return {"action": "ask", "content": "请提供你要查询的订单号"}
# 生成工具调用请求
tool_request = {
"tool_name": "query_order_logistics",
"parameters": {"order_id": order_id}
}
# 调用工具
logistics_data = call_tool(tool_request)
# 生成回答
answer = f"你的订单{order_id}当前物流状态为:{logistics_data['status']},预计{logistics_data['estimated_delivery']}送达。"
return {"action": "reply", "content": answer}
return {"action": "default", "content": "请描述你的需求,我会尽力为你解答"}
3. 多轮对话与上下文管理
用户咨询往往不是单轮完成的(如“查订单123的物流”→“能改成明天送达吗”),AI Agent需要具备上下文理解和记忆能力。
实现方案
● 上下文存储:用Redis存储用户对话历史(Key为用户ID,Value为对话列表,过期时间设为24小时);
● 上下文压缩:当对话长度超过阈值(如10轮),用LLM自动压缩历史信息,保留核心内容(如“用户查询了订单123的物流,希望改送达时间”);
● 跨会话记忆:对于长期用户,存储常用信息(如常用收货地址、绑定手机号),提升后续咨询效率。
三、人工协同:无缝衔接,避免用户重复沟通
AI Agent无法解决所有问题(如复杂投诉、特殊退款申请),必须设计高效的人工协同机制,避免用户重复描述需求。
关键设计点
● 转接触发条件:明确AI Agent无法处理的场景(如用户明确要求人工、意图识别置信度低于0.7、涉及复杂纠纷);
● 上下文同步:转接人工时,自动将对话历史、已获取的用户信息(如订单号、需求描述)同步到人工客服工作台;
● 人工反馈机制:人工客服处理完成后,标记“AI可优化点”(如“某意图未被识别”“某工具调用失败”),用于模型迭代。
四、效果评估与迭代:数据驱动优化
AI Agent客服系统的优化是持续过程,需建立多维度评估体系,基于数据驱动迭代。
1. 核心评估指标

2. 迭代流程
1. 数据收集:每日收集对话日志、用户评价、人工反馈数据;
2. 问题分析:每周分析高频未识别意图、高转接率场景、用户投诉点;
3. 模型优化:每月微调意图识别模型、更新工具描述、优化Agent决策逻辑;
4. A/B测试:新功能上线前,先在小流量用户中测试,对比指标后再全量推广。
五、技术选型与部署建议
1. 技术栈选型
● 前端:React/Vue + WebSocket(实时通信);
● 后端:Python(FastAPI/Flask)+ Go(高并发接口);
● AI模型:意图识别(BERT/RoBERTa)、Agent决策(GPT-4o-mini/通义千问/LLaMA 3);
● 存储:Redis(上下文缓存)、MySQL(结构化数据)、Elasticsearch(日志检索);
● 部署:Docker + Kubernetes(容器化部署,支持弹性扩容)。
2. 部署建议
● 分阶段部署:先在非核心场景(如查询类咨询)上线,验证效果后再扩展到操作类场景(如退款、改单);
● 容灾备份:关键接口(如订单查询)设置熔断机制,避免系统故障影响用户;
● 合规要求:对话日志保留符合行业规定(如金融行业保留5年),敏感信息(如手机号、身份证号)加密存储。
总结:AI Agent客服系统的核心价值
AI Agent重构客服系统,本质是“用AI替代重复性人工工作,让人工聚焦复杂、高价值的服务”。
其核心价值不在于“技术多先进”,而在于“是否能解决企业的实际痛点”——降低成本、提升效率、改善用户体验。落地时无需追求“一步到位”,可从单一场景(如订单查询)切入,逐步扩展到全流程服务。




