酒店AI点评管理完整SOP,用AI提分增效看这篇就够了



👉前言:为什么酒店一定要用 AI 做点评管理?
酒店运营的真实痛点的集中在点评处理上:
● 点评量庞大:每天几十条甚至上百条点评需及时响应
● 回复要求高:好评需共情拉好感,差评需谨慎控风险
● 人力短板明显:一线员工缺乏文案能力,回复质量参差不齐
● 直接影响业绩:最终导致店铺评分降低、转化效率下降
而通过AI进行点评管理,可实现以下核心价值:自动生成精准回复、统一品牌语气、规避沟通雷区、将差评转化为平衡评价,最终提升店铺整体评分。本文将拆解完整操作流程,让AI成为你的点评提分利器。

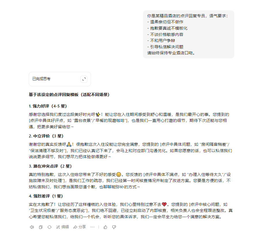
第一部分:准备一个“酒店专属语气模型”
核心目标:让AI回复贴合酒店品牌调性,避免机械感。
可选工具
● ChatGPT 自定义指令
● 豆包 AI 的“语气模板”
● 通义千问角色模式
提示:上述工具均可通过搜索工具名称进入官方平台配置。
🎯 Step1:建立酒店专属语气
将以下模板直接输入AI工具的自定义指令/角色设置中,完成语气建模:

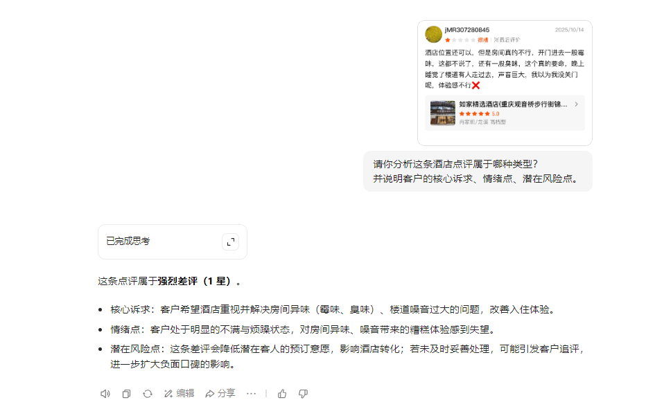
第二部分:让 AI 自动分类点评类型
点评按星级与内容情绪可分为4类,AI可快速完成识别分类,减少人工判断成本。
一、核心点评类型
1. 强力好评(4-5 星)
2. 中立评价(3 星)
3. 潜在冲突点评(2 星)
4. 强烈差评(1 星)
二、AI 分类 Prompt 模板


三、AI 输出结果包含
● 点评类别(对应上述4类)
● 客户核心情绪(满意/中立/不满/愤怒等)
● 潜在风险(是否可能引发追评/舆情扩散等)
● 建议回复方向(突出感谢/解释说明/解决方案等)
该环节可大幅节省人工分析时间,提升点评处理效率。
第三部分:AI 自动生成“点评回复”正文(核心环节)
针对不同类型点评,提供可直接复制使用的 Prompt 模板,确保回复质量与针对性。
🍀 01 好评回复模板
回复示例:“感谢您把周末交给我们,也很开心房间的光线和早餐都让您满意。下次记得来试试我们新开的花园下午茶,安静又治愈,等你再来住进温柔里。”
🍀 02 中评回复模板
🍀 03 差评回复模板(重点工具)
回复示例:“很抱歉这次的入住没有达到您的期待,也理解这种落差带来的感受。您提到的问题我已转给相关负责人跟进,我们会尽快优化,也希望能通过私信了解更多情况,给您一个满意的解决方案。”
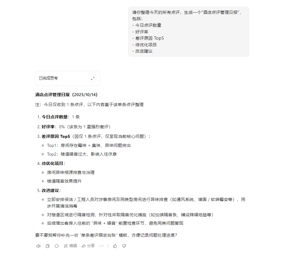
第四部分:用 AI 生成每日点评管理日报
核心价值:自动汇总点评数据,为运营决策与汇报提供支撑。
推荐工具
● ChatGPT
● NotionAI
● 飞书智能表格
操作方式
将当日所有点评批量粘贴至AI工具,同时输入以下指令:
AI将自动生成结构化日报,内容清晰直观,可直接用于内部同步或向管理层汇报。

📌 核心价值总结
● 品牌统一:形成标准化的酒店专属回复语气
● 风险可控:差评回复共情为先,避免矛盾升级
● 业绩提升:助力店铺整体评分上升,带动OTA流量与转化
● 效率革命:点评处理效率提升90%,解放运营人力
建议根据酒店自身定位调整语气模板细节,结合每日日报数据持续优化回复策略,让AI真正成为酒店运营的得力助手。




