
一、开篇:AI重构选品效率——从“2小时/品”到“5分钟/品”
当前电商环境的核心痛点:流量成本攀升、同类竞品扎堆,人工调研不仅耗时(单产品2-3小时),还易遗漏潜在爆品机会。而AI的核心价值在于:
● ⚡ 效率跃迁:5分钟完成传统半天的调研工作量
● 🎯 精准筛选:快速剔除低转化品,聚焦高潜力爆品赛道
● 💪 能力平权:小团队无需行业经验,也能具备高手级选品判断力
本文的全流程SOP,覆盖从类目扫描到竞品报告的完整链路,所有指令与模板均可直接复用。
二、AI爆品调研5步实操流程(核心环节)
核心逻辑:从“类目趋势”到“差异化路径”,层层递进锁定爆品机会,每一步都配套AI指令模板。
Step 1:AI类目赛道扫描——锁定增长最快的机会
目标:快速摸清平台类目格局,找到“增长快、竞争小”的细分赛道。
核心AI指令(直接复制使用)
帮我扫描目前【淘宝/抖音/拼多多(自选平台)】里增长最快的10个类目,并按以下结构输出:
1. 类目名称及近30天增长幅度
2. 增长核心原因(政策/季节/热点驱动)
3. 类目中的3个代表性爆品(标注价格带)
4. 核心消费群体画像(年龄/性别/需求偏好)
5. 爆品共性卖点结构

AI输出价值
替代“生意参谋-市场分析”的人工筛选工作,直接获得类目增长底层逻辑,避免盲目进入红海赛道。
Step 2:AI“品-人-场”三位一体分析——判断“能不能做”
目标:从消费者需求、使用场景、竞品情况三维度,评估类目进入可行性。
核心AI指令模板(替换【类目】即可)
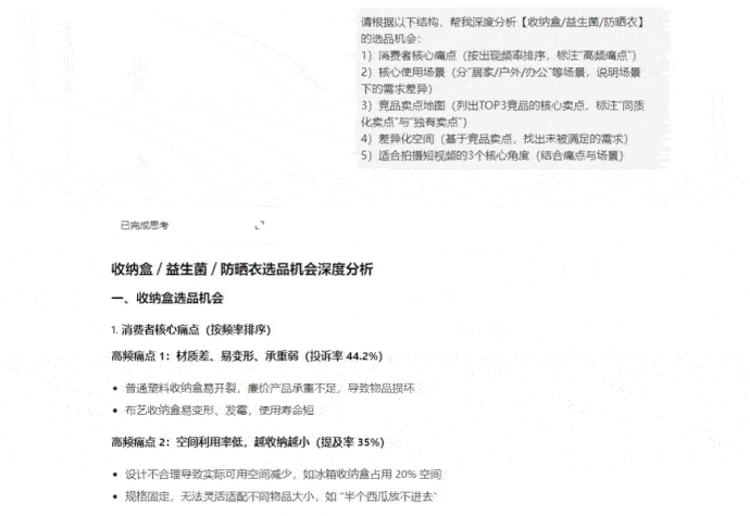
请根据以下结构,帮我深度分析【收纳盒/益生菌/防晒衣(填写具体类目)】的选品机会:
1)消费者核心痛点(按出现频率排序,标注“高频痛点”)
2)核心使用场景(分“居家/户外/办公”等场景,说明场景下的需求差异)
3)竞品卖点地图(列出TOP3竞品的核心卖点,标注“同质化卖点”与“独有卖点”)
4)差异化空间(基于竞品卖点,找出未被满足的需求)
5)适合拍摄短视频的3个核心角度(结合痛点与场景)

关键判断标准
若AI输出的“差异化空间”中,有2个以上“高频痛点未被满足”,则该类目具备进入价值。
Step 3:AI提取爆品卖点结构——直接复用的转化话术
目标:拆解竞品卖点逻辑,生成适配不同平台的转化内容(标题/主图/直播间话术)。
核心AI指令
请基于【收纳盒】类目的TOP5竞品情况,按以下要求生成内容:
1. 卖点金字塔(核心卖点1个+支撑卖点3个+附加卖点2个)
2. 直播间必讲的4个核心利益点(转化导向,如“省空间=10㎡小户型也能放”)
3. 适配淘宝主图的8条文案(突出痛点+解决方案,如“租房党必入!1个顶3个的收纳神器”)
4. 适配小红书的标题结构(3个模板,含表情符号与话题,如“✨小户型救星!这个收纳盒让我家空出10㎡ #租房收纳”)
5. 适配抖音的标题结构(3个模板,含行动指令,如“别乱买收纳盒!这种才是真·省空间 点击看实测”)
Step 4:AI生成新品差异化路径——避开同质化竞争
目标:从产品本身到运营打法,给出可落地的差异化方案,避免“价格战”。
核心AI指令模板
请针对【收纳盒】类目,给我5种可落地的产品差异化路径,每条路径需包含:
- 具体做法(如“包装差异:采用可降解材料,印上收纳口诀”)
- 成本预估(如“每单位增加0.5元”)
- 可验证指标(如“复购率提升10%”“客单价提高5元”)
- 适配的运营场景(如“适合达人测评”“适合直播间场景展示”)
要求:避开当前竞品已有的差异化方向,聚焦“小成本高感知”的改进点。
Step 5:AI一键生成竞品报告——可直接汇报给老板
目标:整合前4步数据,生成结构化竞品报告,支撑选品决策。
核心AI指令模板
请为【XX品牌折叠收纳箱(具体产品)】制作一份完整竞品报告,包含以下模块:
1. 平台数据估算(近30天销量/客单价/转化率,标注数据来源逻辑)
2. 卖点矩阵(横向对比3个竞品,用“√”标注具备的卖点)
3. 评价词云分析(提炼好评TOP5关键词与差评TOP5关键词)
4. 风险提示(如“供应链周期长”“季节依赖性强”等)
5. 最终选品机会点总结(3条核心结论,明确“做什么”“不做什么”)
报告要求:结构清晰,数据支撑充分,语言简洁专业。
三、实操案例:收纳类爆品AI调研输出示例
以“收纳类产品”为例,AI按上述流程输出的核心结论(可直接复用为选品依据):
1. 消费者核心需求(高频痛点)
● 小户型空间有限,需“高容积率”收纳(出现频率42%)
● 租房族频繁搬家,需“轻便易携带”收纳(出现频率35%)
● 换季衣物/被子囤货,需“防潮防尘”收纳(出现频率23%)
2. 类目爆品卖点趋势
● 基础卖点(同质化):透明可视、抽拉顺畅、承重升级
● 进阶卖点(差异化):模块化自由叠加、可折叠(不用时省空间)
3. 可落地的差异化方向
● 功能差异:增加万向滑轮,解决“大收纳箱移动难”问题(成本+1元/个)
● 包装差异:采用可降解材料,印上“收纳空间规划图”(成本+0.3元/个)
● 场景差异:针对“学生党”推出“宿舍床底专用”尺寸(无需额外成本)
四、可直接复用的AI选品“万能指令”
适用场景:想快速完成全流程调研,无需分步输入指令。
请作为一名拥有5年电商爆品打造经验的分析师,为我从0-1完成一次完整选品调研。
类目:【请填写具体类目,如“夏季儿童防晒衣”】
平台:【请填写目标平台,如“抖音”】
输出内容要求:
1)类目趋势扫描(近30天增长数据+核心驱动因素)
2)消费者痛点(按频率排序,标注高频痛点)
3)竞品卖点矩阵(TOP3竞品对比,含同质化与差异化分析)
4)差异化空间(至少5条,含成本与验证指标)
5)主图文案(8条,适配目标平台)
6)标题模板(各平台3条,含话题/行动指令)
7)短视频拍摄脚本(3个核心场景,含镜头描述与台词)
最终输出形式:结构化报告,分章节呈现,语言简洁可落地。
五、总结:AI选品的核心价值——让运营更聚焦“决策”
这套SOP的本质,是用AI替代“数据收集、卖点拆解、报告撰写”等重复性工作,让运营者将精力聚焦在“差异化方向判断”“运营策略制定”等核心环节。通过这套体系,你可以实现:
● ✔ 日更选品调研:每天可完成3-5个类目的快速扫描
● ✔ 团队协同高效:统一调研标准,新人也能快速产出专业报告
● ✔ GMV直接提升:精准锁定高需求爆品,降低试错成本