2025电商AI 8大核心变化:不懂AI的商家将被淘汰
AI 文案生成
图像生成
短视频制作
营销工具
内容工具
工作流自动化
电商视频
行业重构
文章摘要

适用人群:电商运营、跨境卖家、店铺负责人、选品经理。

核心价值:拆解平台侧AI落地动态,给出可直接执行的运营动作,附10条万能提示词
一句话核心结论:2025是电商AI工具从“概念”到“刚需”的关键年,平台已通过流量倾斜、政策引导强制推动AI落地,掌握AI能力=抢占新一轮红利
目录(快速定位需求)
- 一、AI对电商运营的4大实际影响(落地层面)
- 四、2025国内外电商平台AI政策表(可直接复用)
- 五、电商人立即执行的6件事(实操动作)
- 六、附录:10条AI电商万能提示词(复制即用)
- 七、总结:2025电商的生存法则
一、AI对电商运营的4大实际影响(落地层面)
1. 人力效率提升:每天省3-5小时
AI可替代的工作:
- 上新文案、直播话术、测评内容自动生成
- 主图、封面图一键批量制作
- 评论回复、客服咨询自动承接
- 活动规划、数据表格自动生成
💡 价值:运营可聚焦“策略判断”而非“机械执行”
2. 素材成本骤降:从3000元/套到0成本
- 过去:模特拍摄(1000-2000元)+ 场景布置(500元)+ 修图(500元)
- 现在:AI模特+AI场景+AI打光+AI渲染,0成本实现专业级素材
✅ 适用品类:服装、家居、3C、美妆等视觉需求高的类目
3. 运营流程自动化(对比表)
| 运营环节 | 过去(纯人工) | 现在(AI辅助) | 效率提升 |
|---|---|---|---|
| 选品调研 | 手工找数据、做分析,耗时3小时 | AI生成选品报告,15分钟 | 12倍 |
| 新品上架 | 文案+主图+详情页,多人协作1天 | AI一站式生成,2小时完成 | 12倍 |
| 差评分析 | 逐条看评论,手动汇总痛点,1小时 | AI自动聚合关键词,5分钟 | 12倍 |
| 活动策划 | 自己写方案、做表格,3小时 | AI套模板生成,30分钟 | 6倍 |
4. 店铺内容风格统一(平台最爱)
平台偏好的内容特征:
- 主题一致:全店围绕核心品类展开
- 配色统一:主色调不超过3种
- 场景规范:符合目标用户使用场景
- 商业风格:突出产品卖点,无冗余信息
✅ 实现方式:用AI建立内容模板库,所有素材统一套用
四、2025国内外电商平台AI政策表(可直接复用)
| 平台 | 最新AI动作 | 对商家的核心影响 | 应对建议 |
|---|---|---|---|
| 淘宝 | AI主图工具上线、智能文案优化 | 主图CTR评分直接影响流量 | 用官方AI工具生成主图,测试后上架 |
| 京东 | AI商品卖点生成工具 | 文案不规范会导致流量降低 | 用AI工具生成卖点后,补充差异化信息 |
| 拼多多 | AI审核系统升级 | 模特图、场景图违规易触发处罚 | 用AI生成合规素材,规避违规风险 |
| TikTok Shop | AI短视频生成、AI标题优化 | 视频质量决定推荐量层级 | 用AI生成10条视频模板,测试高播放版本 |
| Temu | AI选品评分、图像统一化 | 主图风格不统一会被限制推流 | 建立全店主图风格模板,AI批量生成 |
| 亚马逊 | AI自动属性生成、标题建议 | 不用AI会比竞品上架慢、权重低 | 上架时直接复用AI生成的属性与标题 |
五、电商人立即执行的6件事(实操动作)
1. 建立“AI主图模板库”
核心内容(按类目整理):
- 封面风格:如服装用“上身效果+场景化”,3C用“产品特写+参数”
- 模特风格:如欧美市场用欧美面孔AI模特
- 场景风格:如家居用“客厅/卧室真实场景”
- 文案风格:字体、大小、位置统一
- 色系:主色调、辅助色固定
✅ 工具:Adobe Firefly、Linkfox、Pixelcut.ai
2. 打造产品“AI卖点库”
通用 Prompt:
请为【产品名称,如无线充电宝】生成15条精准卖点,按以下分类整理:
1. 短视频展示卖点(5条,适合口播+画面配合)
2. 文案卖点(5条,适合标题、详情页)
3. 直播话术卖点(5条,适合主播讲解)
要求:结合用户痛点,突出差异化优势
✅ 价值:上新、推广时直接复用,无需重复思考
3. 固化“AI自动化上新SOP”
✅ 标准流程:
- 选品:AI生成选品报告→人工确认
- 卖点:从AI卖点库提取→微调
- 主图:用AI主图模板库生成→测试CTR
- 视频:AI生成短视频模板→剪辑配乐
- 标题:AI生成10条→筛选优化
- QA:AI生成常见问题及回复→补充
- 上线:一键发布至各平台
✅ 工具组合:ChatGPT + Linkfox + Jasper AI
4. 实现内容标准化
✅ 统一维度:
- 标题:固定结构(如“关键词1+关键词2+核心卖点”)
- 封面:统一风格、色系、文案位置
- 视频:统一开头(3秒痛点)、时长(15-30秒)、结尾(CTA引导)
✅ 好处:降低AI生成门槛,提升平台对店铺的认知度
5. 用AI做“类目调研+竞品拆解”
调研 Prompt:
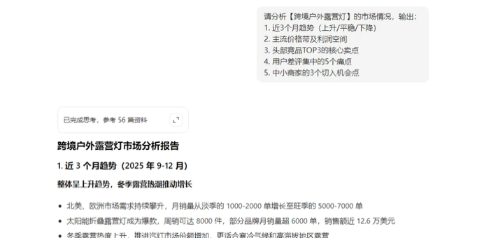
请分析【类目,如跨境户外露营灯】的市场情况,输出:
1. 近3个月趋势(上升/平稳/下降)
2. 主流价格带及利润空间
3. 头部竞品TOP3的核心卖点
4. 用户差评集中的5个痛点
5. 中小商家的3个切入机会点

竞品拆解 Prompt:
请分析以下竞品链接【粘贴链接】,输出:
1. 对标卖点(可复用的优势)
2. 内容结构(标题/主图/视频的逻辑)
3. 可优化的薄弱点
4. 适合我的差异化方向
6. 训练“私人电商AI顾问”
初始化 Prompt:
从现在开始,你是我的专属电商运营顾问,需完全熟悉我的业务情况:
1. 主营类目:【如跨境家居收纳】
2. 目标平台:【如TikTok Shop+亚马逊】
3. 目标用户:【如25-35岁欧美女性】
4. 产品优势:【如可折叠、环保材质、平价】
5. 你的核心任务:我提供产品信息后,你需输出:
- 精准卖点提炼
- 多平台标题方案
- 主图生成提示词
- 15秒短视频脚本
- 常见QA内容
要求:所有输出符合我的目标用户偏好和平台规则
✅ 价值:AI越用越懂你的业务,输出内容精准度持续提升
六、附录:10条AI电商万能提示词(复制即用)
以下提示词已适配淘宝、TikTok、亚马逊等主流平台,替换【】内内容即可使用:
1. 选品调研
请为我生成一份【户外露营装备】的选品调研报告,包含:
1. 近3个月市场趋势(数据支撑)
2. 竞争度评级(高/中/低)及理由
3. 主流价格带(分引流款/利润款)
4. 头部竞品TOP3的核心痛点(从差评提取)
5. 中小商家的3个低竞争机会点

2. 主图生成(通用)
请为【无线蓝牙耳机】生成电商主图提示词,要求:
- 风格:商业写实风,高清质感
- 场景:单人办公室使用场景
- 视觉重点:耳机降噪功能展示(用图标标注)
- 配色:白色背景+科技蓝点缀
- 排版:产品居中,卖点文案位于下方(字体:Arial,大小适中)

3. TikTok短视频脚本
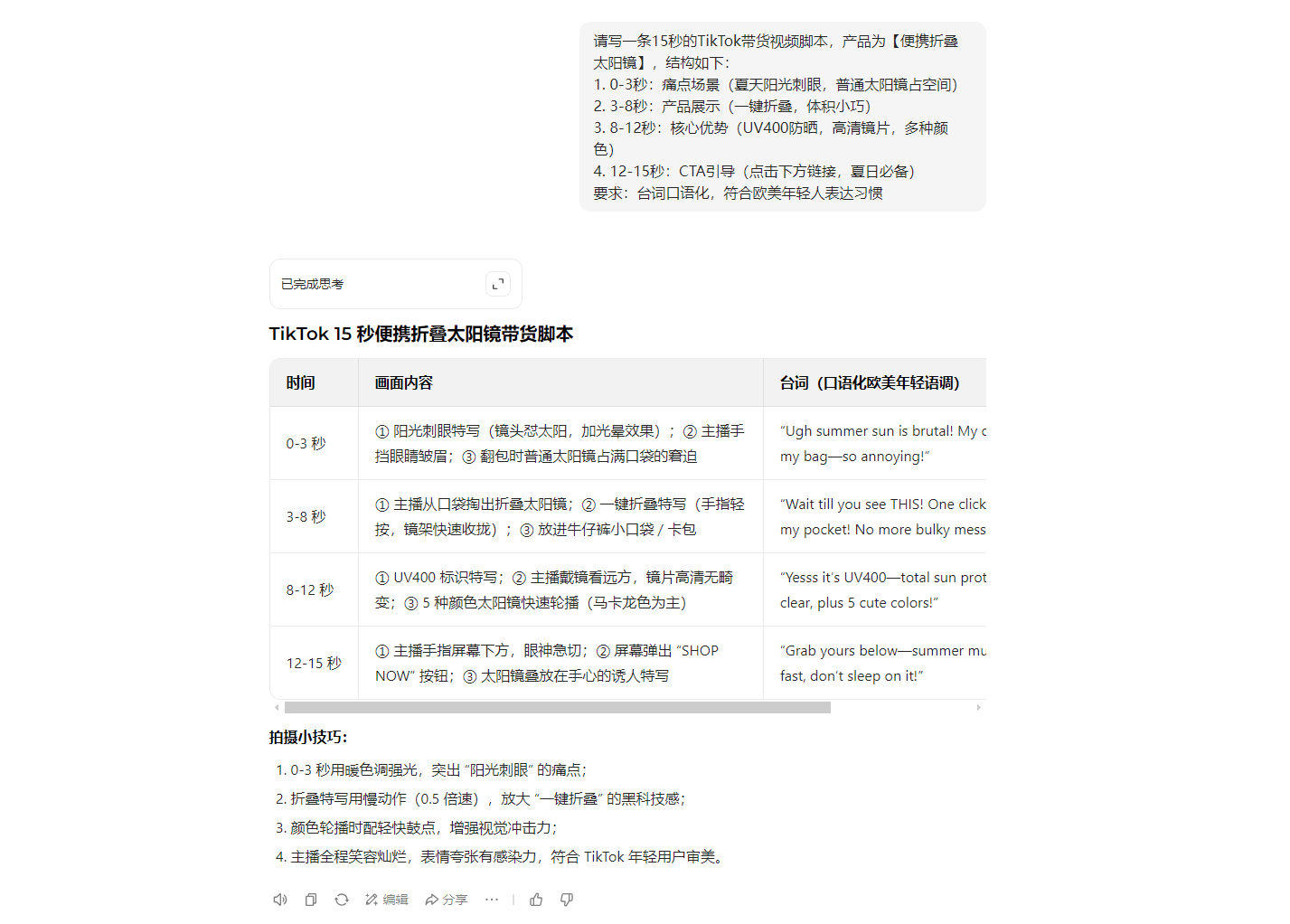
请写一条15秒的TikTok带货视频脚本,产品为【便携折叠太阳镜】,结构如下:
1. 0-3秒:痛点场景(夏天阳光刺眼,普通太阳镜占空间)
2. 3-8秒:产品展示(一键折叠,体积小巧)
3. 8-12秒:核心优势(UV400防晒,高清镜片,多种颜色)
4. 12-15秒:CTA引导(点击下方链接,夏日必备)
要求:台词口语化,符合欧美年轻人表达习惯

4. 亚马逊标题优化
请为亚马逊平台的【不锈钢保温杯】生成10条标题方案,要求:
- 结构:核心关键词+功能+场景+卖点
- 包含必填关键词:Stainless Steel Insulated Tumbler, 20oz
- 突出卖点:24小时保温,防漏,便携
- 符合亚马逊A9算法规则,无堆砌

5. 直播话术
请为【家用迷你榨汁机】生成5分钟直播话术,结构包含:
1. 开场互动(30秒,引导评论互动)
2. 痛点引入(1分钟,讲传统榨汁机的麻烦)
3. 产品讲解(2分钟,核心功能+使用演示)
4. 竞品对比(1分钟,突出价格/体积优势)
5. 收口逼单(30秒,限时优惠引导下单)
要求:语气亲切,有感染力,适合TikTok直播场景

6. 竞品拆解
请分析以下亚马逊竞品链接【https://www.amazon.com/xxx】,输出:
1. 对标卖点(可直接借鉴的3个核心优势)
2. 内容结构(标题、五点描述、主图的逻辑)
3. 核心差异(与同类产品的不同之处)
4. 可模仿点(适合我的中小商家的优化方向)
5. 薄弱点(我可以超越的地方)

7. 差评分析
请帮我分析以下【10条儿童餐具】的差评内容,输出:
1. 高频痛点关键词(按出现次数排序)
2. 核心问题分类(材质/功能/包装等)
3. 针对性的解决方案(产品改进+客服回复话术)
差评内容:
1. 材质感觉很廉价,担心不安全
2. 勺子太浅,宝宝不好舀饭
3. 包装破损,餐具有点刮花
...(补充完整差评)
七、总结:2025电商的生存法则
- 核心公式:
内容化电商 + AI工具化 = 2025电商红利 - 淘汰逻辑:不是平台要淘汰你,而是用AI的竞争对手会抢走你的流量和订单。
- 破局关键:把AI融入每个运营环节,建立“模板化、标准化、自动化”的工作流,从“执行者”升级为“策略决策者”。
现在开始行动,用上述6件事和10条提示词落地,就能在2025的AI电商浪潮中抢占先机。
以上内容不代表本平台立场,仅供读者参考




