千户千面:AI如何让物业催费变成“猜你喜欢”?
文章摘要

物业费催缴这个老大难问题,终于迎来了AI救星!传统的“一刀切”催收既费人力又招人烦,但AI来了个华丽变身——它像贴心管家一样,通过分析你的缴费记录和行为习惯,画出专属“业主画像”,原来物业催费也如此“简单”~

物业缴费为何成为“老大难”
传统物业缴费面临三大痛点:催缴方式单一导致业主反感、人力成本高昂(催缴人员占总人力30%以上)、效率低下(平均回款周期长达45-60天)。据中国物业管理协会数据,行业平均缴费率仅为78.3%,每年因欠费造成的损失超百亿元。
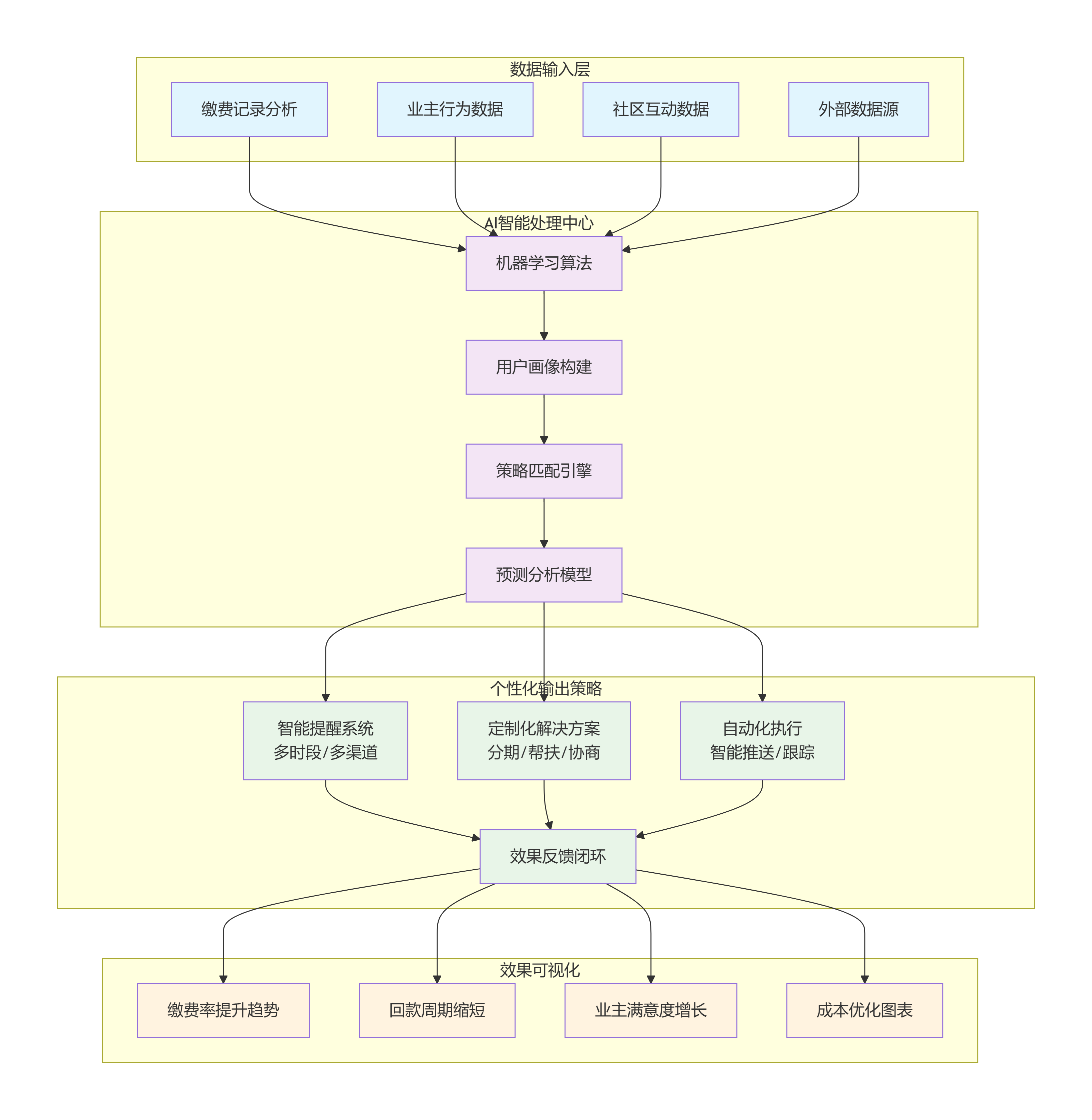
第一步:多源数据整合与清洗
数据是AI赋能的基础,需整合物业内部系统与外部场景数据。
内部数据包括:
业主基础信息(房号、联系方式、户型等)
缴费数据(历史缴费时间、金额、方式、欠费时长等)
服务数据(报修记录、投诉记录、服务评价等);
外部数据可补充社区活动参与数据、周边商业消费数据等。

第二步:业主行为画像构建
基于清洗后的数据,通过聚类算法(如K-Means)和分类算法(如决策树)构建业主行为画像。
画像标签体系可分为以下:
- 缴费习惯(按时缴费型、拖延型、遗忘型)
- 欠费原因(能力型、意愿型、疏忽型)
- 服务偏好(线上服务偏好、线下服务偏好)
- 家庭结构(独居老人、三口之家、租客等)
- 消费能力、社区参与度等



例如,通过分析业主历史缴费时间,可将“每月5日前主动缴费”的业主标注为“按时缴费型”,将“多次逾期15天以上且无投诉记录”的业主标注为“遗忘型”。
第三步:个性化催缴策略自动生成
四类业主画像及对应策略
AI模型基于业主行为画像自动匹配催缴策略,实现“千人千面”:
- 对“健忘型”业主:提前3天发送温馨提醒,选择业主常用的联系方式(微信、短信),附带一键缴费链接;
- 对“抵触型”业主:先推送服务优化进展(如“您反映的电梯维修问题已解决,可查看维修记录”),再附带缴费提醒,同步邀请参与服务评价;
- 对“困难型”业主:自动推送分期缴费方案,如“可分3期缴纳物业费,首期仅需缴纳30%”;
- 对于“积极型”业主:日常进行生活温馨提示,积分奖励等;
- 对“老年型”业主:优先安排物业人员上门提醒,附带纸质缴费指南,提供代缴费服务;
业主类型 | 特征分析 | AI推荐策略 |
|---|---|---|
积极型业主 | 历史缴费及时,社区参与度高 | 温馨提醒+积分奖励 |
健忘型业主 | 无恶意欠费,但常忘记缴费 | 多时段智能提醒 |
困难型业主 | 经济暂时困难,缴费意愿强 | 分期方案+资源链接 |
抵触型业主 | 对服务不满,故意拖欠 | 问题导向沟通+分级协商 |
智能沟通优化示例
# 个性化消息生成引擎
def generate_personalized_message(profile, strategy):
template_map = {
'friendly_reminder': {
'channel': ['微信', 'APP推送'],
'timing': '缴费日前3天,上午10-11点',
'tone': '温馨、感激导向',
'template': f"尊敬的{profile['name']}业主,感谢您一直以来的支持!您本期的物业费{profile['amount']}元即将到期,及时缴费可获得{profile['reward_points']}积分哦~"
},
'structured_plan': {
'channel': ['电话', '上门拜访'],
'timing': '逾期后第5天,工作日15-17点',
'tone': '专业、解决方案导向',
'template': f"{profile['name']}先生/女士,我们注意到您可能遇到暂时困难。我们为您定制了{profile['installment_months']}期分期方案,每月仅需{profile['monthly_payment']}元。"
}
}
return template_map[strategy]
AI催缴系统核心模块
以下以Python为例,展示业主缴费行为聚类与催缴策略匹配的核心代码实现,通过K-Means算法对业主缴费数据进行聚类,划分业主类型并匹配对应策略。
import pandas as pd
from sklearn.cluster import KMeans
from sklearn.preprocessing import StandardScaler
# 1. 数据加载与预处理(示例数据:业主缴费记录)
data = pd.read_csv("owner_payment_data.csv")
# 选择核心特征:欠费次数、平均欠费时长(天)、历史缴费及时率(%)、服务投诉次数
features = data[["arrears_count", "avg_arrears_days", "payment_timeliness", "complaint_count"]]
# 数据标准化
scaler = StandardScaler()
features_scaled = scaler.fit_transform(features)
# 2. K-Means聚类(划分4类业主:按时缴费型、遗忘型、不满型、困难型)
kmeans = KMeans(n_clusters=4, random_state=42)
data["owner_type"] = kmeans.fit_predict(features_scaled)
# 3. 业主类型标签映射与策略匹配
def match_collection_strategy(owner_type):
strategies = {
0: "【积极型】:无需主动催缴,发送季度服务感谢信+积分奖励通知",
1: "【遗忘型】:缴费日前3天发送微信温馨提醒,附带一键缴费链接",
2: "【抵触型】:先推送服务优化进展,再发送缴费提醒,邀请参与服务评价",
3: "【困难型】:推送分期缴费方案,提供上门协助缴费服务"
}
return strategies.get(owner_type, "默认策略:发送通用缴费提醒")
# 生成个性化催缴策略
data["collection_strategy"] = data["owner_type"].apply(match_collection_strategy)
# 4. 输出结果
print(data[["owner_id", "owner_type", "collection_strategy"]].head())
实施路径与效果评估
四阶段实施路线
- 数据基础阶段(1-2个月):历史数据清洗、系统对接
- 试点运行阶段(2-3个月):选择1-2个小区试点
- 优化扩展阶段(3-6个月):算法优化、全项目推广
- 生态构建阶段(持续):与智慧社区系统深度融合
量化效果指标
- 缴费率提升:试点项目显示从78%提升至94%
- 回款周期缩短:从平均52天缩短至28天
- 人力成本降低:催缴人员工作量减少60%
- 业主满意度:NPS得分提升35个百分点
有了AI赋能,物业催缴不再是冷冰冰的提醒,而变成有温度的智慧服务,不仅回款率飙升,业主满意度也直线上升!物业有了现金流回款可以给业主提供更好的服务,反过来业主的物业体验好了,真正实现了双赢!
以上内容不代表本平台立场,仅供读者参考




