保姆级教程:0预算!一张图+AI,3分钟搞定万元级广告宣传片


前言
你刷到的那些质感拉满的产品宣传片,是不是以为都要找专业广告公司斥巨资打造?其实不用!就像这支哈密瓜牛奶宣传片,找广告公司做报价至少五位数,但我只准备了一张哈密瓜牛奶的产品图,后续从脚本撰写、分镜设计,到视频生成、剪辑合成,全程靠AI搞定!
今天就把这套“降维打击”的0预算制作流程,拆成4个傻瓜式步骤教给你。
目录
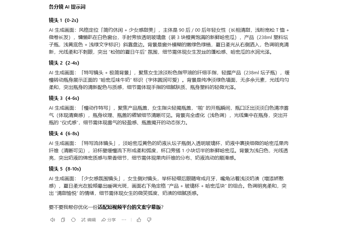
1. 第一步:AI生成哈密瓜牛奶分镜脚本(附万能提示词)
2. 第二步:AI生成分镜图(画质关键步骤)
3. 第三步:图生视频(让分镜动起来)
4. 第四步:剪辑成片(质感提升核心)
正文
一、第一步:生成哈密瓜牛奶分镜脚本
打开 DeepSeek 或者 豆包APP,上传你的哈密瓜牛奶产品图(建议选择高清图,清晰呈现瓶身/包装设计、哈密瓜牛奶的色泽等细节)。
再输入这一段适配哈密瓜牛奶的“万能提示词”:
【万能提示词模板】
你是一名4A广告公司的资深广告专家!我想用A制作一支10 秒左右的哈密瓜广告宣传片,产品如参考图所示。
产品详细信息如下:
产品名称:바나나맛 우유
口味:哈密瓜味
主要特点与卖点:主打各种哈密瓜原汁和牛奶
产晶目标受众群体:主要是90后、00后年轻女性。饮品种类:果味牛奶
包装种类: 238ml塑料坛子瓶
希望宣传视频的风格:简约、休闲自然、有少女感、甜美风
请结合该类题材广告的特点、目标人群画像以及AI广告的优势。帮我我撰写一份分镜脚本。并基于脚本,撰写分镇提示词,每个分镇提示词的字数控制在500字以内。
注意看:这段提示词包含五个关键点:定义身份、表达诉求、产品详细说明、个人期望,以及输出格式。
💡小窍门:关于“产品详细说明”的部分,一定要写得越细越好(比如口感、果肉颗粒、包装设计);而“个人期望”越有指向性(比如“融入夏日野餐场景”),AI给出的结果就越惊艳。这套公式,替换产品信息后任何产品都能套用!
稍等几秒,一个详细到秒的脚本就出来了。确定没问题后,再让DeepSeek基于这个脚本,直接给出适配哈密瓜牛奶的分镜绘图提示词。

二、第二步:AI生成分镜图(画质关键步骤)
打开 即梦(Jimeng),选择“图片生成”。填入第一步生成的哈密瓜牛奶分镜绘图提示词。
- 模型选择:图片4.0
- 比例设置:16:9
- 点击生成




⚠️ 关键细节:在生成结果中挑一张光影和构图最完美的(比如突出哈密瓜牛奶色泽、包装质感的镜头),一定要点击左下角的“HD智能超清”后,再下载。这一步决定了你视频的画质是“电影感”还是“廉价感”。
三、第三步:图生视频(让分镜动起来)
接下来让分镜图动起来。我们去 即梦APP :
-
点击进入,导入上一步得到的哈密瓜牛奶分镜图,输入指令:
“转场滑动至 “手持产品特写”:淡粉美甲的手轻握 238ml 坛子瓶,缓慢转动瓶身展示标识,背景虚化,音效加入轻脆碰瓶的细微声响;”。

- 选择视频生成 - 视频3.0,上传对应的分镜图,填入刚才生成的提示词。
喝口水的功夫,一段流畅的哈密瓜牛奶动态视频素材就搞定了!

四、第四步:剪辑成片(质感提升核心)
把所有生成好的哈密瓜牛奶视频素材拖入剪辑软件(如 剪映)。
- BGM选择:建议选择清新、明快的音乐,契合产品夏日清爽定位。
- 音效加持:加上踩点的音效(如牛奶倒入杯的“丝滑声”、开盖的“清脆声”),这是提升宣传片质感的灵魂。
调整素材顺序、对齐音画,最后导出,一支专业级的哈密瓜牛奶宣传片就完工了!

此成品为gif图,所以看起来不是特别高清
结语: 整个流程里,最值钱的其实是第一步的“创意提示词和优质的脚本”,后面三步都是傻瓜式操作,零基础也能轻松上手。AI只会淘汰那些不会使用AI的人!看一百遍,不如自己尝试一遍。赶紧动手试试吧!




