让经典名著活起来:Get到这个流程,AI视觉营销让书中人物破圈传播
作为出版商,您深知《红楼梦》等经典文学IP的永恒魅力,但在注意力稀缺的当下,如何让纸页中的人物突破文本边界“活”起来,精准触达并吸引Z世代等现代读者?本文依托AI技术与经典文学解读的深度融合逻辑,结合DeepSeek文本分析、图像生成、视频转化等工具,提供一套可直接落地的实操流程,助力将林黛玉、贾宝玉等核心人物转化为高辨识度视觉资产。这些资产可广泛应用于社交媒体预热、书展沉浸式展陈、线上直播布景及电商详情页,快速激活IP热度。整套流程兼顾高效性与低成本,单人协作即可在1-2天内完成核心原型产出,大幅降低营销内容制作门槛。
本方案聚焦“文本解构-静态成像-场景叙事-动态传播”四大核心环节,每个步骤均配套经过实践验证的优化型提示词(Prompt)。文末将提炼通用型提示词优化规律,方便您快速迁移应用于其他经典文学IP的营销开发。
步骤1:AI文本解构——用DeepSeek精准提取原著人物外貌锚点
核心目的:从原著文本中精准挖掘人物外貌的核心特征与精神气质,避免主观臆断导致的形象偏差,为后续视觉创作奠定“原汁原味”的文学基础。DeepSeek等大语言模型可高效完成海量文本的结构化梳理,规避人工提取的疏漏与效率低下问题,确保视觉化创作的权威性与准确性。
实操指南
- 文本素材准备:优先选用经校勘的权威电子版原著(如人民文学出版社版本),可通过公域合法学术资源平台获取,避免使用存在版权争议的文本;若使用自有PDF版本,需确保具备合法使用权限。
- 精准检索设置:在DeepSeek中限定检索范围为前80回(曹雪芹原著部分),避免后40回续作内容对人物形象的干扰。
- 输出规范定义:要求工具以列表形式输出,每条特征需包含“具体描述+原著原句引用+章节号”,确保可追溯、可验证。
提示词(Prompt)
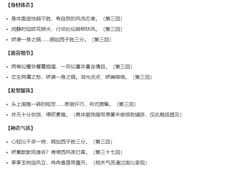
【林黛玉专项】
成果展示:

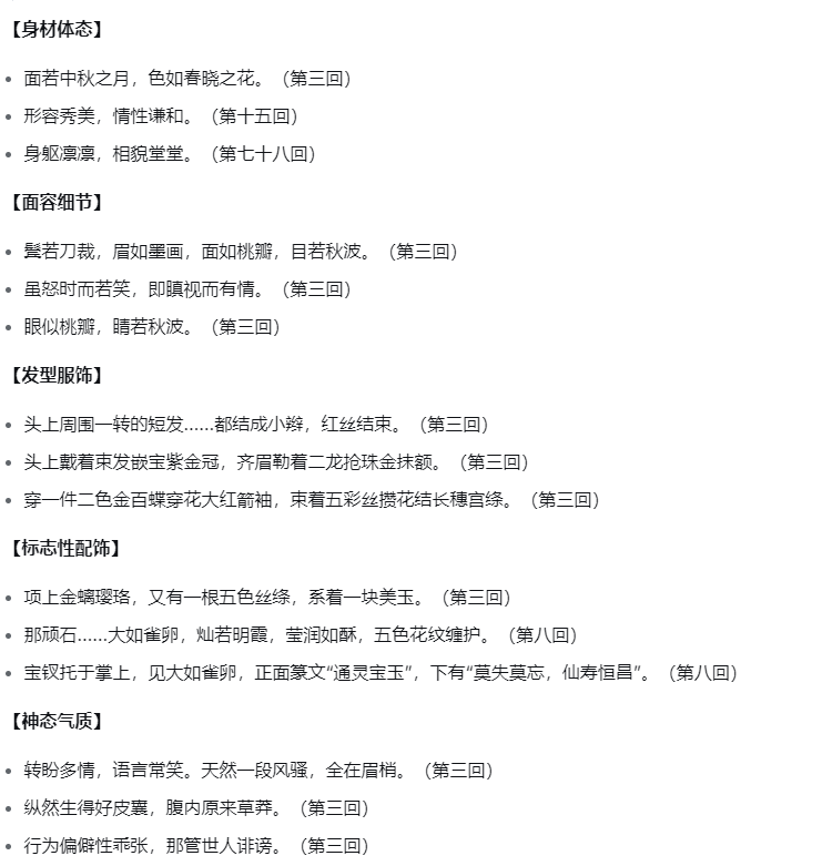
【贾宝玉专项】
成果展示:

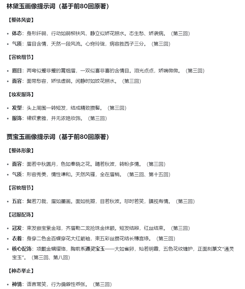
让deepseek将上述描述总结为画像生成的提示词。
成果展示:

步骤2:静态成像——AI生成古典风格人物核心视觉资产
核心目的:将文本解构的外貌特征转化为符合经典美学的静态图像,产出可直接应用于封面备选、社交海报、周边衍生品的核心视觉资产,兼顾印刷质感与数字传播适配性。
实操指南
- 风格定位:锁定“清代工笔水墨风”或“古典绢本插画风”,明确规避现代卡通、二次元等与原著气质不符的风格。
- 工具选型:预算充足可选Midjourney(v5及以上版本,细节表现力更强);成本敏感型可选用即梦、豆包、扣子等等。
- 迭代优化:每个人物生成3-5组变体,重点对比眉眼神态、服饰细节与原著的契合度,筛选1-2组核心方案用于后续衍生创作。
提示词(Prompt)
【林黛玉画像】
成果展示:

【贾宝玉画像】
成果展示:

营销价值:可直接打造“曹公笔下的红楼人物”系列海报,搭配差异化传播文案(如小红书:“黛玉的眉眼藏着千年诗意|从文本到图像的忠实还原”;抖音:“一眼沦陷!这才是原著里的林妹妹”),精准触达国风爱好者与经典文学受众,提升预售转化与品牌调性。
步骤3:场景解构——用DeepSeek挖掘高传播性名场面
核心目的:提炼林黛玉与贾宝玉互动中的高情感浓度、高辨识度名场面,转化为具备视觉叙事性的脚本化描述,为动态内容创作提供核心素材,同时规避过度剧透影响读者阅读意愿。
实操指南
- 筛选标准:明确三大核心维度——情感峰值(如初见的惊艳、葬花的悲戚)、视觉张力(如动作幅度、场景氛围感)、读者共鸣度(大众熟知度高、具备情感共鸣点)。
- 输出结构:要求工具输出“章节号+情节名称+视觉描述+氛围关键词+传播适配性建议”,确保内容可直接用于脚本创作。
- 剧透规避:明确要求避开核心剧情转折点,聚焦人物互动细节与情感表达,保留原著悬念。
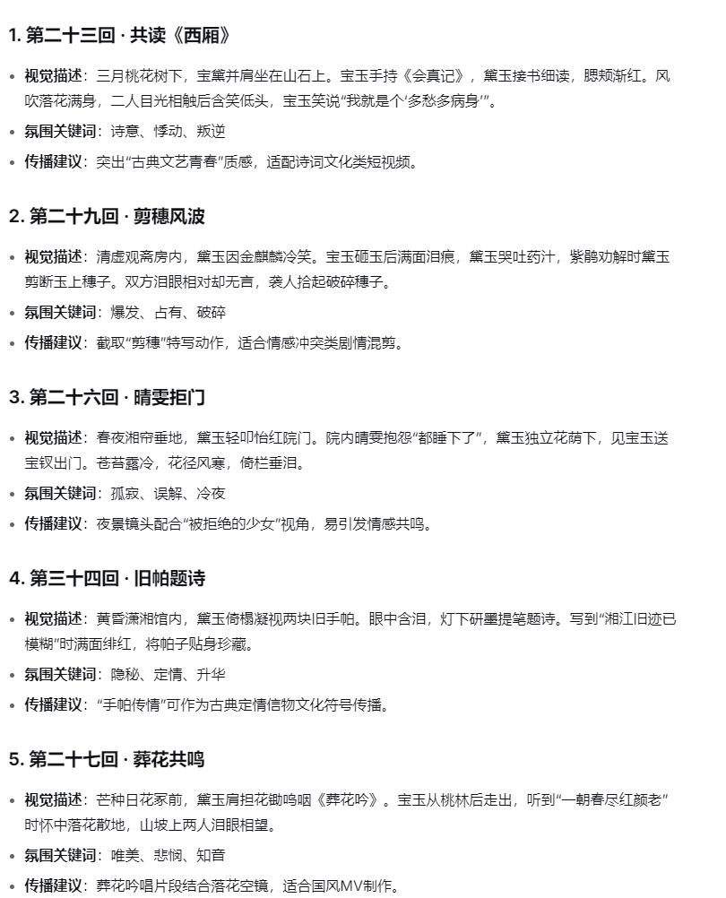
提示词(Prompt)
成果展示:

营销价值:这些场景化素材可直接作为“红楼故事剪影”系列内容的核心,通过“场景还原+情感共鸣”激发读者重温原著的意愿,同时为动态内容创作提供现成脚本框架。
步骤4:动态转化——从静态画像到沉浸式短视频
核心目的:选取其中一个或者几个名场面进行创作,将静态画像与名场面描述深度融合,通过AI工具实现动态化转化,打造沉浸式短视频,模拟人物“活起来”的效果,适配短视频平台的病毒式传播特性,大幅提升IP曝光度。
实操指南
- 前置准备:将步骤2筛选的核心画像与步骤3的名场面视觉描述整合,形成“人物形象+场景细节+动作指令”的整合素材包。
- 工具组合:优先选用“图像生成+视频转化”全流程工具。
- 效果控制:聚焦“微动态”呈现(如发丝轻动、眼神流转、花瓣飘落、光影渐变),避免夸张动作破坏古典人物的优雅气质;配乐选用无版权风险的古典乐曲(如古琴曲《高山流水》《葬花吟》纯音乐版)。
提示词(Prompt)
【场景图像生成】
成果展示:

【视频转化】
成果展示:
营销价值:短视频可适配抖音、小红书、TikTok、Bilibili、视频号等多平台传播,搭配话题标签#红楼梦AI还原 #曹公笔下的宝黛 #古典文学的现代打开方式,通过“视觉冲击+情感共鸣”实现病毒式传播;视频结尾添加“原著阅读链接”或“预售通道”,直接实现流量转化,据同类IP营销数据,此类内容曝光量较传统图文提升8-10倍。
核心规律:AI提示词优化五原则(可直接迁移复用)
通过上述全流程实践,提炼出适配经典文学IP视觉化的提示词优化核心规律,助力快速迁移应用于其他人物(如薛宝钗、王熙凤)或其他经典IP(如《三国演义》《西游记》):
- 角色锚定先行:每个提示词开头明确AI的专业角色(如“《红楼梦》史学研究专家”“古典绘画设计师”),结合情境学习技巧,让工具快速进入对应专业语境,减少输出偏差。
- 细节精准落地:注入原著原句、章节号、风格关键词(如“清代工笔水墨”“绢本质感”)等具体信息,同时明确“禁止项”(如“无现代元素”“避免卡通化”),大幅降低AI幻觉概率。
- 工具参数适配:针对不同工具添加专项技术参数(,确保输出内容直接适配传播或印刷需求,减少后期调整成本。
- 链式迭代设计:提示词中明确引用前序步骤成果(如“基于参照图的林黛玉画像”),形成“文本-图像-视频”的链式优化逻辑,保证全流程风格统一与细节连贯。
- 传播导向优化:在提示词中融入传播适配性要求(如“适合短视频慢镜头”“适配社交平台海报”),让输出内容直接具备传播属性,缩短从创作到落地的周期。
版权与伦理风险提示(关键补充)
1. 文本素材合规:使用原著文本时,优先选用公版领域或已获得授权的版本,避免版权侵权;若涉及未公版内容,需提前与版权方沟通授权。
2. AI创作版权:AI生成的图像、视频等内容,需明确版权归属(通常为创作主体即出版商),建议留存创作过程中的提示词、迭代记录等,作为版权证明依据;商业使用前可进行版权登记,降低纠纷风险。
3. 文化伦理边界:严格遵循“忠实还原原著”原则,避免对经典人物进行娱乐化恶搞或颠覆性改编,维护经典文学IP的文化尊严;传播内容需标注“AI还原创作”,避免误导读者认为是原著插画。
延伸应用与落地建议
1. 批量扩展:运用上述规律可快速扩展至薛宝钗、王熙凤等其他核心人物,打造“红楼人物图鉴”系列视觉资产,形成矩阵化营销。
2. A/B测试:针对同一人物生成2-3种风格变体(如工笔水墨vs古典插画),在不同平台进行小范围测试,通过监测点赞、转发、转化等数据,筛选最优传播方案。
3. 资源配套:建议搭配工具操作手册,方便团队快速上手;若需深化效果,可联合古典文学专家对提示词进行二次优化,提升内容的文学精准度。
按照这个思路,我们生成简奥斯汀《傲慢与偏见》笔下的伊丽莎白和达西。

《漂亮朋友》

《红与黑》

《茶花女》

这套AI视觉营销方案,为经典文学IP活化提供了可复制的实操范式,助力出版商在传承文化内核的同时,精准对接现代传播需求,让《红楼梦》等经典IP在新时代持续焕发活力、收获更多年轻受众。


