基于DeepSeek开发的轻量级AI系统如何让医生效率提升两成?


目录
前言:
大家好,我是小A。
X光大家不陌生,我们都经历过在医院放射科门口排队等待。医生累到眼花,患者等到心焦。最近,国内医疗团队开了一个基于 DeepSeek 开发的轻量级AI系统,据说能让医生效率提升两成。
这是真的吗?今天我们就来扒一扒这背后的硬核科技。
来源:https://arxiv.org/pdf/2512.20344
一、 放射科医生严重短缺
高收入国家每百万人拥有97.9名放射科医生,而低收入地区每百万人仅1.9名
全球低收入地区每百万人仅配备 1.9名 放射科医生(数据来源:《Radiology》),而胸部X光检查量却在持续暴增。
放射科医生短缺已成了全球公共卫生系统的大问题,这意味着海量的胸部X光片只能由极少数医生没日没夜地看,疲劳导致的漏诊、误诊在所难免。虽然市面上的大模型虽然能说话,但真让它看病,专业度上还是差点火候。
针对这一痛点,这次武汉大学与华中科技大学联合团队开发的 Janus-Pro-CXR系统,拉到27家医院、296名患者面前进行前瞻性试验。
结果令人惊喜:这款仅有 10亿参数 的模型,在普通笔记本电脑(配置GeForce RTX 4060显卡)上就能运行,且 1-2秒 就能完成影像分析。
Janus-Pro-CXR系统
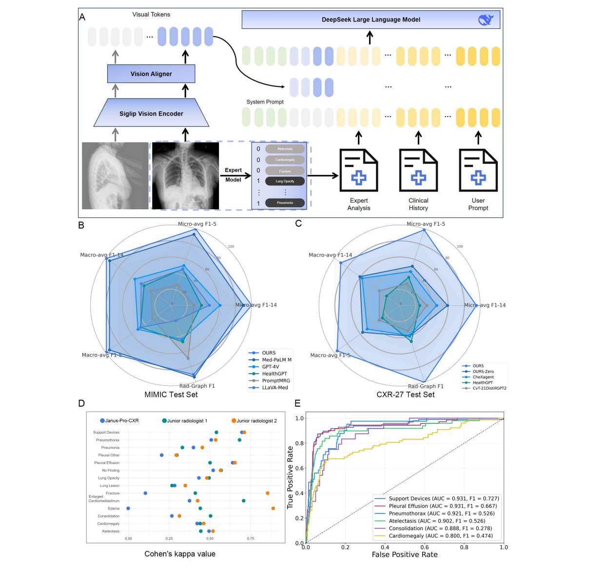
二、 Janus-Pro-CXR是如何炼成的
这个Janus-Pro-CXR到底是什么来头?它是基于DeepSeek的Janus-Pro模型魔改而来的。简单来说,它的微调过程分三步走:
- 打基础: 先用国际公开数据集(MIMIC-CXR和CheXpert Plus)学习基础诊断知识。
- 国内化: 再用国内27家医院的1.1万张影像数据进行微调,让它学会“中国话”,适配本地医生的写作风格。
- 技术核心: 采用“大-小模型协同框架”。专家模型负责精准诊断,统一模型负责整合多模态数据,还能显式地模拟医生的读片逻辑。
相比那些动辄千亿参数的通用大模型(如ChatGPT),Janus-Pro-CXR只需要 1万张 影像进行微调,就能达到专业级精度。
在回顾性测试中,其表现尤为亮眼:
- 检测精度: 对支持装置、胸腔积液等6项关键征象的检测AUC(曲线下面积,越接近1越强)都超过了 0.8。
- 报告质量: 它的评分高达 3.22,完爆Janus-Pro原版(1.57)和ChatGPT 4o(1.70)。
回顾性测试数据对比
三、 临床实证:AI辅助下的效率跃升
在前瞻性研究中,初级医生被分成两组:一组有AI辅助,另一组是独立撰写报告。实验结果显示:
- 质量更高: 有AI辅助的报告,质量评分达到了 4.36,显著高于独立组的4.12。
- 速度更快: AI辅助组平均每份报告只用 120.6秒,比独立组快了整整 27秒(效率提升 18.3%)。如果遇到复杂病例,优势更明显,能省下16.4%的时间。
- 专家认可: 54.3% 的AI辅助报告被3名以上专家认为写得好,而纯AI生成的报告只有30.4%获此殊荣。
这说明,AI起到了很好的辅助作用,帮医生治好了面对模糊影像时的“纠结症”,比如把模棱两可的“疑似双侧支气管炎”直接转化为明确的诊断建议。
两组实验数据对比
四、 局限
当然,这个系统也不是完美的。目前存在的不足主要包括:
- 对于骨折、胸膜增厚这些细微征象的识别能力尚待提高,主要是因为训练数据里这部分样本太少。
- 目前还不能很好地对比患者的历史影像,需要更多长期随访数据支持。
但好消息是,团队已经将代码 开源,这意味着全球的研究者都可以共同参与改进。




